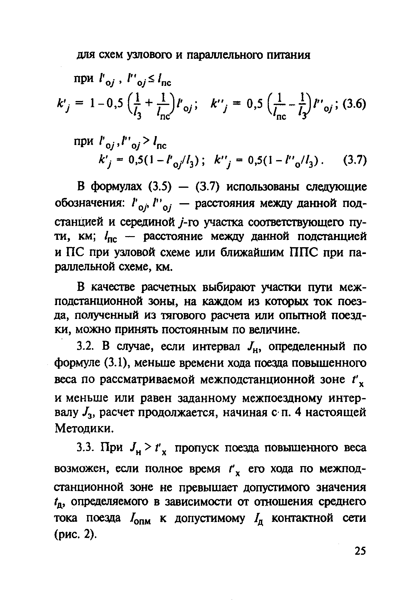
Скачать ЦД-ЦТ-851 Инструкция по организации обращения грузовых поездов повышенного веса и длины на железных дорогах Российской ФедерацииДата актуализации: 01.01.2021
|
| Обозначение: | ЦД-ЦТ-851 |
| Обозначение англ: | ЦД-ЦТ-851 |
| Статус: | отменен |
| Название рус.: | Инструкция по организации обращения грузовых поездов повышенного веса и длины на железных дорогах Российской Федерации |
| Дата добавления в базу: | 01.09.2013 |
| Дата актуализации: | 01.01.2021 |
| Дата окончания срока действия: | 14.12.2015 |
| Область применения: | Инструкция по организации обращения грузовых поездов повышенного веса и длины на железных дорогах Российской Федерации устанавливает порядок и правила обарщения грузовых поездов повышенного веса и длины и соединенных поездов на железных одрогах Российской Федерации, а также порядок действий машинистов локомотивов, обслуживающих эти поезда. |
| Оглавление: | 1 Общие положения 2 Порядок действий машинистов соединенных грузовых поездов и грузовых поездов с локомотивами в голове и последней трети состава или в голове и хвосте состава с объединенной тормозной магистралью при движении по участку Приложение. Методика определения минимального межпоездного интервала по условиям работы устройств тягового электроснабжения при пропуске поездов повышенного веса и длины |
| Утверждён: | 12.08.2001 МПС России |
| Издан: | Трансинфо (2001 г. ) |
| Заменяет собой: |
|
| Нормативные ссылки: |
































