Скачать Отраслевая методика расчета приземной концентрации загрязняющих веществ, содержащихся в выбросах компрессорных станций магистральных газопроводов (Отраслевое дополнение 1 к ОНД-86)

Дата актуализации: 01.01.2021

Отраслевая методика расчета приземной концентрации загрязняющих веществ, содержащихся в выбросах компрессорных станций магистральных газопроводов (Отраслевое дополнение 1 к ОНД-86)

Статус:действует
Название рус.:Отраслевая методика расчета приземной концентрации загрязняющих веществ, содержащихся в выбросах компрессорных станций магистральных газопроводов (Отраслевое дополнение 1 к ОНД-86)
Дата добавления в базу:01.09.2013
Дата актуализации:01.01.2021
Область применения:Методика рекомендуется для использования в отраслевых научно-исследовательских и проектных организациях, промышленных предприятиях и экологических службах отрасли при расчетах уровня загрязнения атмосферного воздуха, а также при нормировании выбросов вредных веществ в атмосферу строящихся, реконструируемых и действующих газотранспортных предприятий.
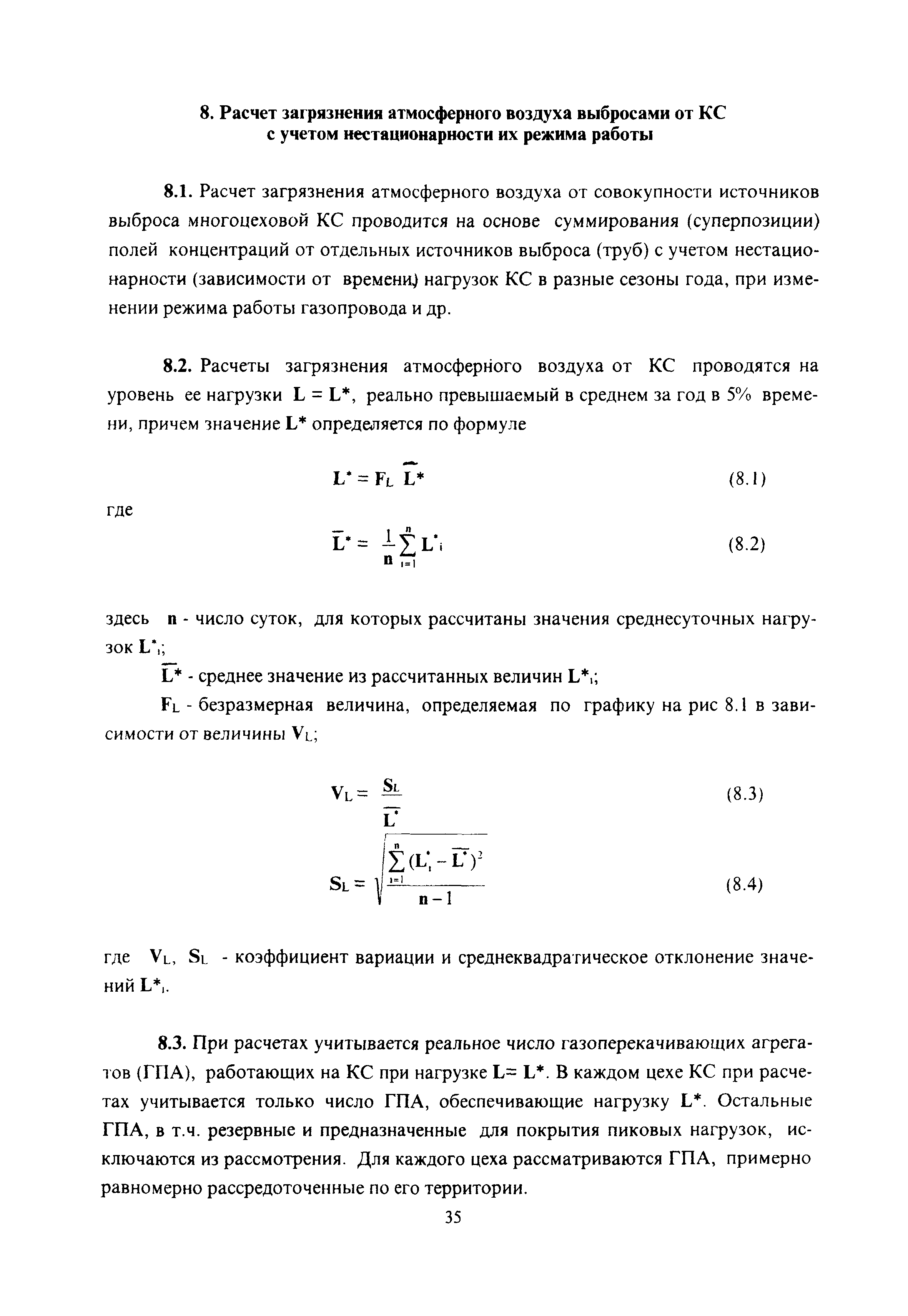
Оглавление:1. Общие положения
2. Расчёт загрязнения атмосферного воздуха выбросами газообразного вредного вещества из одиночной трубы КС
3. Учёт влияния рельефа местности при расчёте загрязнения атмосферного воздуха
4. Расчёт загрязнения атмосферного воздуха выбросами из совокупности труб
5. Расчёт загрязнения атмосферного воздуха с учётом суммации вредного действия некоторых групп веществ
6. Учёт фоновых концентраций, установленных по экспериментальным данным, при расчётах загрязнения атмосферного воздуха от совокупности труб
7. Расчётное определение границ санитарно-защитной зоны КС
8. Расчёт загрязнения атмосферного воздуха выбросами от КС с учётом нестационарности их режима работы
9. Учёт трансформации оксидов азота в атмосферных условиях
10. Учёт влияния застройки промплощадки при расчётах загрязнения атмосферного воздуха
11. Перечень обозначений
Перечень сокращений
Разработан: ГГО им. А.И. Воейкова Госкомгидромета
ВНИИгаз (VNIIgaz )
Утверждён:04.12.1995 РАО Газпром (Gazprom RAO )
Принят:07.08.1996 Минприроды России (Russian Federation Minprirody 02-12/35-3288)
26.12.1995 Минтопэнерго России (Russian Federation Mintopenergo 49-03-08/492)