Скачать Рекомендации по определению гидрогеологических параметров грунтов методом откачки воды из скважинДата актуализации: 01.01.2021 |
| Статус: | действует |
| Название рус.: | Рекомендации по определению гидрогеологических параметров грунтов методом откачки воды из скважин |
| Дата добавления в базу: | 01.09.2013 |
| Дата актуализации: | 01.01.2021 |
| Область применения: | Даны унификация производства откачек воды из скважин, рекомендации по постановке и производству откачек и обработке их результатов. Приведены виды откачек и рекомендованы области их применения, а также способы бурения и подготовки скважин для откачек. Для инженеров и техников-геологов проектно-изыскательских организаций |
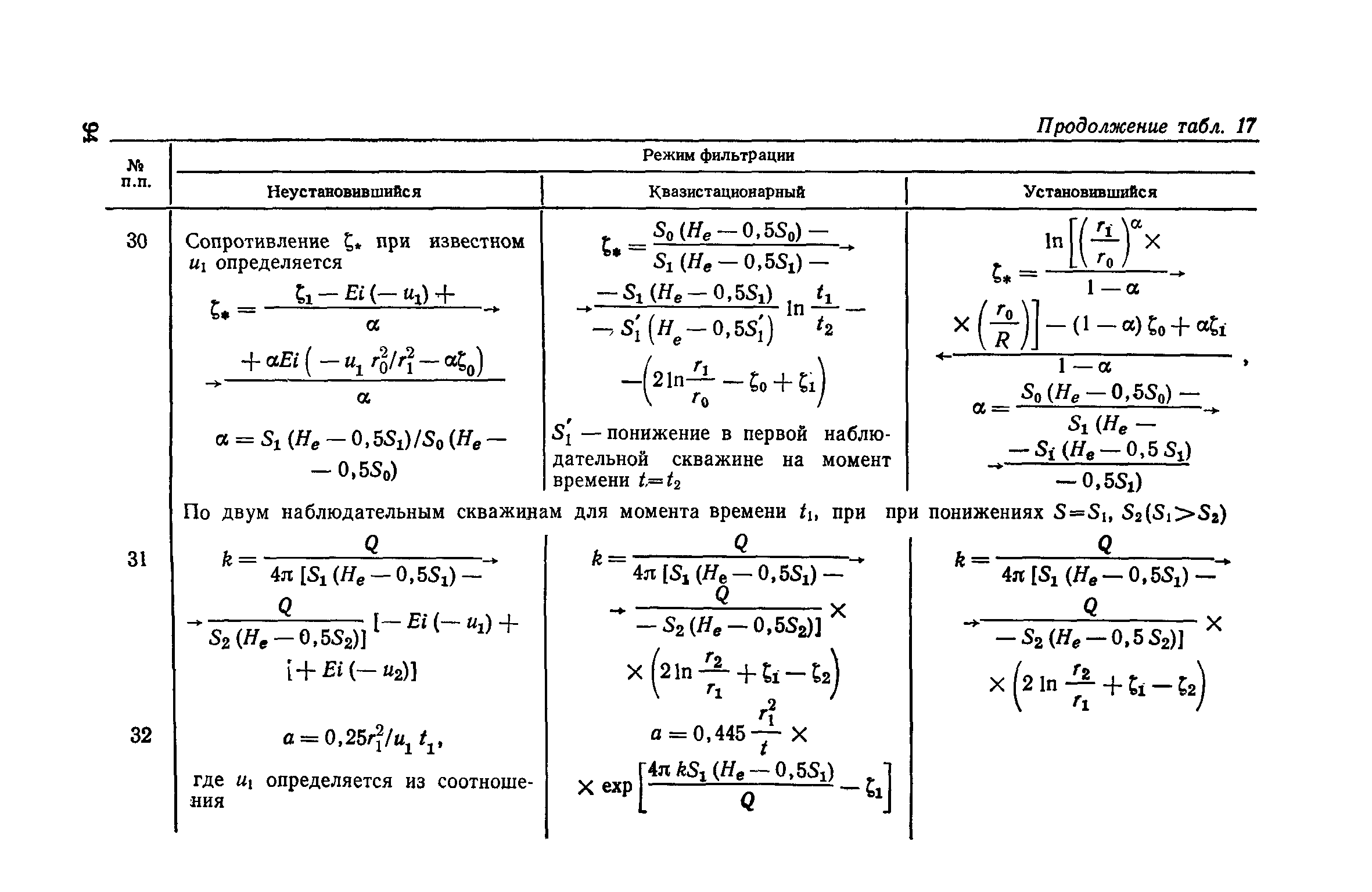
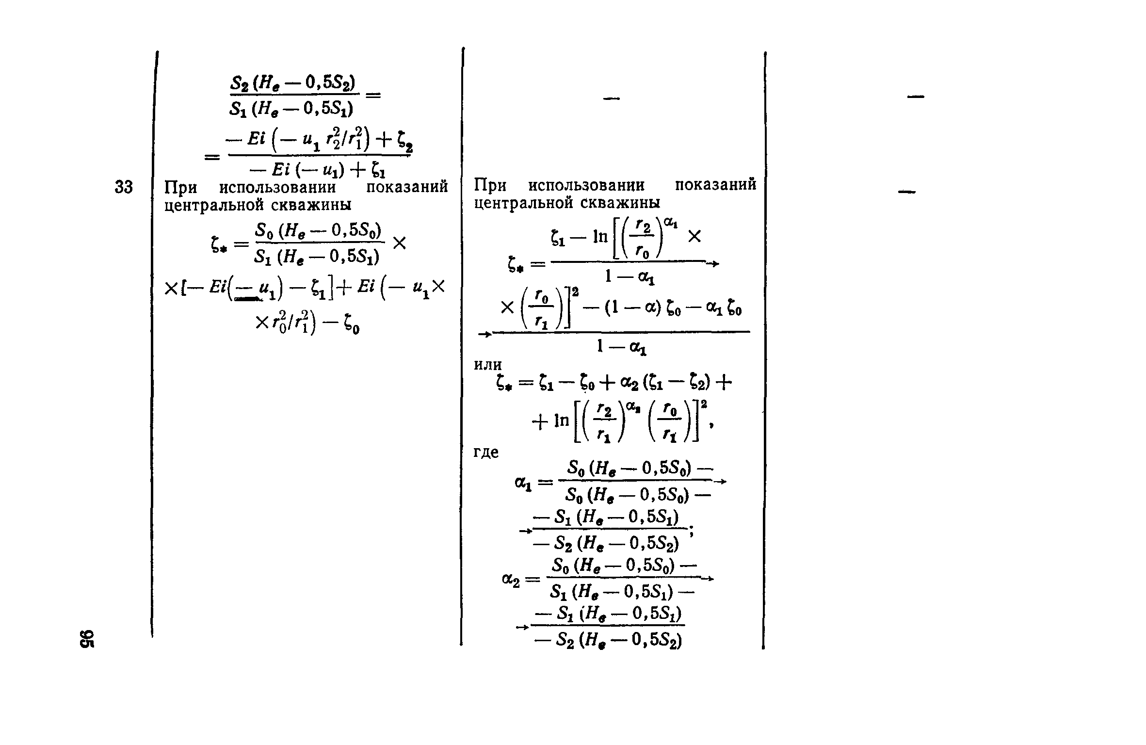
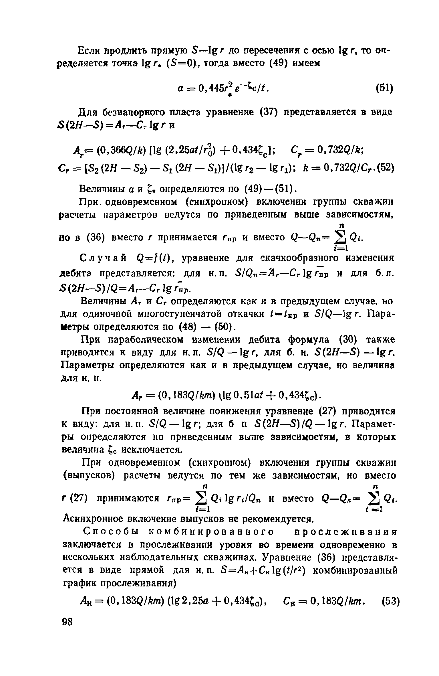
| Оглавление: | Предисловие 1. Общие положения Основные гидрологические параметры Виды откачек и область их применения Рекомендации по выбору технологических схем испытаний при изысканиях для строительства Достоверность определения гидрологических параметров методом откачек воды из скважин Схематизация природных условий 2. Условия проведения откачек Выбор местоположения и схемы проведения испытаний Режим и продолжительность испытаний Выбор способа бурения и конструкции скважин для проведения испытаний и технологические требования к их сооружению 3. Оборудование и приборы Фильтры Водоподъемники Измерительные приборы 4. Проведение испытания Подготовка к откачке Производство откачки Первичная камеральная обработка результатов испытания 5. Обработка и интерпретация результатов испытаний Общие положения Откачки в однородных пластах Откачки в неоднородных пластах Откачки в породах, имеющих специфические фильтрационные свойства Экспресс методы Список литературы |
| Разработан: | ПНИИИС Госстроя России ВСЕГИНГЕО ВНИИ ВОДГЕО |
| Издан: | Стройиздат (1986 г. ) |
| Нормативные ссылки: |
|














































































































































