Скачать Типовой проект 902-3-11 Альбом 1. Пояснительная записка (из ТП 902-3-10)Дата актуализации: 01.01.2021
|
| Обозначение: | Типовой проект 902-3-11 |
| Обозначение англ: | 902-3-11 |
| Статус: | не определен законодательством |
| Название рус.: | Альбом 1. Пояснительная записка (из ТП 902-3-10) |
| Дата добавления в базу: | 01.09.2013 |
| Дата актуализации: | 01.01.2021 |
| Дата введения: | 01.01.1981 |
| Дата окончания срока действия: | 30.06.2003 |
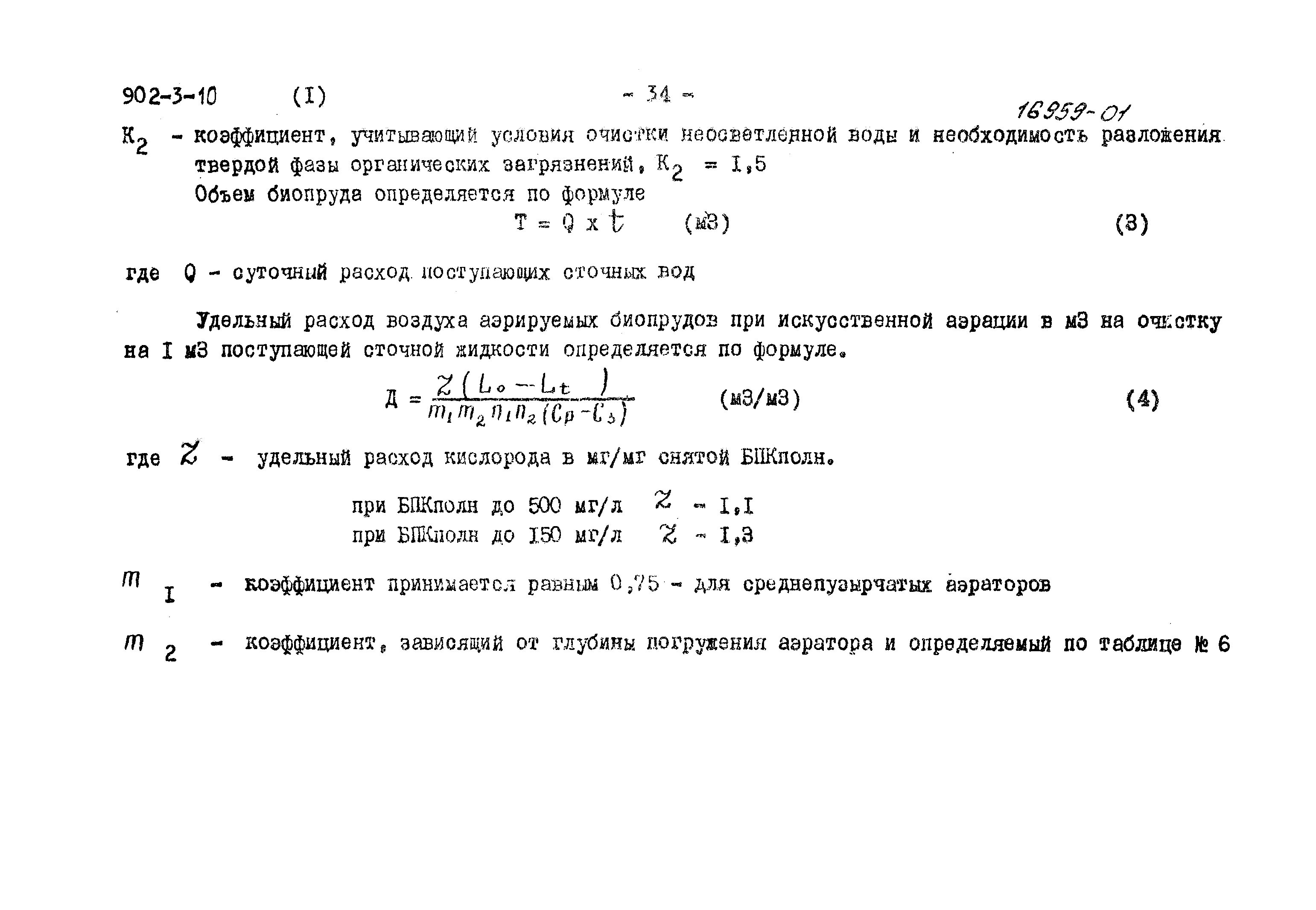
| Оглавление: | Общая часть Технологическая часть Строительная часть Электротехническая часть |
| Разработан: | ЦНИИЭП |
| Утверждён: | 11.03.1980 Госгражданстрой (Gosgrazhdanstroy 75) |


















































