Скачать Методические рекомендации по бухгалтерскому учету затрат на содержание машинно-тракторного парка в сельскохозяйственных организациях

Дата актуализации: 01.01.2021

Методические рекомендации по бухгалтерскому учету затрат на содержание машинно-тракторного парка в сельскохозяйственных организациях

Статус:действует
Название рус.:Методические рекомендации по бухгалтерскому учету затрат на содержание машинно-тракторного парка в сельскохозяйственных организациях
Дата добавления в базу:01.09.2013
Дата актуализации:01.01.2021
Область применения:Рекомендации предназначены для руководителей, бухгалтеров и экономистов сельскохозяйственных организаций, работников бухгалтерских служб сельскохозяйственных органов, научно-исследовательских учреждений, преподавателей и студентов экономических специальностей высших и средних специальных сельскохозяйственных учебных заведений.
Оглавление:1. Общие положения
2. Современные подходы к формированию и организации деятельности машинно-тракторного парка
3. Организация первичного учёта затрат на содержание машинно-тракторного парка
4. Организация сводного учёта затрат на содержание машинно-тракторного парка
5. Организация аналитического и синтетического учёта затрат на содержание машинно-тракторного парка
6. Калькулирование себестоимости работ, выполненных машинно-тракторным парком
7. Особенности автоматизации бухгалтерского учёта на содержание машинно-тракторного парка
8. Управленческие аспекты бухгалтерского учёта затрат на содержание машинно-тракторного парка
Приложение 1. Коэффициенты перевода и сменная эталонная выработка тракторов основных марок
Приложение 2. Ведомость начисления и распределения основной и дополнительной оплаты труда механизаторов в растениеводстве (первый вариант)
Приложение 3. Ведомость начисления и распределения основной и дополнительной оплаты труда механизаторов в растениеводстве (второй вариант)
Приложение 4. Ведомость учета эксплуатационных затрат машинно-тракторного парка по видам работ в растениеводстве
Приложение 5. Ведомость выполнения норм выработки механизированных работ в растениеводстве
Приложение 6. Ведомость эксплутационных показателей работы тракторов, комбайнов (по инвентарным номерам и маркам)
Приложение 7. Ведомость эксплуатационных показателей работы тракторов, комбайнов (по табельным номерам)
Приложение 8. Ведомость учета затрат, работ и услуг машинно-тракторного парка
Приложение 9. Ведомость распределения затрат по эксплуатации машинно-тракторного парка
Приложение 10. Ведомость распределения калькуляционных разниц транспортных работ МТП
Разработан: Российский Государственный Аграрный Университет - МСХА имени К.А. Тимирязева
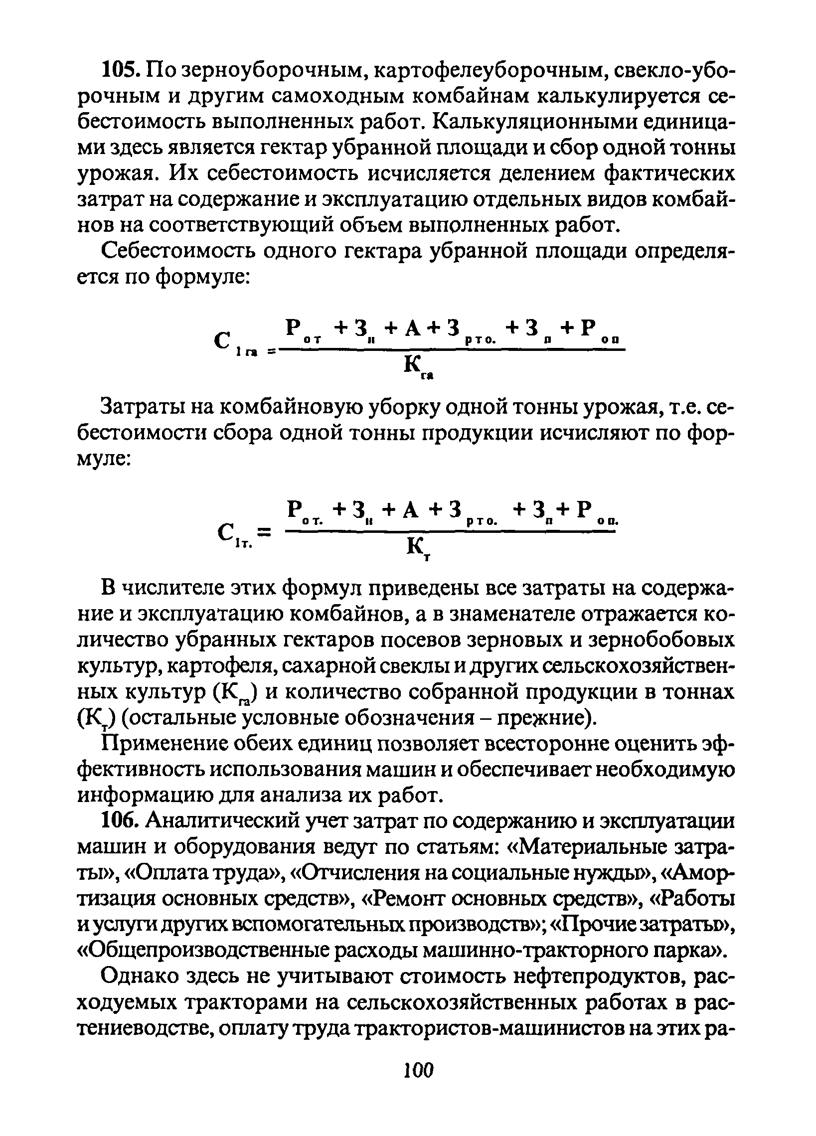
Утверждён: Министерство сельского хозяйства России