Скачать Рекомендации по расчету конструкций крупнопанельных зданий на температурно-влажностные воздействия

Дата актуализации: 01.01.2021

Рекомендации по расчету конструкций крупнопанельных зданий на температурно-влажностные воздействия

Статус:справочные материалы, мп, тпр
Название рус.:Рекомендации по расчету конструкций крупнопанельных зданий на температурно-влажностные воздействия
Дата добавления в базу:01.09.2013
Дата актуализации:01.01.2021
Область применения:Руководство распространяется на расчет конструкций бескаркасных крупнопанельных отапливаемых и неотапливаемых зданий с нормальным температурно-влажностным режимом эксплуатации и регулярной конструктивной схемой, строящихся в районах с обычными грунтовыми условиями.
Оглавление:Предисловие
1 Основные положения
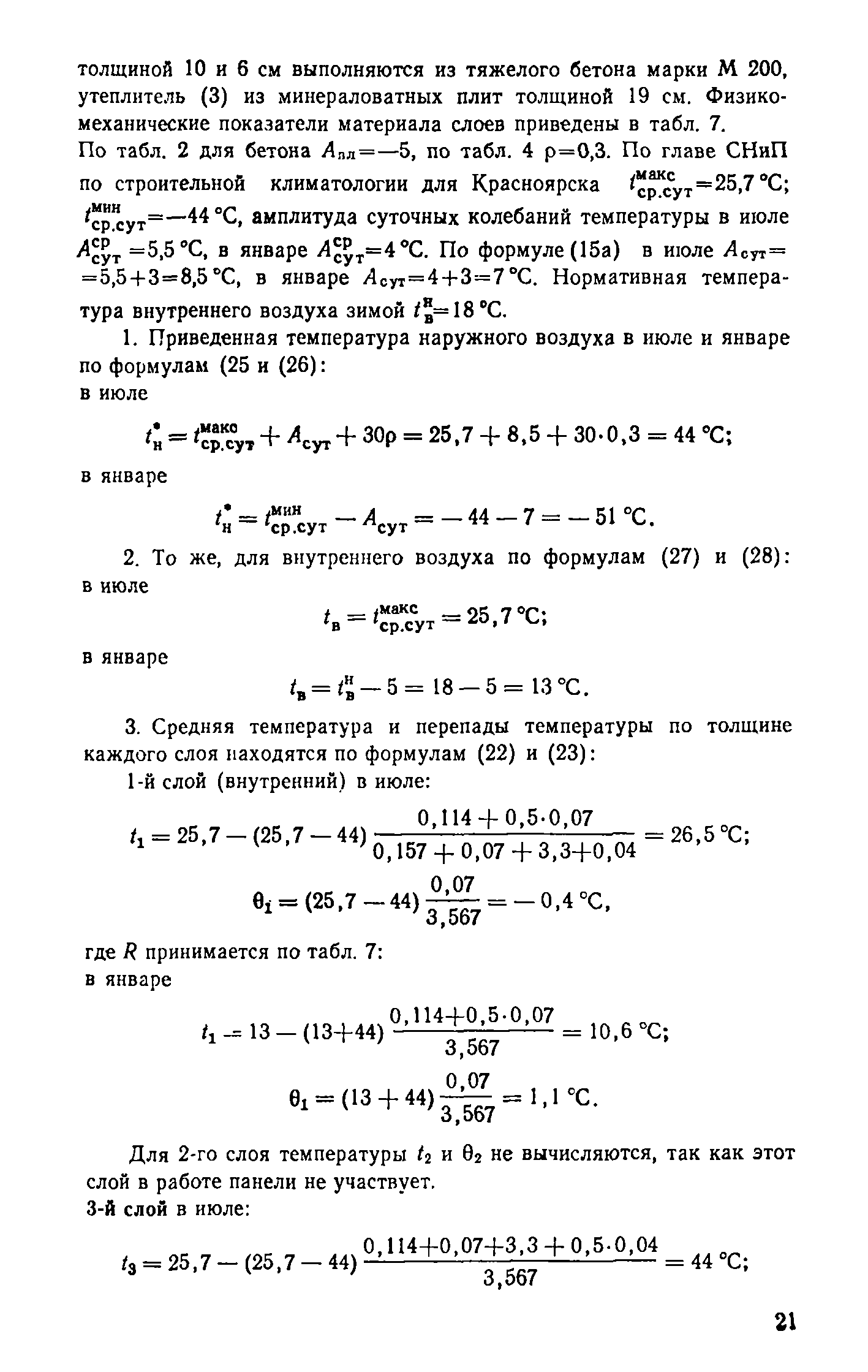
2 Расчетные температуры однослойных и многослойных стен и перекрытий
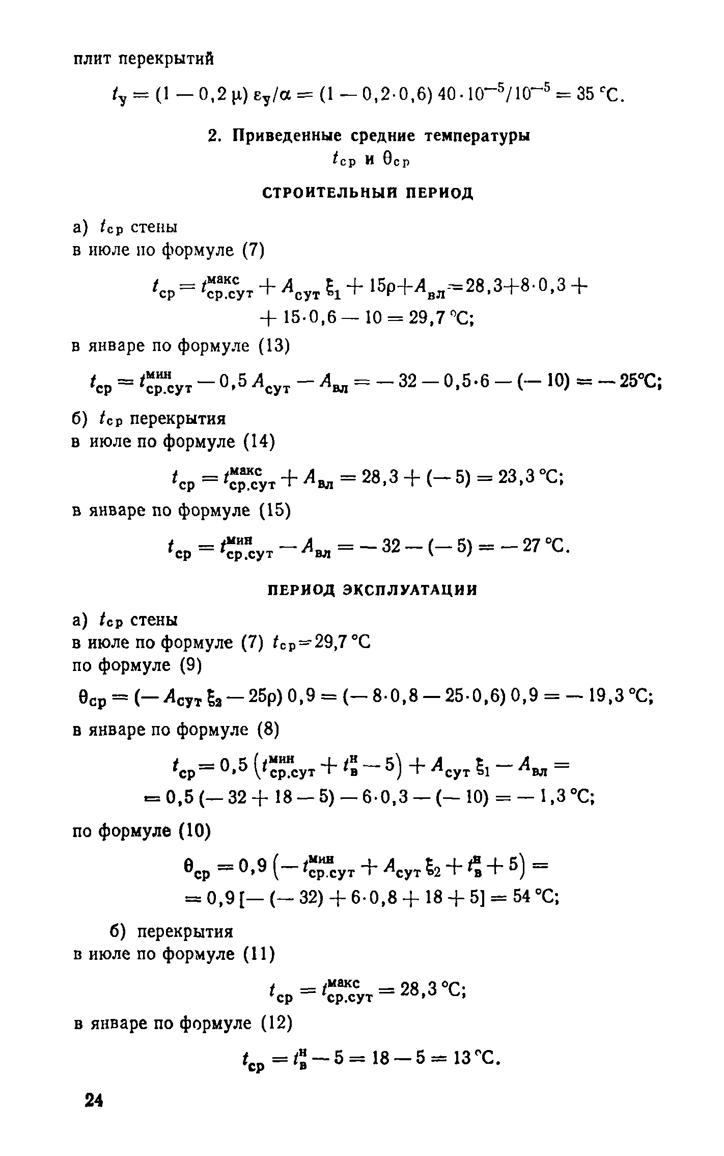
   Приведенные средние температуры однослойных и многослойных конструкций
   Усадка
   Начальная температура
   Приближенные значения средних температур однослойных стен и средних температур бетонных слоев трехслойных панелей с гибкими связями
3 Расчетные схемы и методы расчета крупнопанельных зданий на действие температуры
4 Жесткостные характеристики сборных конструкций
   Продольная жесткость (податливость) составных стержней
   Изгибная жесткость
   Сдвиговая жесткость
   Приведенная высота этажа и здания
5 Расчет стен и перекрытий крупнопанельных зданий как квазнизотропных пластинок на действие средней температуры
   Расчетные значения коэффициентов температурных усилий и перемещений
   Температурные усилия в стенах и перекрытиях
   Влияние отверстий и проемов
   Горизонтальные и вертикальные перемещения стен и перекрытий
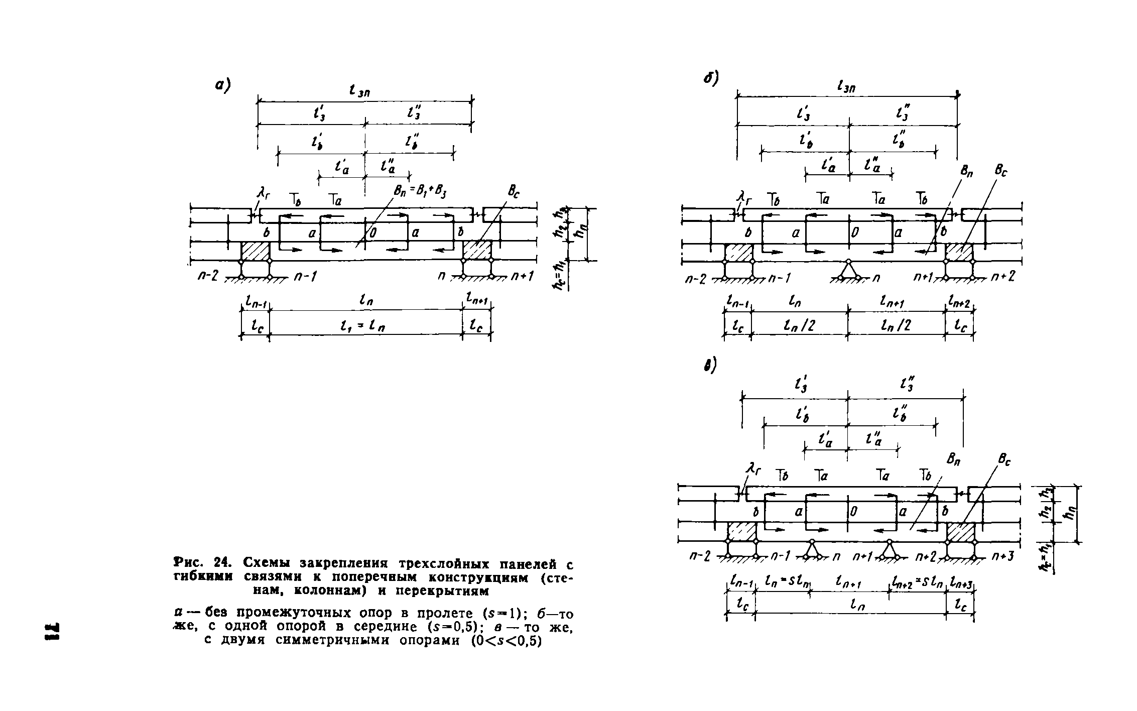
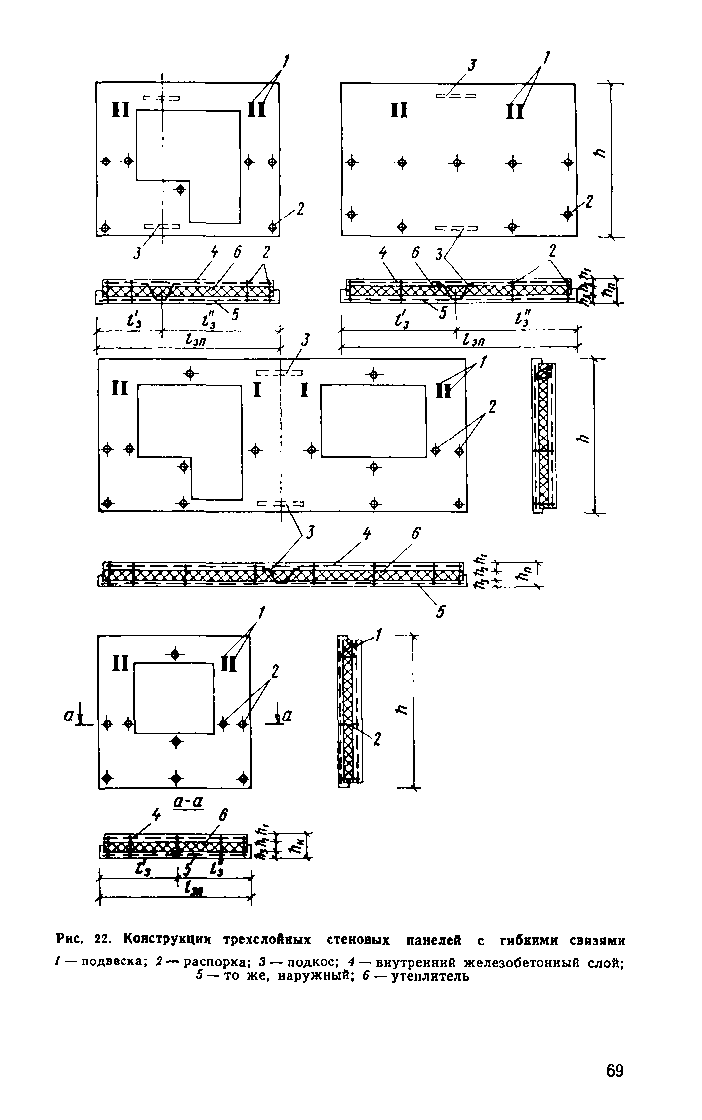
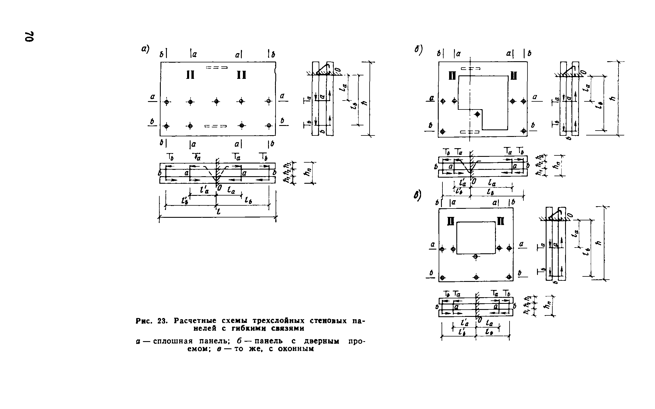
6 Расчет наружных стен из однослойных и многослойных панелей с жесткой связью между слоями на действие перепада температуры по толщине и эксцентриситета продольной силы
   Основные положения
   Усилия, прогибы и углы поворота панелей и стыков
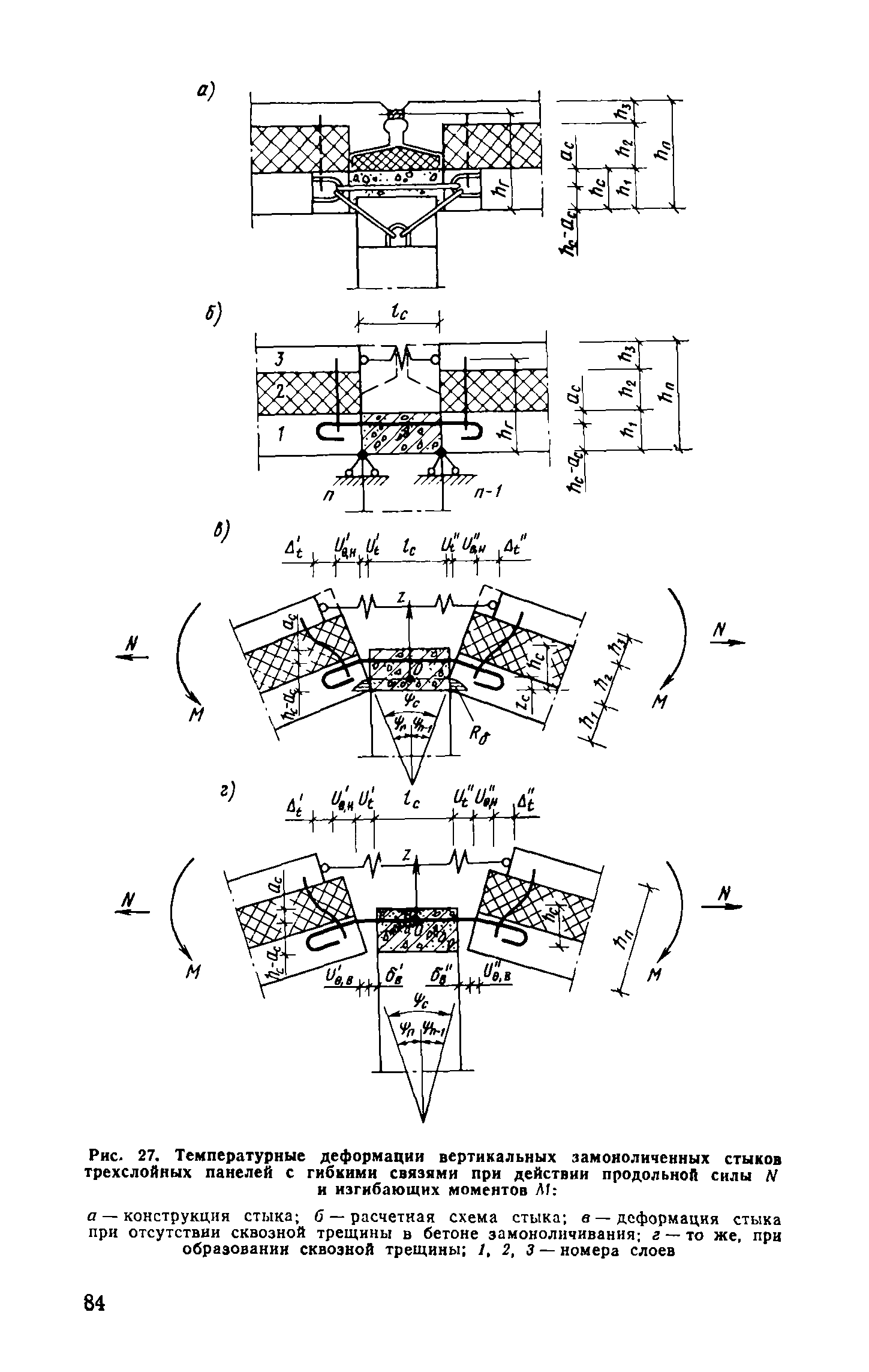
7 Расчет трехслойных панелей с гибкими связями на температурные воздействия с учетом упругой работы герметиков
8 Напряжения в арматуре панелей и связях стыков, раскрытие трещин в панелях и вертикальных стыках при совместном действии продольных сил и изгибающих моментов
   Напряжения в арматуре панелей и связях стыков
   Раскрытие трещин в бетоне панелей
   Раскрытие вертикальных стыков панелей
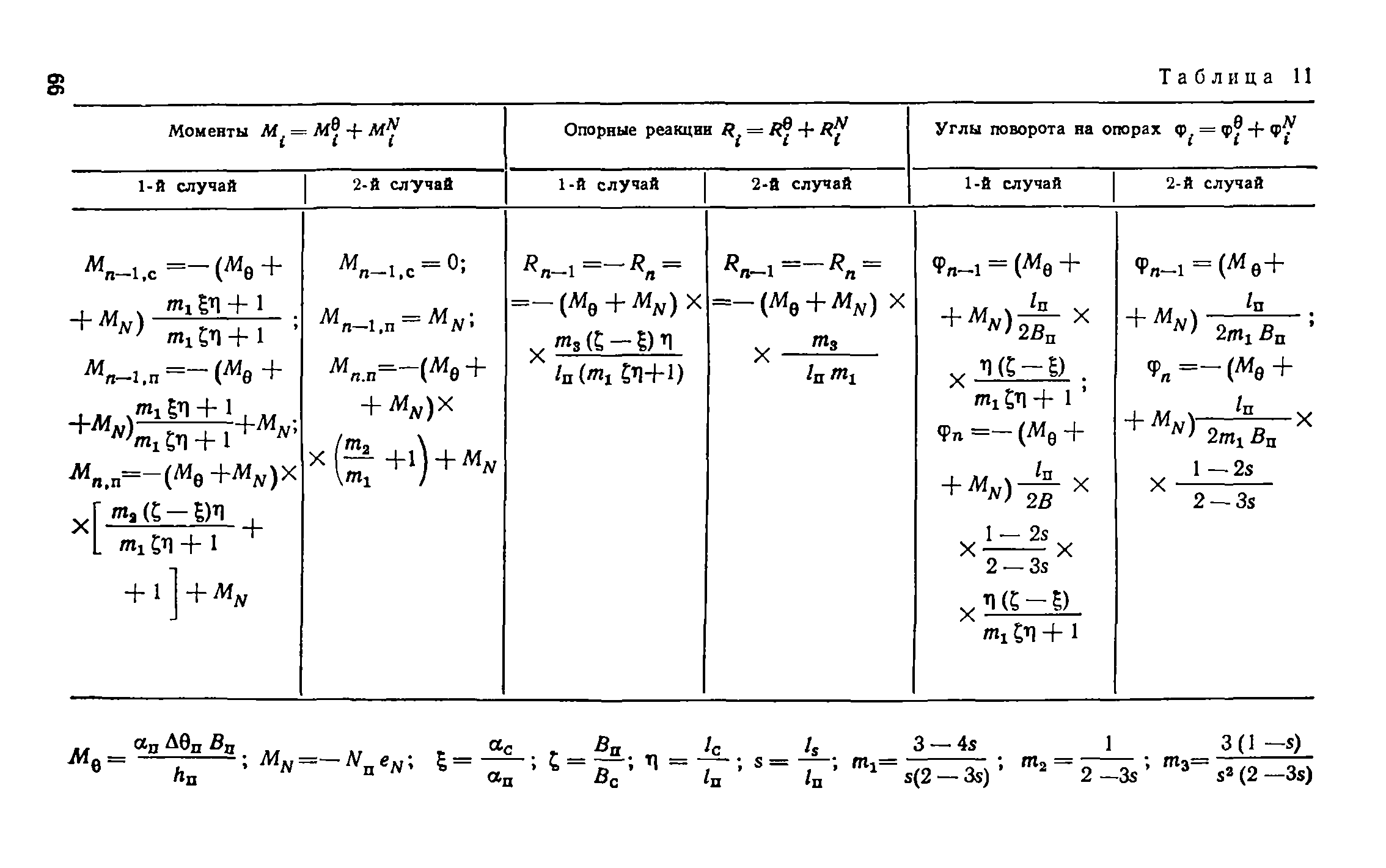
9 Расчет крупнопанельных зданий как плоских или пространственных составных стержней
   Выбор расчетной схемы. Обозначения
   Жесткостные характеристики составных стержней
   Дифференциальные уравнения для горизонтального составного стержня и их решение
Приложение 1 Пример расчета на действие температуры крупнопанельного жилого дома I типа с поперечными несущими стенами
Приложение 2 Пример расчета на действие температуры крупнопанельного жилого дома II типа с продольными несущими стенами
Приложение 3 Пример расчета на действие температуры крупнопанельного жилого дома с поперечными несущими стенами (здание I типа) методом горизонтальных составных стержней
Приложение 4 Устройство температурных швов
Разработан: ЦНИИСК им. В.А. Кучеренко
Утверждён:15.12.1982 ЦНИИСК им.Кучеренко (Kucherenko TsNIISK )
Издан: Стройиздат (1983 г. )