Скачать Расчетная инструкция (методика). Удельные показатели образования вредных веществ, выделяющихся в атмосферу от основных видов технологического оборудования для предприятий радиоэлектронного комплексаДата актуализации: 01.01.2021
Расчетная инструкция (методика). Удельные показатели образования вредных веществ, выделяющихся в атмосферу от основных видов технологического оборудования для предприятий радиоэлектронного комплекса| Статус: | действует | | Название рус.: | Расчетная инструкция (методика). Удельные показатели образования вредных веществ, выделяющихся в атмосферу от основных видов технологического оборудования для предприятий радиоэлектронного комплекса | | Дата добавления в базу: | 01.09.2013 | | Дата актуализации: | 01.01.2021 | | Дата введения: | 01.01.2007 | | Область применения: | В методике обобщены многолетние данные натурных замеров, выполнявшиеся при проведении инвентаризации, разработке проектов нормативов предельно допустимых выбросов в атмосферу (ПДВ) на предприятиях г. Санкт- Петербурга, новейшие паспортные данные по технологическим процессам и оборудованию.
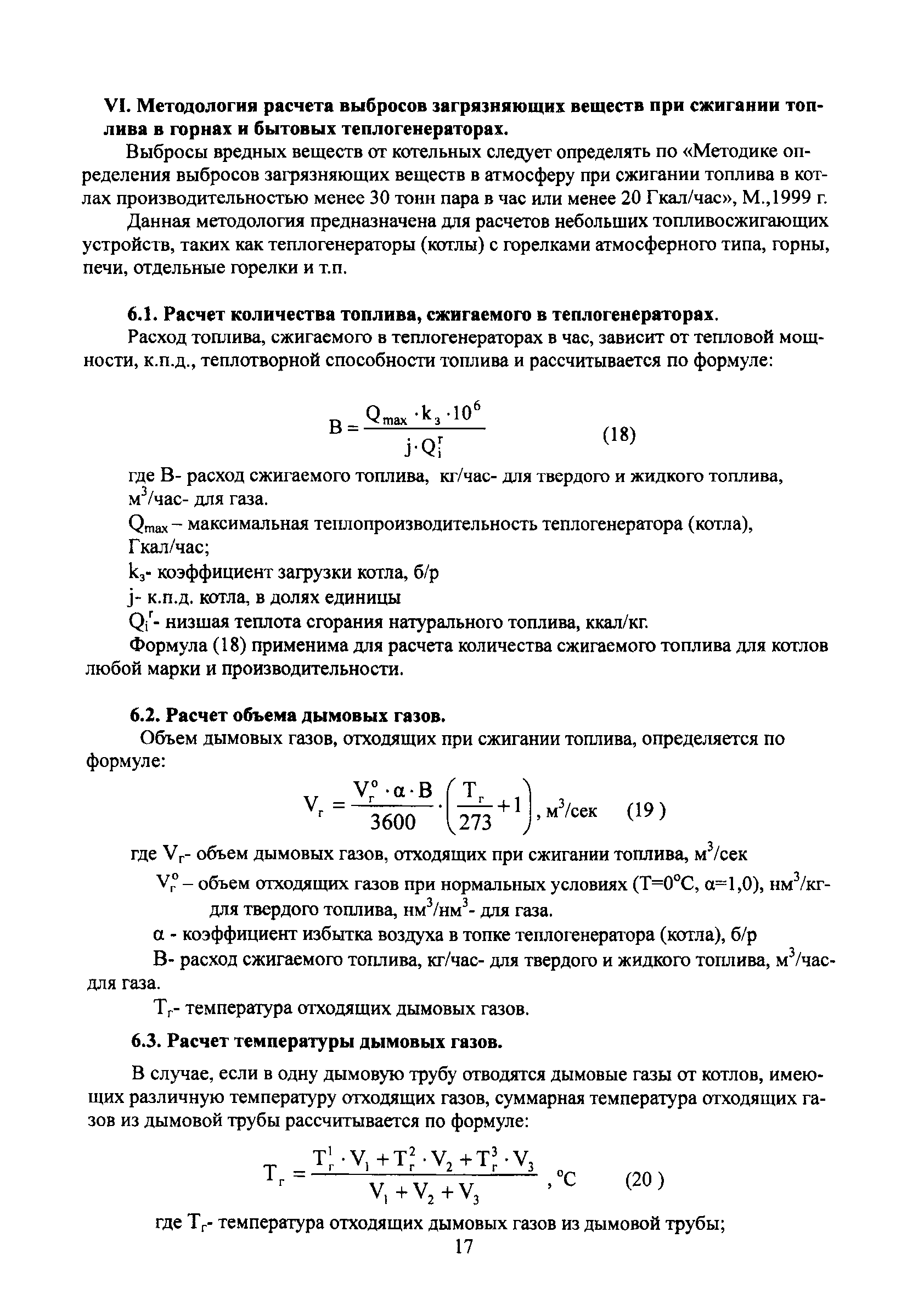
Методика предназначена для определения выбросов вредных веществ в атмосферу от промышленных производств. | | Оглавление: | Порядок применения расчетной инструкции (методики) 1. Область применения методики 2. Основные положения 3. Основные рекомендации по вопросу применения методики I. Введение II. Общие положения III. Методология расчета выбросов загрязняющих веществ в атмосферу на основании инструментальных замеров IV. Методология расчета выбросов загрязняющих веществ от источников выделений (единицы оборудования) на основании удельных показателей V. Методология расчета выбросов загрязняющих веществ, поступающих в атмосферу от источников выбросов 5.1. Количество вредных веществ, удаляемых местными отсосами 5.2. Суммарная эффективность двухступенчатой очистки 5.3. Количество вредных веществ, удаляемых общеобменной вентиляцией 5.4. Количество вредных веществ, удаляемых общеобменной вентиляцией в случае, если оборудование оснащено рециркуляционными пылеулавливающими агрегатами 5.5. Учет длительности выброса загрязняющего вещества 5.6. Годовые выбросы вредных веществ VI. Методология расчета выбросов загрязняющих веществ при сжигании топлива в горнах и бытовых теплогенераторах 6.1. Расчет количества топлива, сжигаемого в теплогенераторах 6.2. Расчет объема дымовых газов 6.3. Расчет температуры дымовых газов 6.4. Выделения вредных веществ при сжигании топлива 6.4.1. Расчет выделений твердых частиц 6.4.2. Расчет выделений серы диоксида 6.4.3. Расчет выделений углерода оксида 6.4.4. Расчет выделений оксидов азота 6.4.5. Расчет выделений бенз/а/пирена 6.5. Выделения вредных веществ при розжиге горнов с применением нефтесодержащих отходов Приложение 1 Сжигание топлива в горнах и бытовых теплогенераторах (печах) Приложение 2 Нанесение покрытий путем напыления и в расплавах металлов Приложение 3 Литейное производство Приложение 4 Производство деталей методом порошковой металлургии Приложение 5 Кузнечно - прессовое, штамповочное производство и термическая обработка металлов Приложение 6 Механическая обработка материалов Приложение 7 Общезаводские лаборатории Приложение 8 Механическая подготовка поверхностей деталей Приложение 9 Участки подготовки для нанесения электрохимических покрытий Приложение 10 Производство лакокрасочных покрытий Приложение 11 Производство эмалевых покрытий Приложение 12 Деревообрабатывающее производство Приложение 13 Участки остеклования Приложение 14 Производства по переработке пластмасс Приложение 15 Производство деталей из полимерных композиционных материалов (ПКМ) Приложение 16 Изготовление резинотехнических изделий Приложение 17 Участки герметизации изделий радиоэлектронной аппаратуры полимерными материалами Приложение 18 Производство печатных плат Приложение 19 Микроэлектронное производство Приложение 20 Производство активно-матричных жидкокристаллических и автоэмиссионных экранов (АМ ЖКЭ) Приложение 21 Сборочно-монтажное производство узлов и блоков радиоэлектронной аппаратуры Приложение 22 Вспомогательные и бытовые службы Приложение 23 Условные обозначения | | Разработан: | ООО ЭВИОН ОАО ГПНИИ-5
| | Утверждён: | Руководитель Федерального агентства по промышленности РФ
| | Принят: | НИИ Атмосфера Госкомприроды РФ (NII Atmosfera, Russian Federation Goskompriroda ) 19.10.2006 Федеральная служба по экологическому, технологическому и атомному надзору (НК-47/751)
| | Издан: | ООО ЭВИОН (2008 г. (отд. издание))
| | Нормативные ссылки: | |
                                                                                                                                                                                                                                                                                                                     
|