Скачать Типовой проект 902-2-400.86 Альбом 1. Пояснительная запискаДата актуализации: 01.01.2021
|
| Обозначение: | Типовой проект 902-2-400.86 |
| Обозначение англ: | 902-2-400.86 |
| Статус: | не определен законодательством |
| Название рус.: | Альбом 1. Пояснительная записка |
| Дата добавления в базу: | 01.09.2013 |
| Дата актуализации: | 01.01.2021 |
| Дата введения: | 01.06.1986 |
| Дата окончания срока действия: | 30.06.2003 |
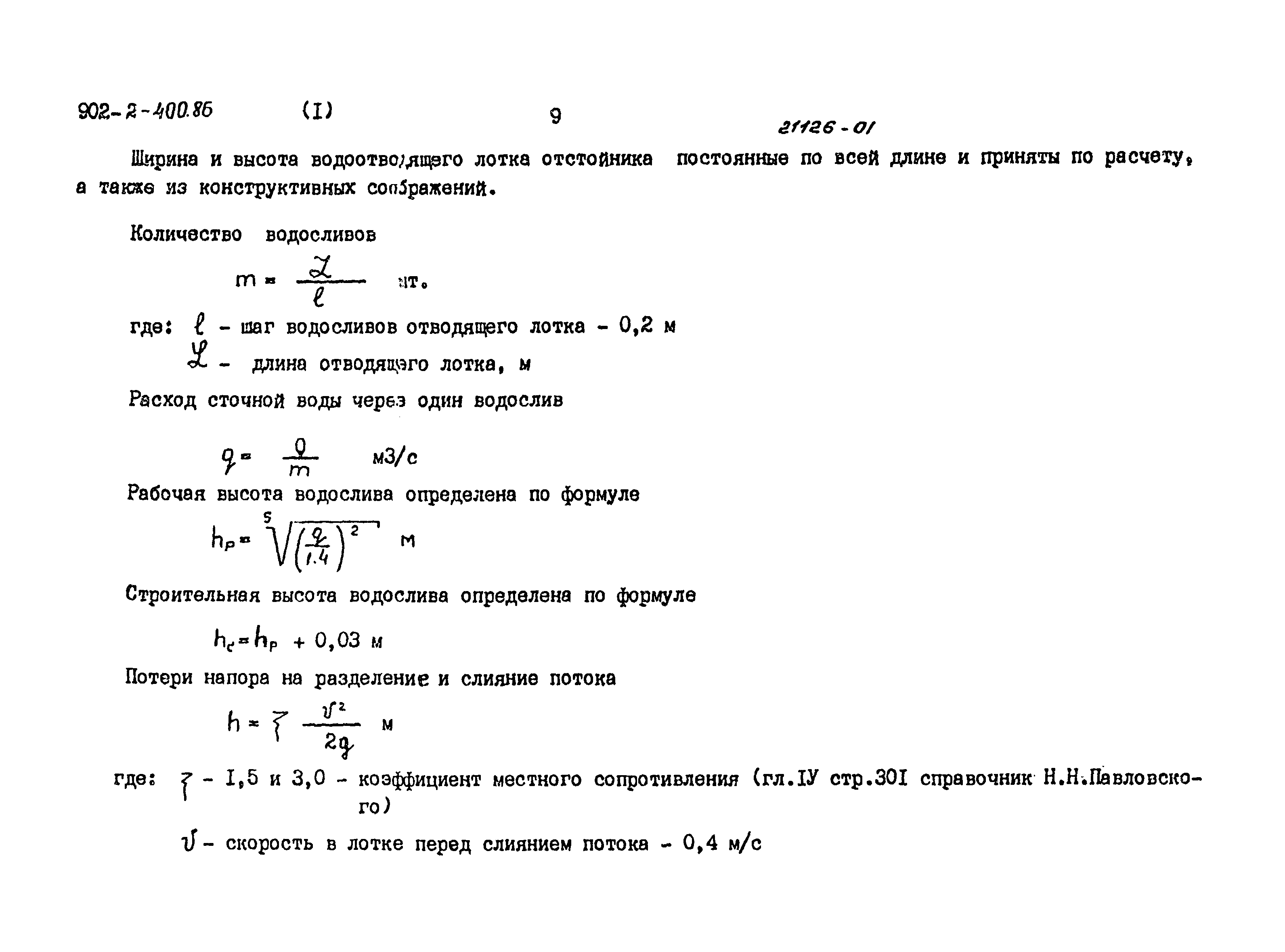
| Оглавление: | Общая часть Технологическая часть Строительная часть Автоматизация, КИП Указания по привязке |
| Разработан: | ЦНИИЭП |
| Утверждён: | 05.11.1985 Госгражданстрой (Gosgrazhdanstroy 320) |

















