Скачать Методические указания по определению размера платы за технологическое присоединение к электрическим сетямДата актуализации: 01.01.2021
Методические указания по определению размера платы за технологическое присоединение к электрическим сетям| Статус: | не действует | | Название рус.: | Методические указания по определению размера платы за технологическое присоединение к электрическим сетям | | Дата добавления в базу: | 01.09.2013 | | Дата актуализации: | 01.01.2021 | | Дата введения: | 01.11.2009 | | Дата окончания срока действия: | 09.01.2011 | | Область применения: | Методические указания определяют основные положения по расчету размера платы за технологическое присоединение энергопринимающих устройств потребителей электрической энергии, объектов по производству электрической энергии, а также объектов электросетевого хозяйства, принадлежащих сетевым организациям и иным лицам, к объектам электросетевого хозяйства сетевых организаций, и предназначены для использования Федеральной службой по тарифам, органами исполнительной власти субъектов Российской Федерации в области государственного регулирования тарифов, сетевыми организациями, а также лицами, обратившимися к сетевым организациям с заявками на технологическое присоединение Устройств к объектам электросетевого хозяйства сетевых организаций | | Оглавление: | I. Общие положения II. Расчет размера платы за технологическое присоединение к электрическим сетям на уровне напряжения не ниже 35 кВ и мощности не менее 10000 кВА III. Расчет ставок и размера платы за технологическое присоединение к электрическим сетям на уровне напряжения ниже 35 кВ и присоединенной мощности менее 10000 кВА IV. Расчет платы за технологическое присоединение посредством применения стандартизированных тарифных ставок Приложение 1 Расчет необходимой валовой выручки по технологическому присоединению Приложение 2 Калькуляция стоимости мероприятий, осуществляемых при технологическом присоединении единицы мощности (1 кВт) Приложение 3 Информация для расчета платы за технологическое присоединение генерирующих объектов и энергоустановок потребителя с применением стандартизированных ставок Приложение 4 Граничные значения присоединяемой мощности и постоянная часть стоимости подготовки ТУ и проверки их выполнения, и переменные параметры цены в рублях за кВА присоединяемой мощности | | Утверждён: | 21.08.2009 Федеральная служба по тарифам (201-э/1)
| | Издан: | Российская газета (2009 г. (199))
|
                     
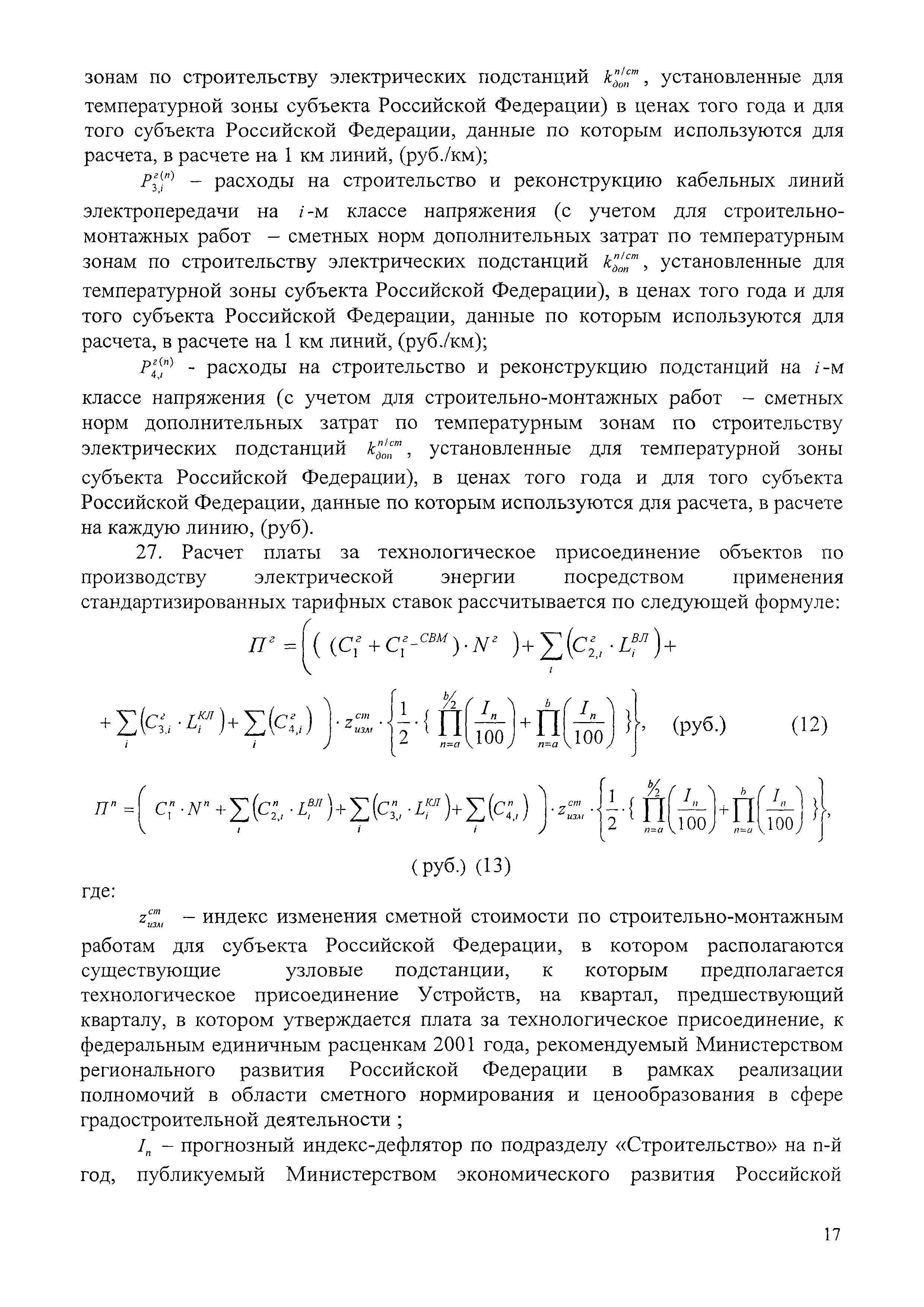
|