Скачать РД 39-0147103-349-86 Руководство по разработке типового состава разделов показатели надежности в проектной документации на магистральные нефтепроводыДата актуализации: 01.01.2021
|
| Обозначение: | РД 39-0147103-349-86 |
| Обозначение англ: | RD 39-0147103-349-86 |
| Статус: | не действует |
| Название рус.: | Руководство по разработке типового состава разделов "показатели надежности" в проектной документации на магистральные нефтепроводы |
| Дата добавления в базу: | 01.09.2013 |
| Дата актуализации: | 01.01.2021 |
| Дата введения: | 01.10.1986 |
| Дата окончания срока действия: | 01.10.1989 |
| Область применения: | Руководящий посвящен вопросам обоснованного выбора номенклатуры нормируемых показателей надежности объектов и системы магистрального нефтепровода с учетом последних достижений в решении прикладных задач теории надежности в отрасли нефтепроводного транспорта. |
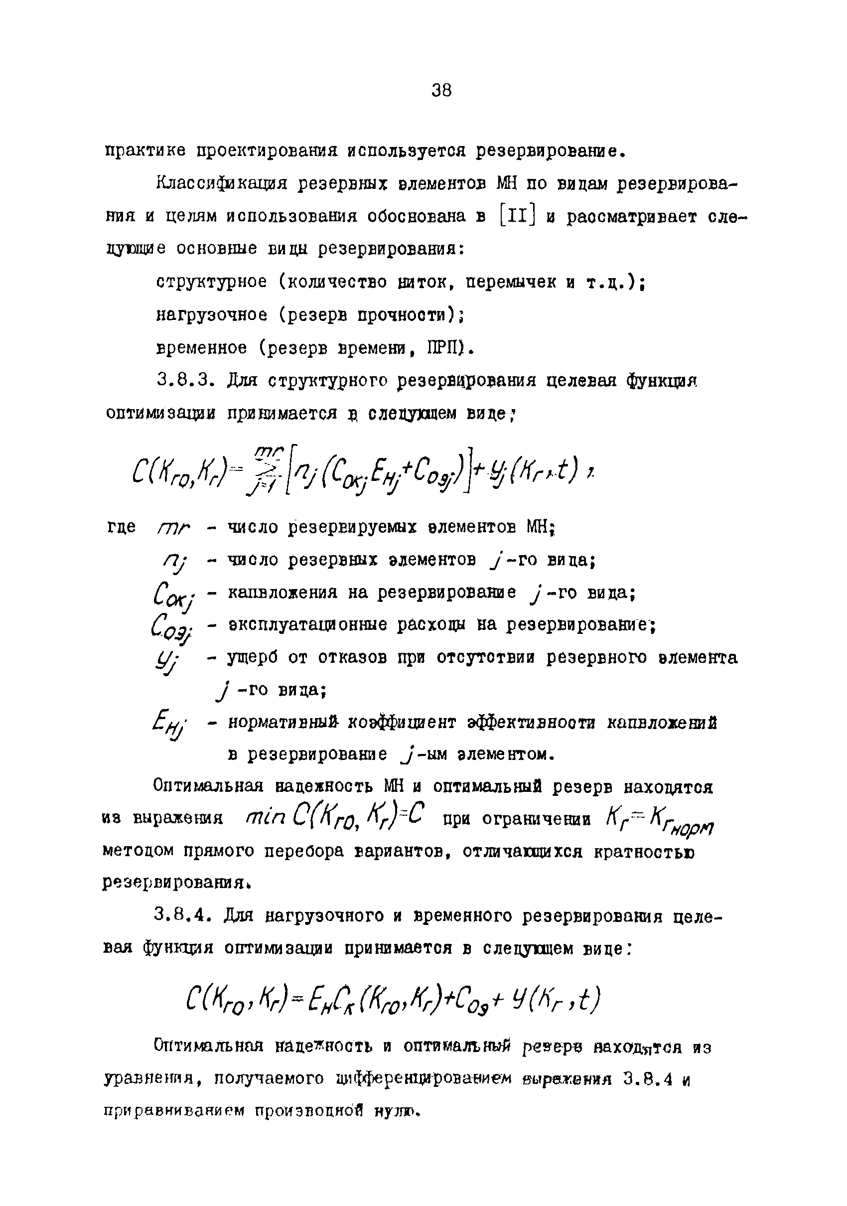
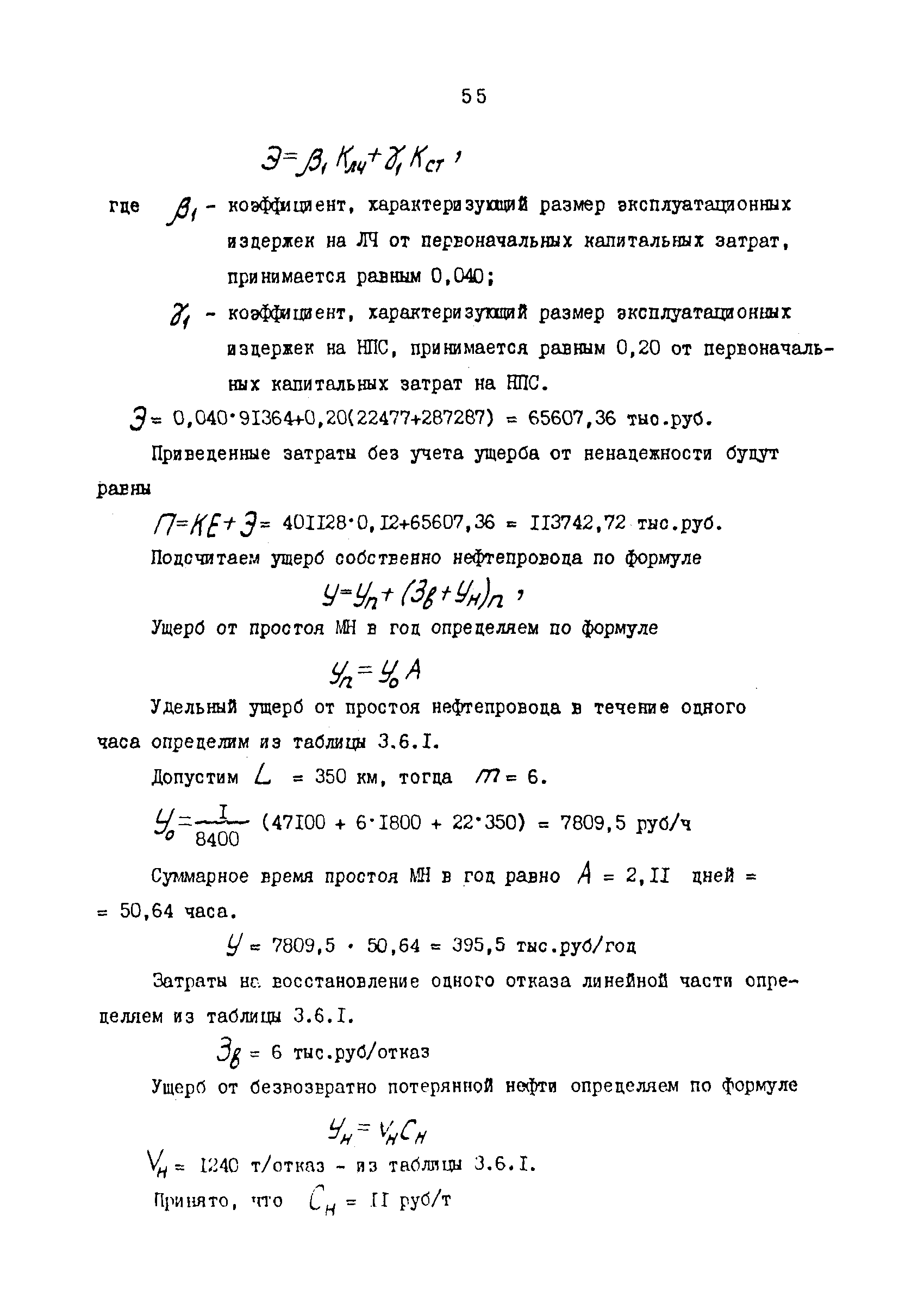
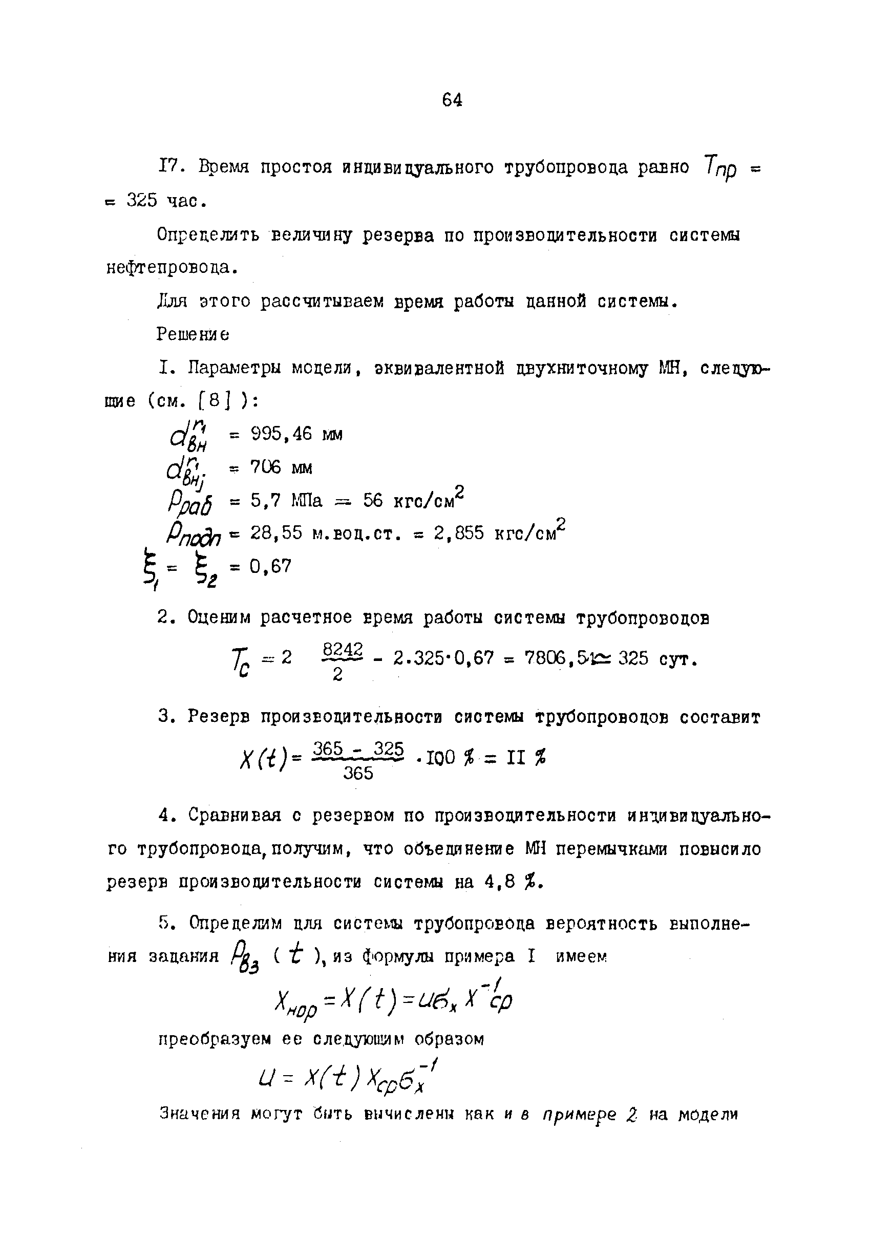
| Оглавление: | 1 Показатели надежности в проектной документации 2 Классификация методической и нормативной базы по вопросам надежности магистральных нефтепроводов 3 Инструкция по оценке показателей надежности объектов магистрального нефтепровода при проектировании 3.1 Общие положения 3.2 Порядок определения показателей надежности конструкции объектов магистрального нефтепровода 3.3 Порядок определения показателей надежности функционирования магистрального нефтепровода с использованием марковских моделей 3.4 Порядок определения показателей надежности функционирования магистрального нефтепровода с использованием структурных моделей теории надежности 3.5 Порядок определения показателей надежности магистрального нефтепровода как технологической системы 3.6 Выбор оптимального варианта проектируемого магистрального нефтепровода 3.7 Выбор оптимального уровня и оптимальное размещение системы технического обслуживания и ремонта проектируемого магистрального нефтепровода 3.8 Выбор оптимальной величины резервов магистрального нефтепровода Список литературы Приложения |
| Разработан: | ВНИИСПТнефть |
| Утверждён: | Министерство нефтяной промышленности СССР (USSR Ministry of the Petroleum Industry ) 27.06.1986 Главтранснефть (Glavtransneft ) |
| Нормативные ссылки: |





































































