Скачать РД 39-0147103-386-87 Выбор расчетных значений коэффициента теплопроводности грунта при проектировании трубопроводовДата актуализации: 01.01.2021
|
| Обозначение: | РД 39-0147103-386-87 |
| Обозначение англ: | RD 39-0147103-386-87 |
| Статус: | не действует |
| Название рус.: | Выбор расчетных значений коэффициента теплопроводности грунта при проектировании трубопроводов |
| Дата добавления в базу: | 01.09.2013 |
| Дата актуализации: | 01.01.2021 |
| Дата введения: | 01.06.1987 |
| Дата окончания срока действия: | 01.06.1990 |
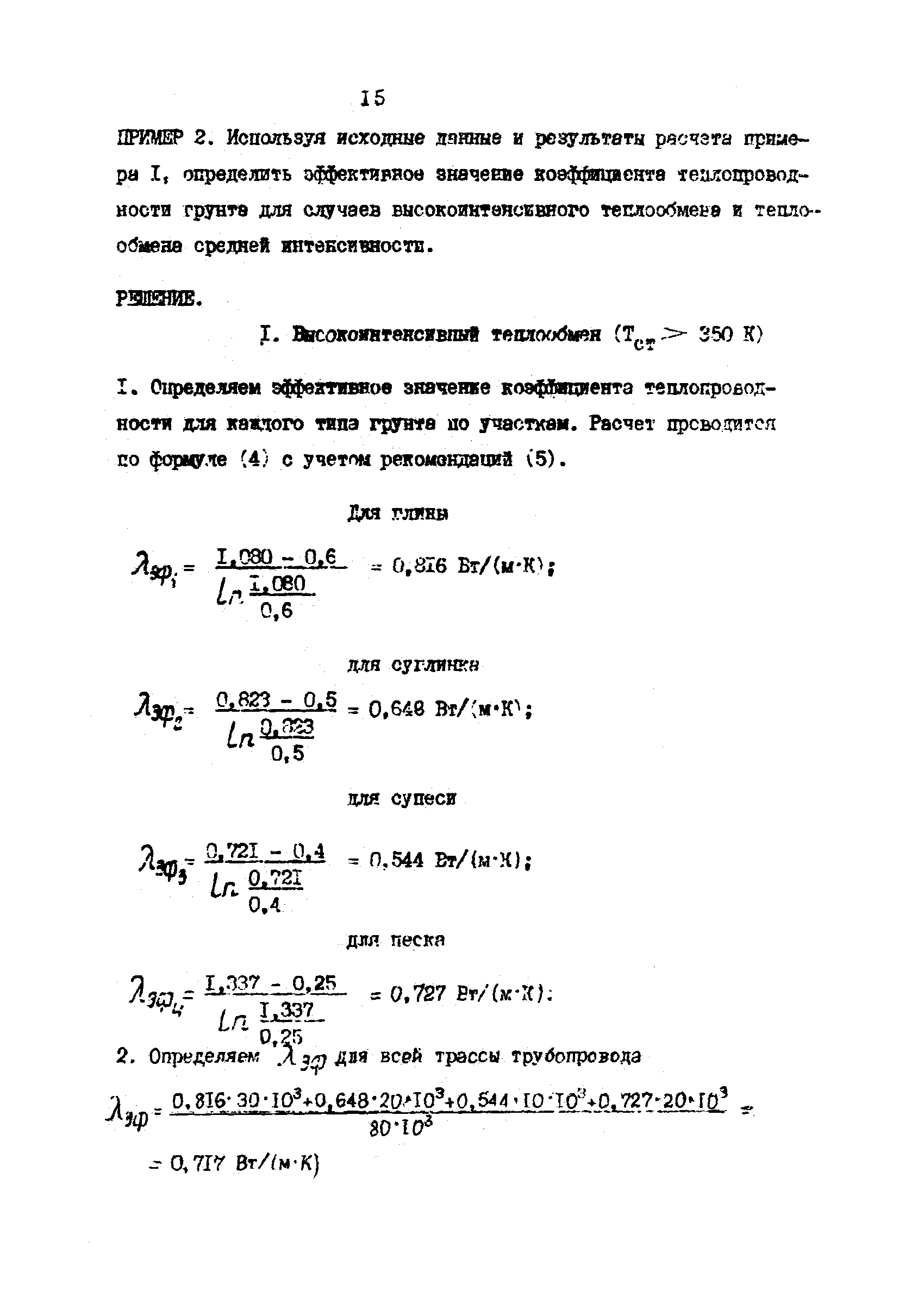
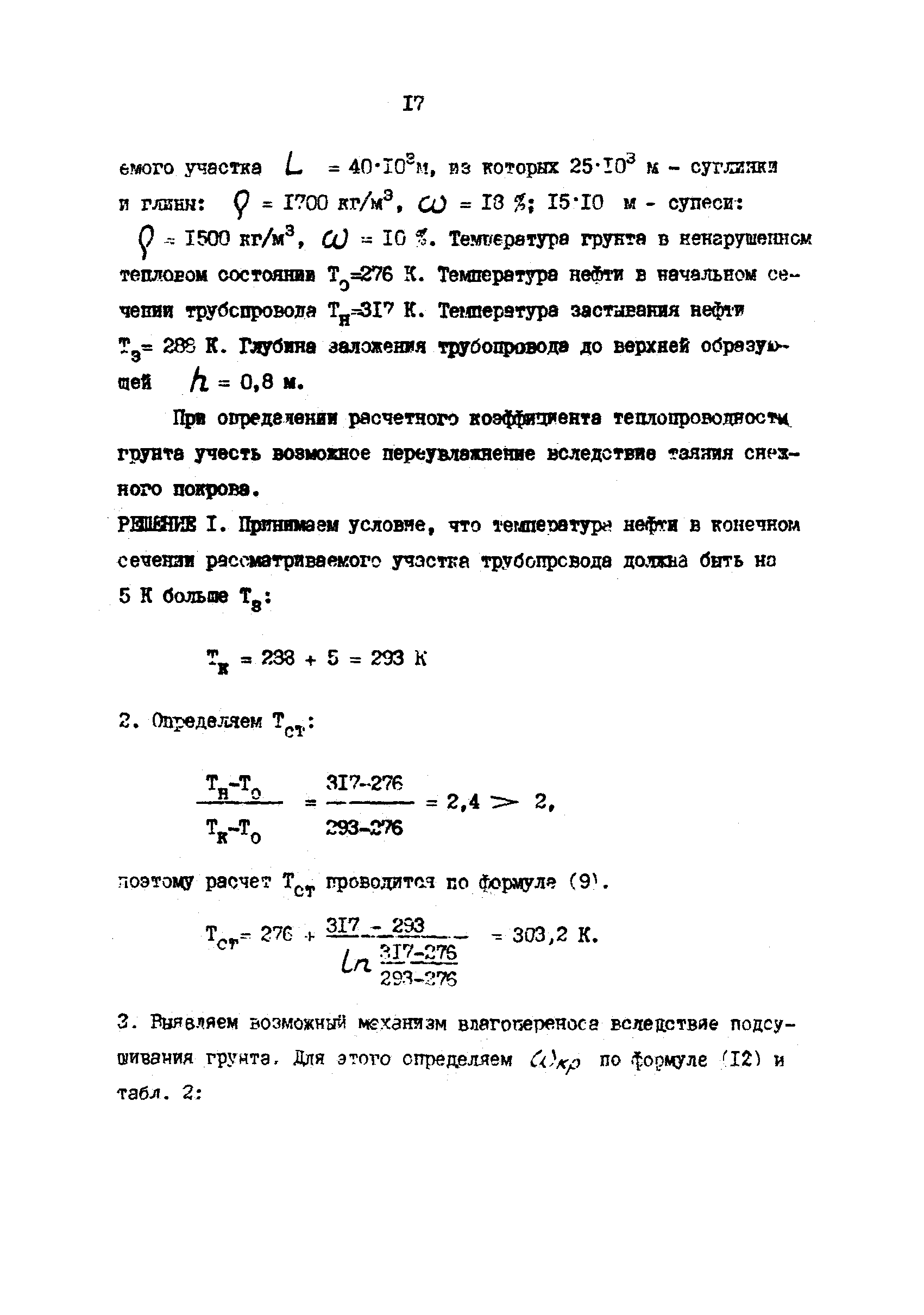
| Область применения: | Методические указания предназначены для определения расчетным путем коэффициента теплопроводности грунта для проектирования подземных магистральных трубопроводов при выполнении теплогидравлических расчетов. |
| Оглавление: | 1 Общие положения 2 Определение коэффициента теплопроводности грунта в естественном состоянии 3 Определение эффективности коэффициента теплопроводности грунта с учетом подсушки 4 Определение расчетного коэффициента теплопроводности грунта Приложения |
| Разработан: | ВНИИСПТнефть |
| Утверждён: | 20.04.1987 Главтранснефть (Glavtransneft ) |



























