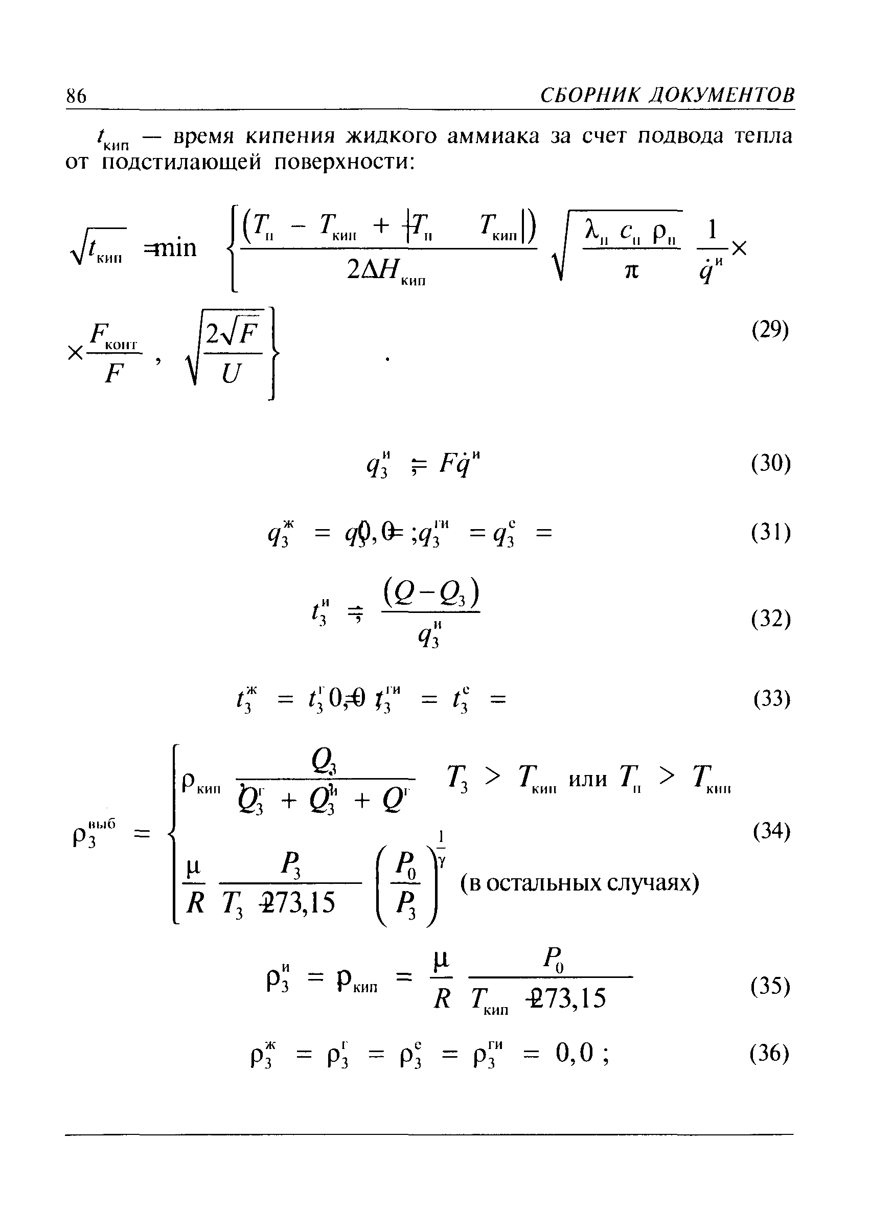
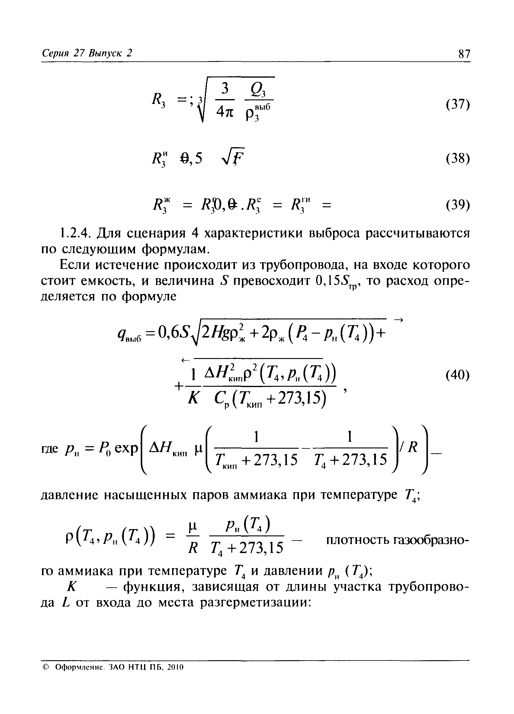
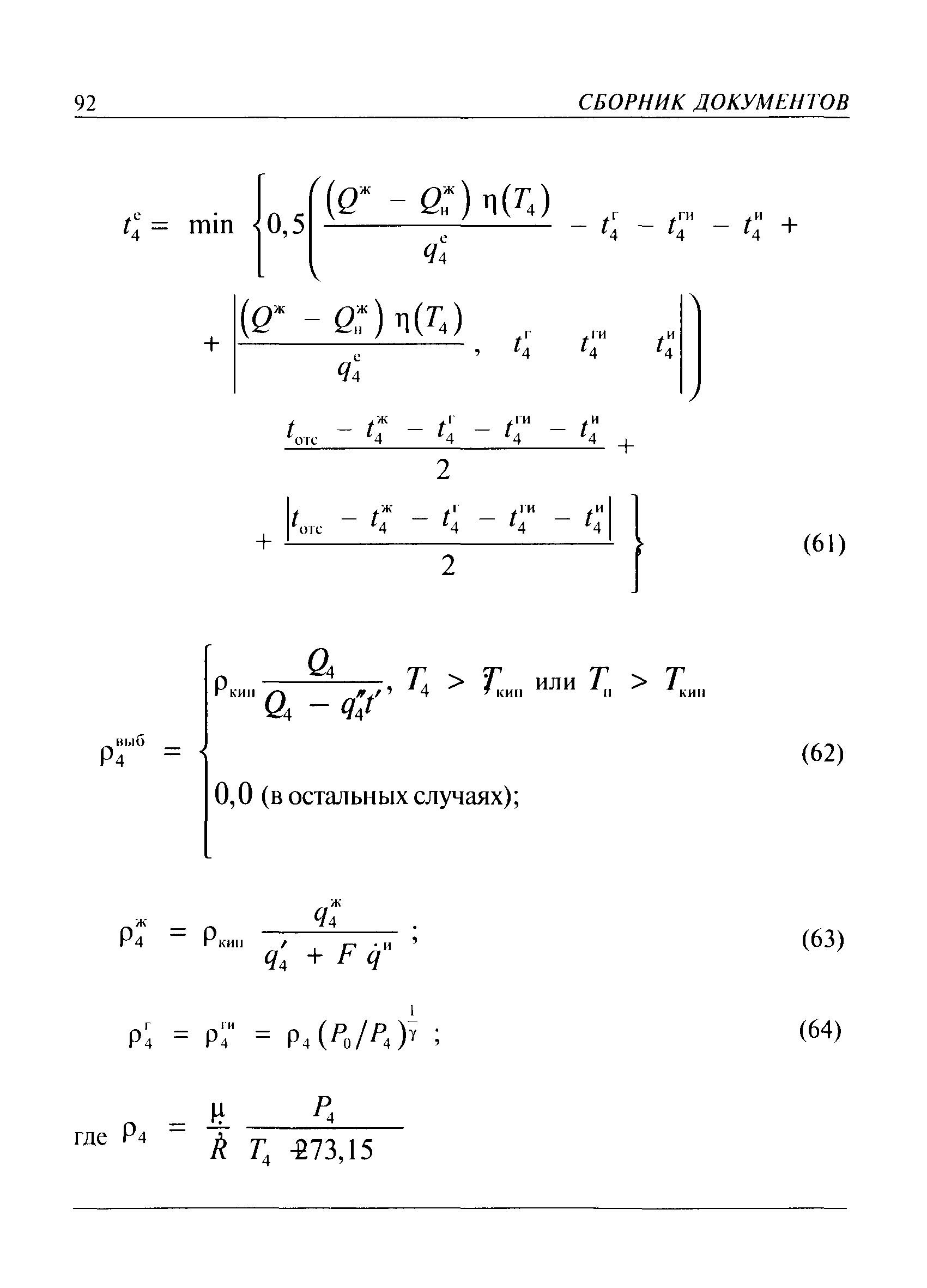
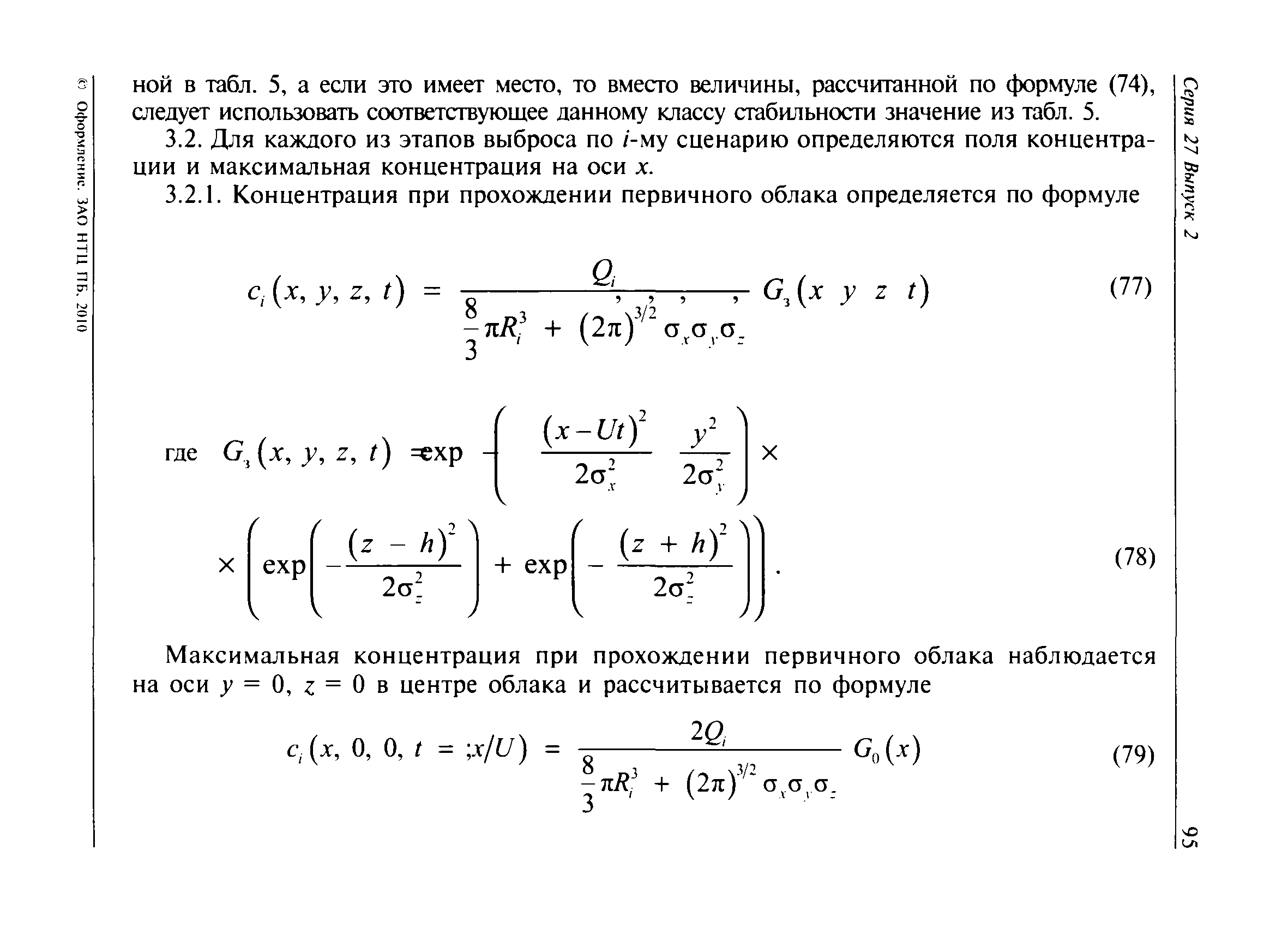
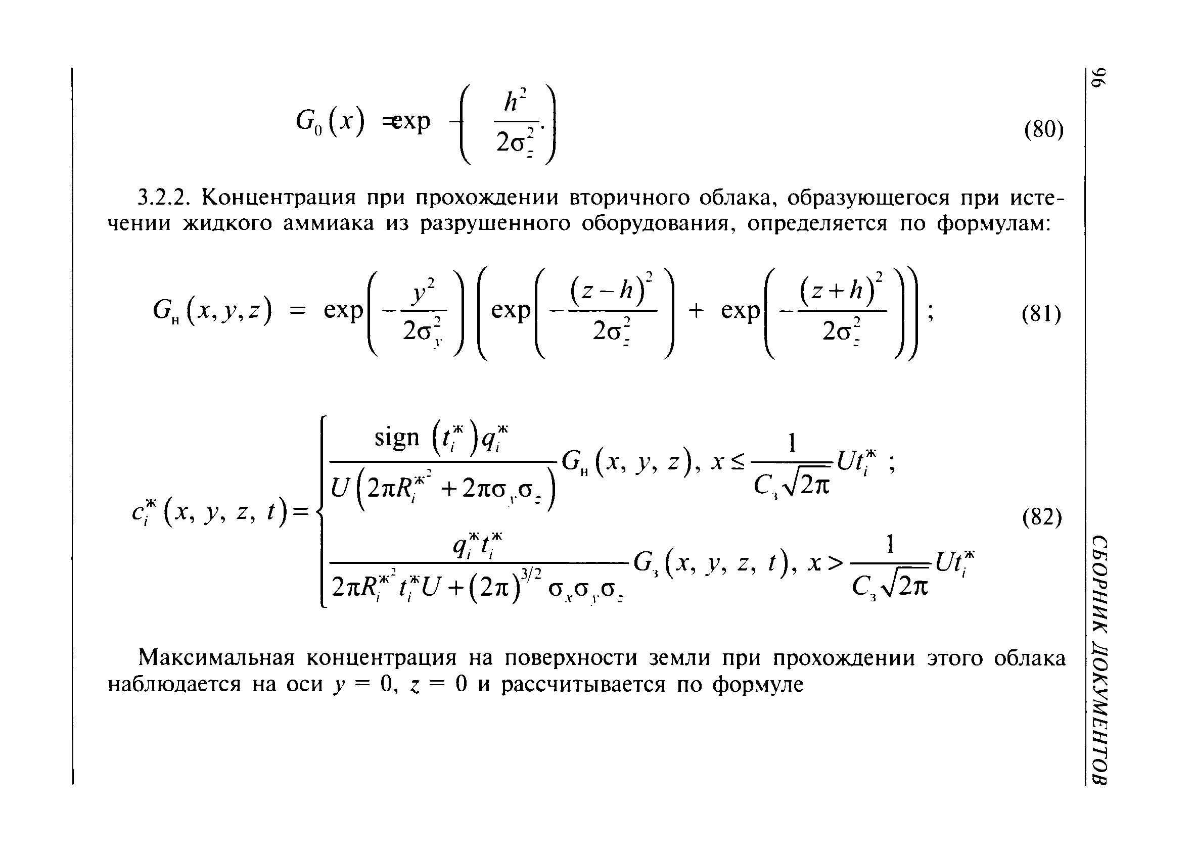
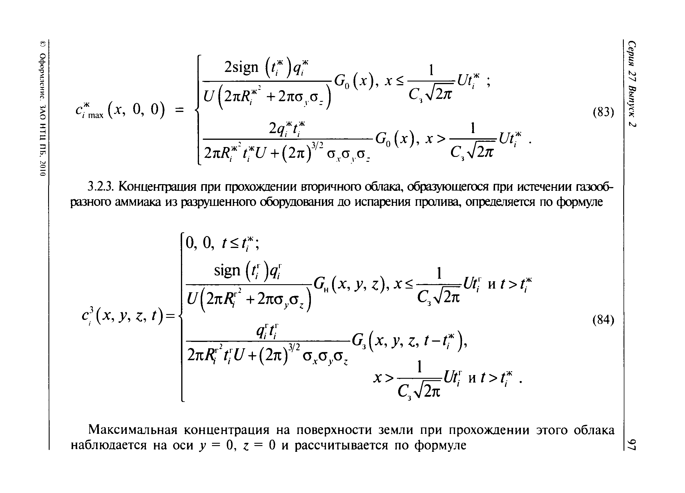
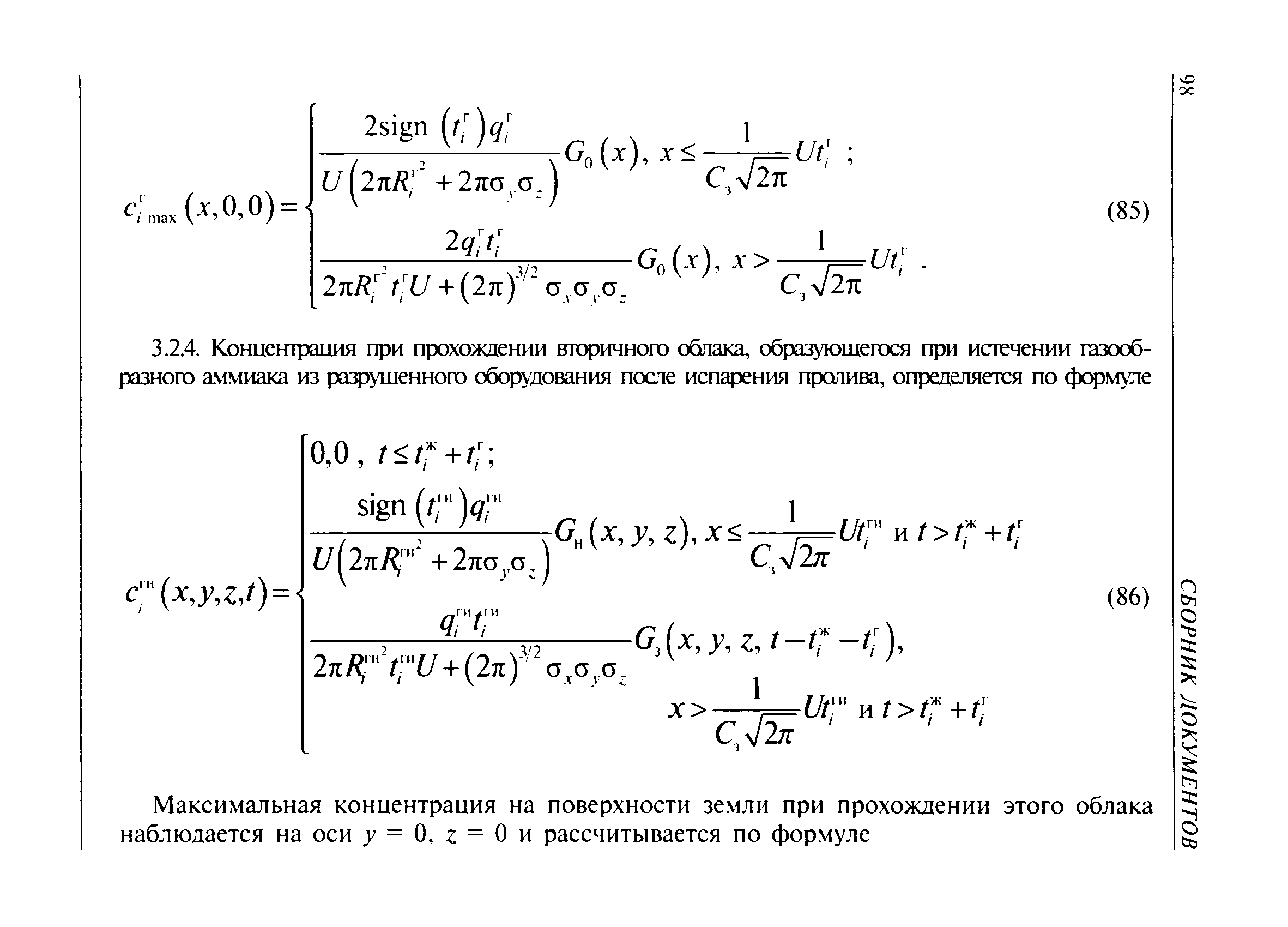
Скачать Методика расчета концентраций аммиака в воздухе и распространения газового облака при авариях на складах жидкого аммиакаДата актуализации: 01.01.2021
Методика расчета концентраций аммиака в воздухе и распространения газового облака при авариях на складах жидкого аммиака| Статус: | действует | | Название рус.: | Методика расчета концентраций аммиака в воздухе и распространения газового облака при авариях на складах жидкого аммиака | | Дата добавления в базу: | 01.09.2013 | | Дата актуализации: | 01.01.2021 | | Оглавление: | 1 Определение количественных характеристик выброса аммиака 2 Определение зоны поражения при растекании выброса аммиака 3 Определение полей концентрации и токсодозы Список обозначений и размерностей | | Издан: | ЗАО НТЦ ПБ (2010 г. (сер. 27 вып. 2))
|
                                             
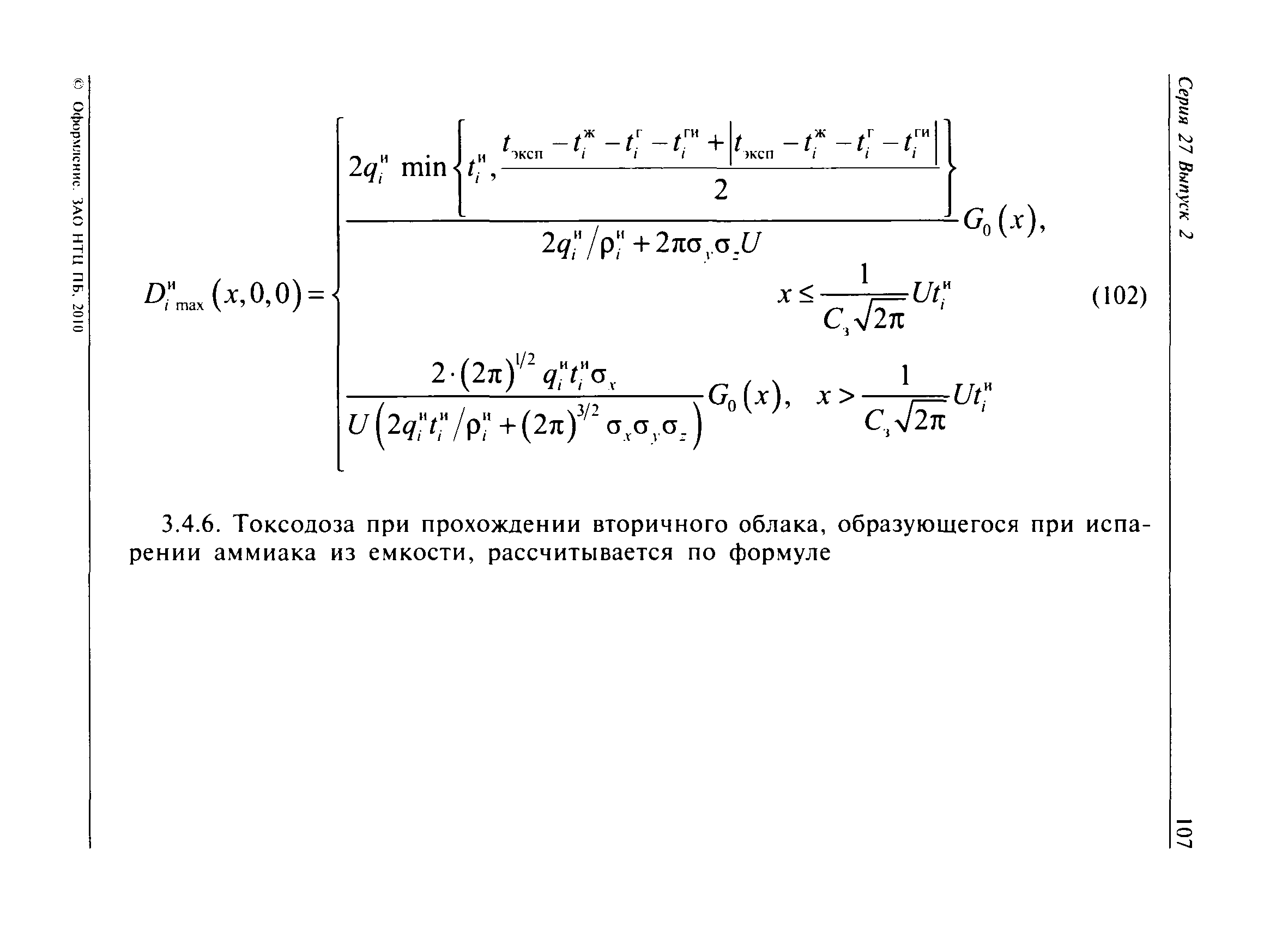
|