Скачать Методика оценки последствий химических аварий (Методика Токси. Редакция 2.2*)

Дата актуализации: 01.01.2021

Методика оценки последствий химических аварий (Методика "Токси". Редакция 2.2*)

Статус:действует
Название рус.:Методика оценки последствий химических аварий (Методика "Токси". Редакция 2.2*)
Дата добавления в базу:01.09.2013
Дата актуализации:01.01.2021
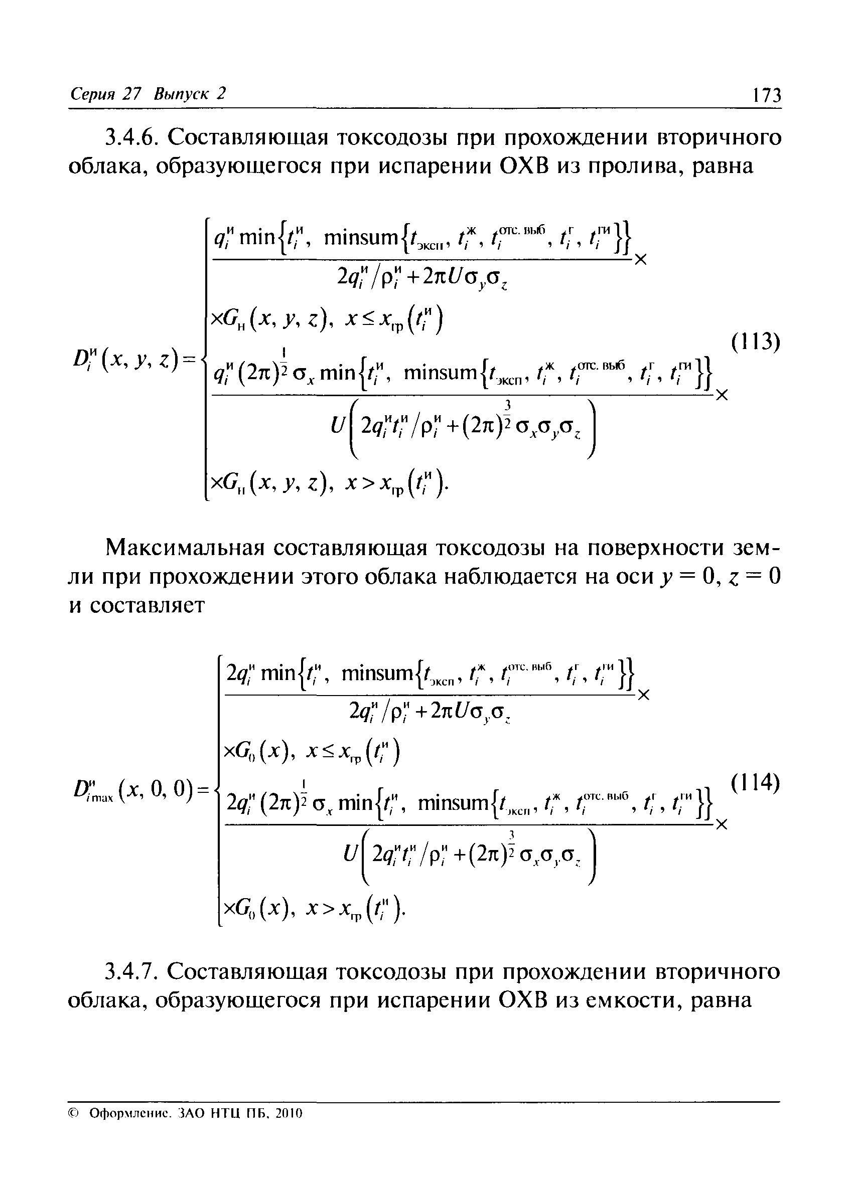
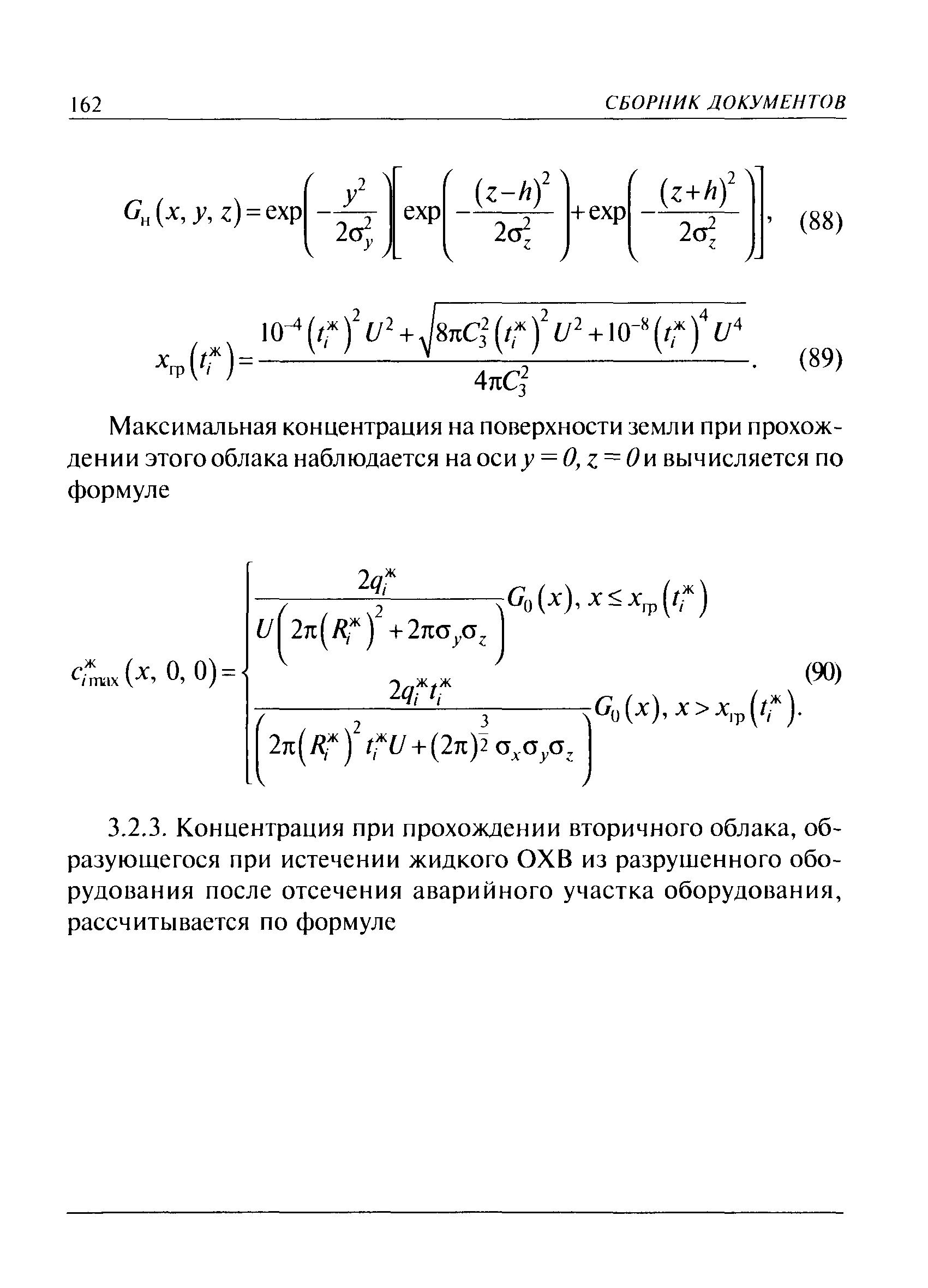
Область применения:Методика предназначена для оценки масштабов поражения при промышленных авариях с выбросом опасных химических веществ (ОХВ).
Оглавление:Введение
Термины и сокращения
Список обозначений и размерностей
Обозначение функций
1 Общие положения
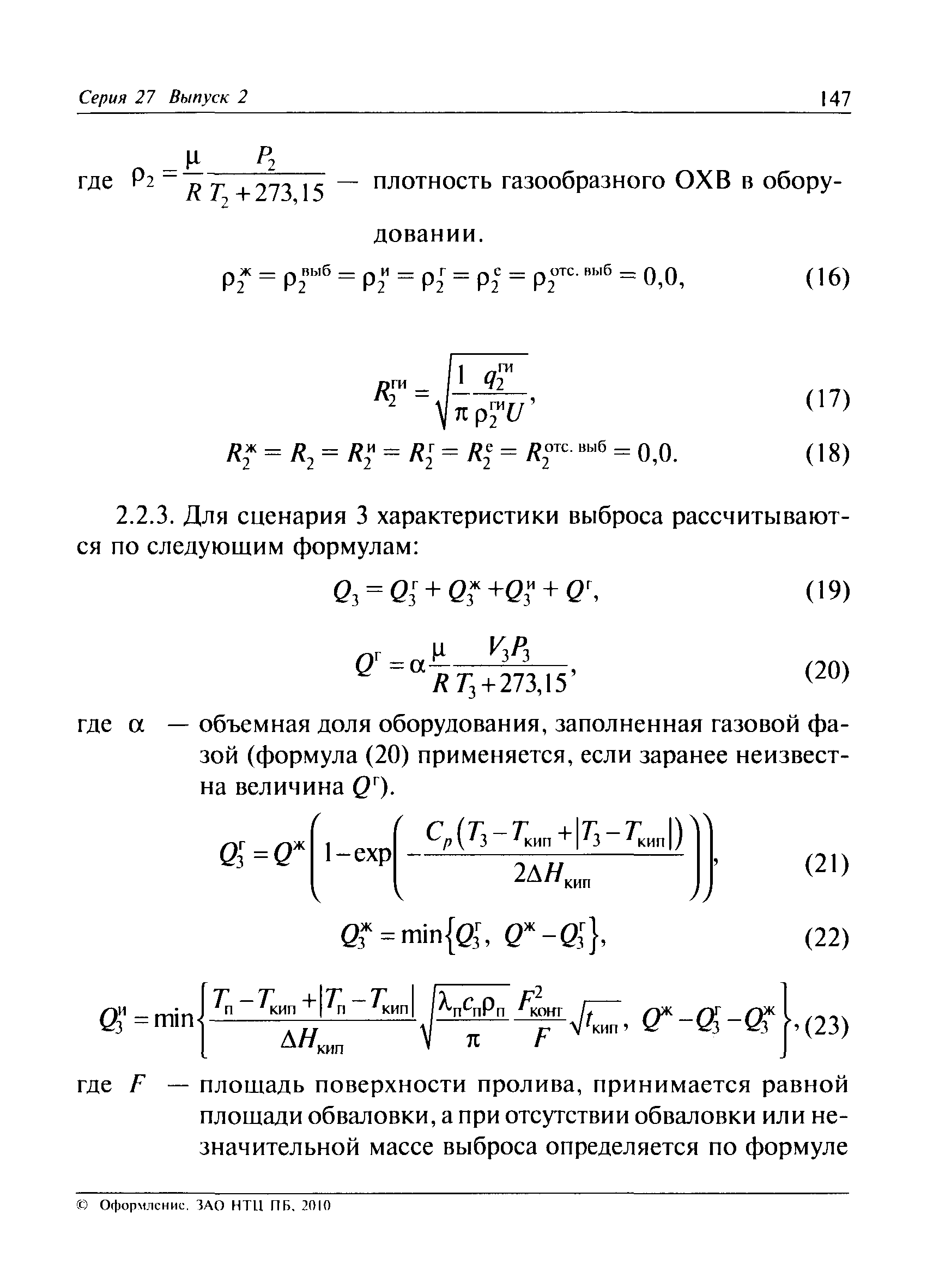
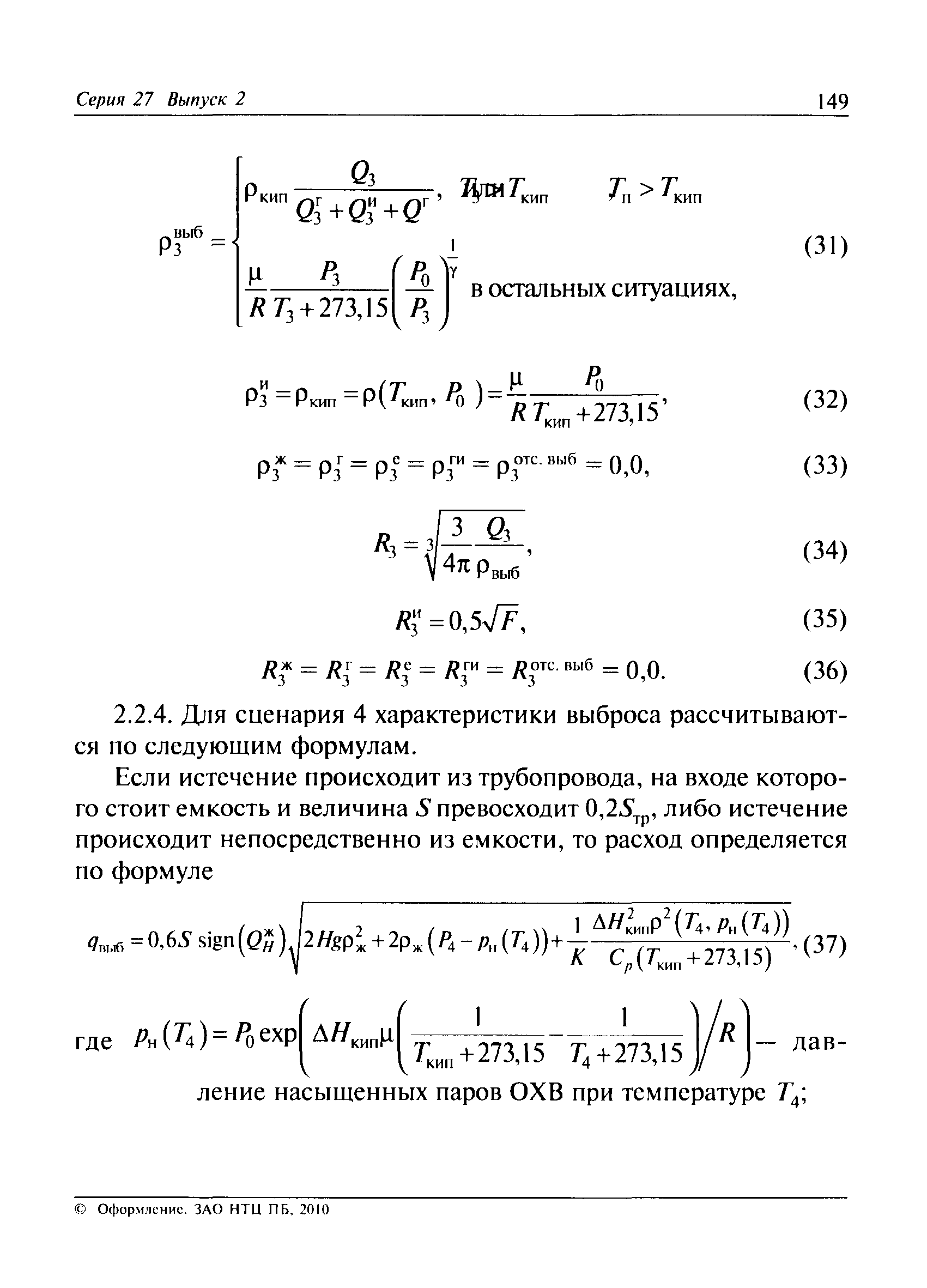
2 Определение количественных характеристик выброса ОХВ
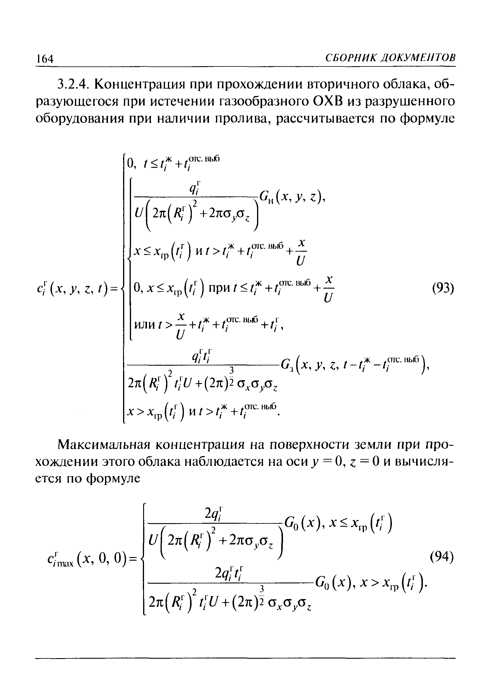
3 Определение полей концентрации и токсодозы
Список использованной литературы
Приложение 1. Возможные конфигурации оборудования и схемы его разрушения
Приложение 2. Возможные стадии развития аварии
Приложение 3. Перечень необходимых для проведения расчета данных
Приложение 4. Перечень рассчитываемых величин
Приложение 5. Учет нестационарных эффектов
Приложение 6. Примеры расчетов
Приложение 7. Шероховатость поверхности в зависимости от типа местности, где происходит рассеяние
Разработан: НТЦ Промышленная безопасность Госгортехнадзора России
Утверждён: НТЦ Промышленная безопасность
Принят: Госгортехнадзор России (Russian Federation Gosgortekhnadzor )
Издан: ЗАО НТЦ ПБ (2010 г. (сер. 27 вып. 2))