Скачать Альбом. Блок-схемы к главам Градостроительного кодекса Российской Федерации с комментариями к нимДата актуализации: 01.01.2021 |
| Статус: | действует |
| Название рус.: | Альбом. Блок-схемы к главам Градостроительного кодекса Российской Федерации с комментариями к ним |
| Дата добавления в базу: | 01.09.2013 |
| Дата актуализации: | 01.01.2021 |
| Область применения: | Альбом представляет в графической форме взаимоувязку положений статей Градостроительного Кодекса в сочетании с положениями основных нормативных правовых актов, подготовленных в их развитие, а также иных законодательных актов, регулирующих отношения в смежных отраслях права, с целью облегчения пользования их положениями и предписаниями и обеспечения деятельности субъектов градостроительных отношений в правовом поле. Альбом может быть полезен для всех субъектов градостроительных отношений, принимающих участие в подготовке документов территориального планирования и градостроительного зонирования, документации по планировке территории, а также в разработке и реализации инвестиционных проектов. |
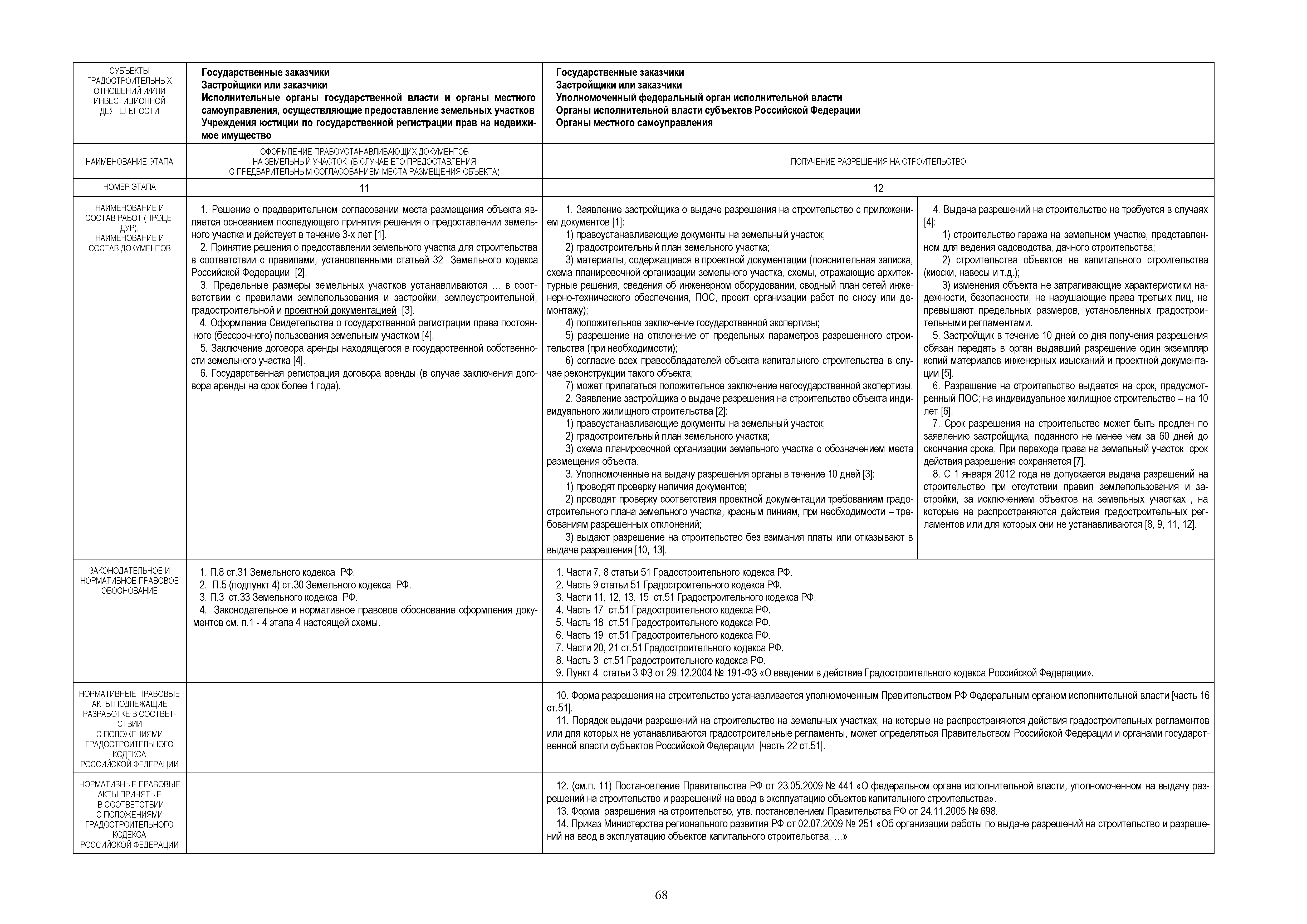
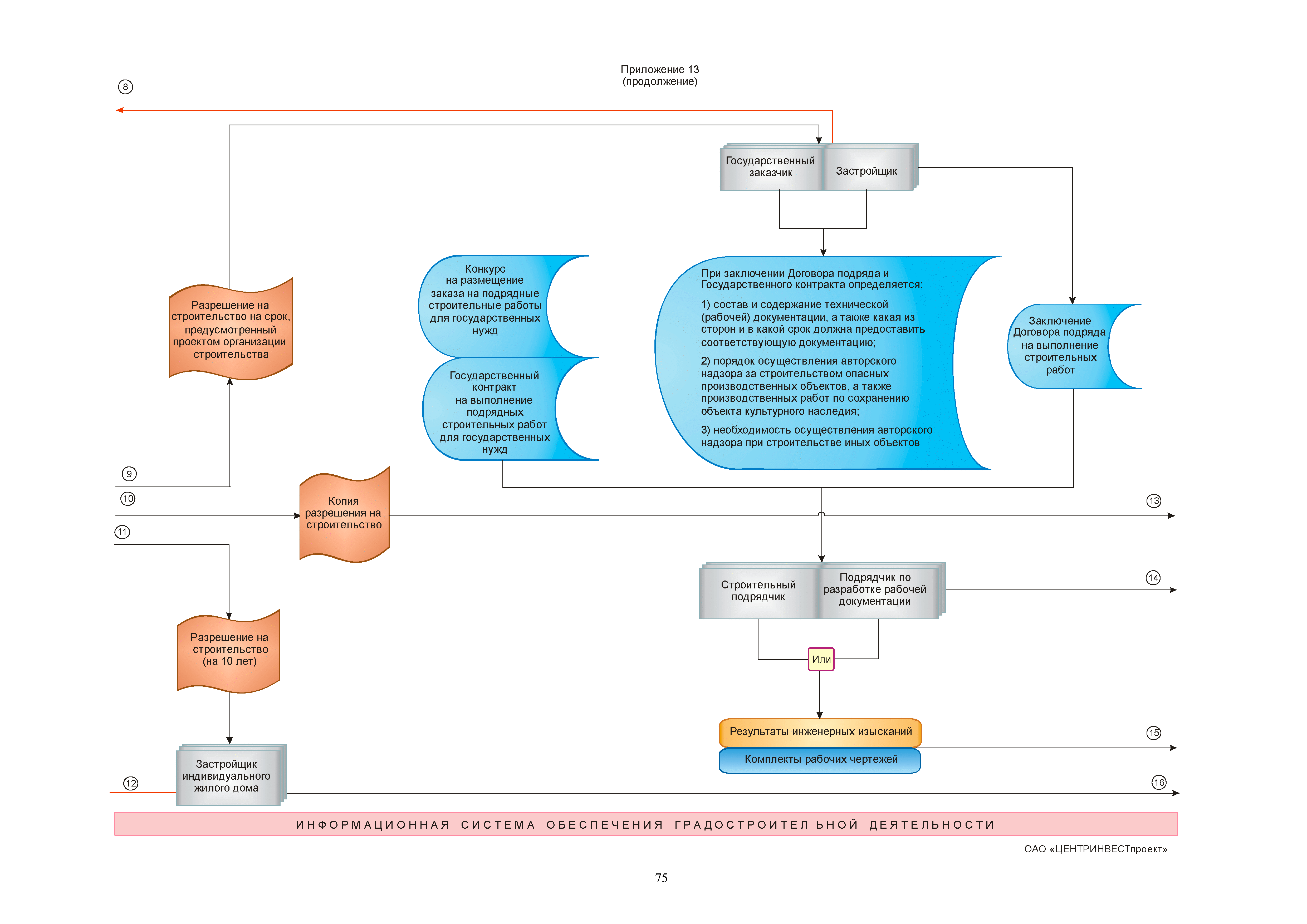
| Оглавление: | 1 Общие положения 2 Территориальное планирование 3 Градостроительное зонирование 4 Планировка территории 5 Развитие застроенных территорий 6 Архитектурно-строительное проектирование, строительство, реконструкция объектов капитального строительства 7 Заключительные положения Приложение 1. Схема № 1.1 «Порядок подготовки документов территориального планирования Российской Федерации, субъектов Российской Федерации, муниципальных образований Приложение 2. Блок-схема № 1 «Порядок подготовки документов территориального планирования Российской Федерации, субъектов Российской Федерации, муниципальных образований» Приложение 3. Схема № 2.1 «Порядок подготовки правил землепользования и застройки» Приложении 4. Схема № 2.2 «Структура правил землепользования и застройки» Приложение 5. Схема № 2.3 «Виды и состав территориальных зон» Приложение 6. Блок-схема № 2 «Порядок подготовки правил землепользования и застройки» Приложение 7. Схема № 3.1 «Виды документации по планировке территории» Приложение 8. Схема № 3.2 «Порядок подготовки документации по планировке территории» Приложение 9. Блок-схема № 3 «Порядок подготовки документации по планировке территории» Приложение 10. Примерный состав существенных условий договора о развитии застроенных территорий Приложение 11. Блок-схема № 4 «Организационно-технологический порядок развития застроенных территорий» Приложение 12. Схема № 5.1 «Организационно-технологический порядок проектирования, строительства и ввода объектов в эксплуатацию» Приложение 13. Блок-схема № 5 «Организационно-технологический порядок проектирования, строительства и ввода объектов в эксплуатацию» Библиография |
| Разработан: | ОАО Центринвестпроект |
| Утверждён: | 01.01.2011 ОАО ЦЕНТРИНВЕСТпроект |
| Издан: | ОАО Центринвестпроект (2011 г. ) |
| Нормативные ссылки: |
|






















































































