Скачать Doc 9184-AN/902 Руководство по проектированию аэропортов. Часть 1. Генеральное планированиеДата актуализации: 01.01.2021
|
| Обозначение: | Doc 9184-AN/902 |
| Обозначение англ: | Doc 9184-AN/902 |
| Статус: | не определен законодательством |
| Название рус.: | Руководство по проектированию аэропортов. Часть 1. Генеральное планирование |
| Дата добавления в базу: | 01.09.2013 |
| Дата актуализации: | 01.02.2020 |
| Область применения: | В Руководстве излагаются принципы определения типа аэропорта, который может потребоваться для удовлетворения потребностей населенного пункта или региона, а также выбора и оценки местоположения аэропорта. |
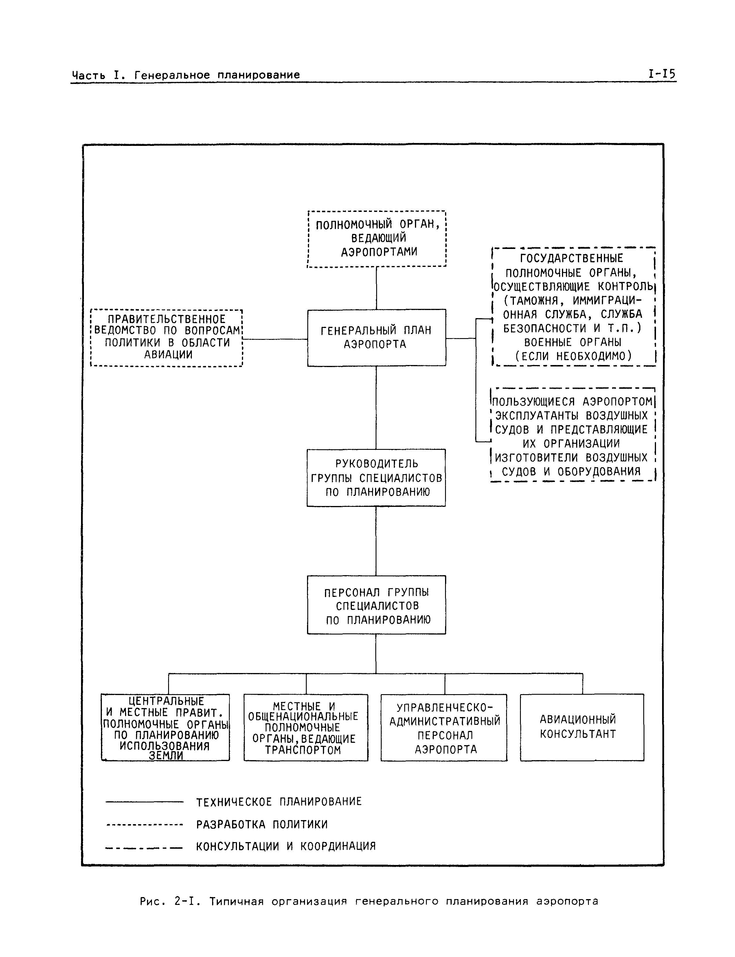
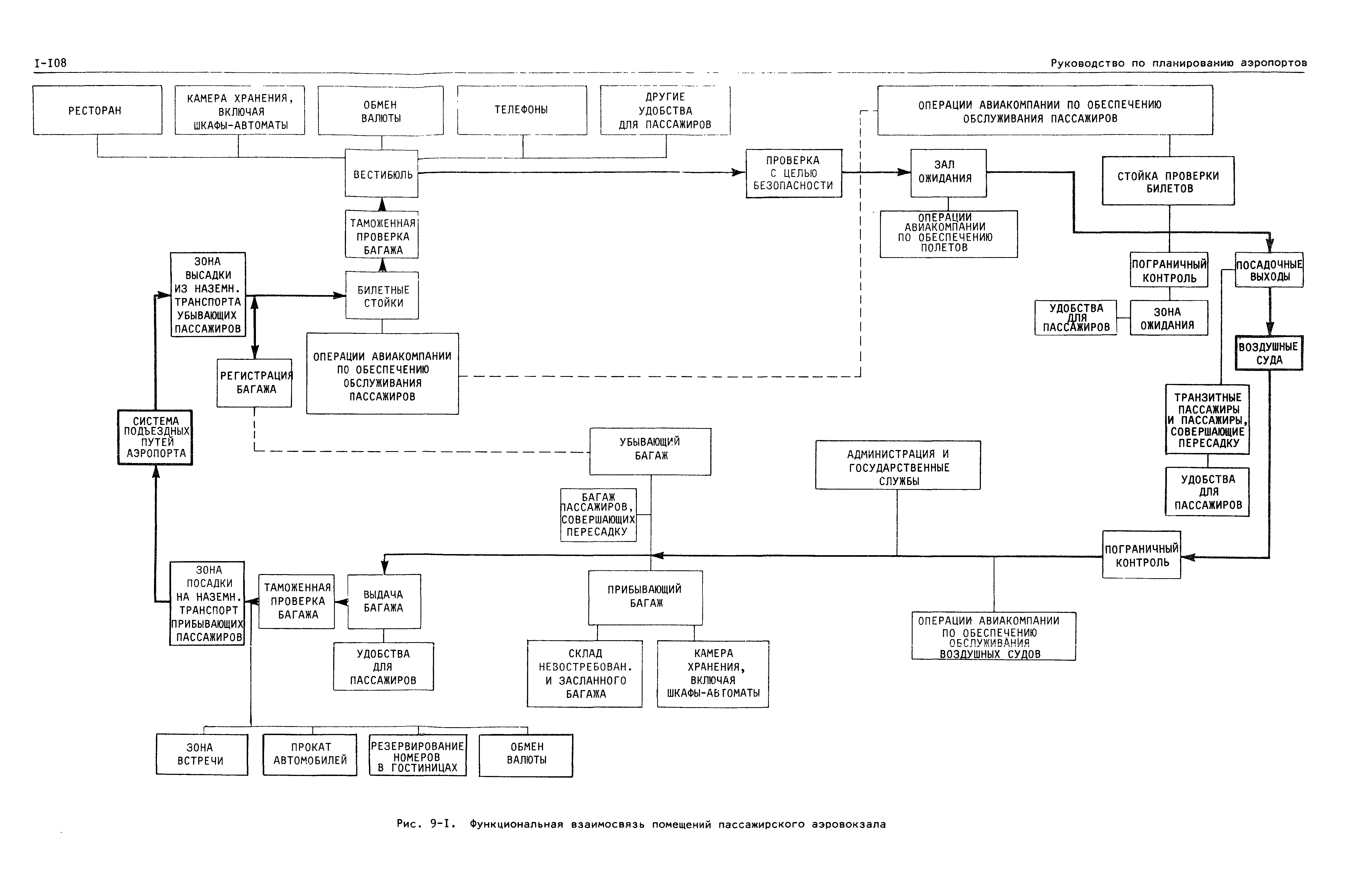
| Оглавление: | Первый раздел - Процесс планирования аэропорта Глава 1. Введение Глава 2. Подготовка к планированию Глава 3. Прогнозирование в целях планирования Глава 4. Организация финансирования и контроль Глава 5. Оценка и выбор местоположения аэропорта Второй раздел - Создание контролируемой зоны аэропорта Глава 6. Взлетно-посадочные полосы и рулежные дорожки Глава 7. Перроны Глава 8. Устанавливаемые в аэропортах навигационные средства и средства управления движением в воздухе и на земле Третий раздел - Создание неконтролируемой зоны аэропорта Глава 9. Пассажирский аэровокзал Глава 10. Грузовые службы и средства Глава 11. Наземный транспорт, внутреннее движение и места стоянки аэропортовых транспортных средств Четвертый раздел - Вспомогательные элементы аэропорта Глава 12. Эксплуатационные и вспомогательные службы и средства аэропорта Глава 13. Средства заправки воздушных судов топливом Глава 14. Обеспечение безопасности Добавление А. Глоссарий терминов Добавление В. Другие названия ИКАО, относящиеся к генеральному планированию аэропортов |




























































































































































































































