Скачать НД 2-080101-016 Руководство по освидетельствованию условий труда и отдыха моряков в морском судоходстве на добровольной основеДата актуализации: 01.01.2021
|
| Обозначение: | НД 2-080101-016 |
| Обозначение англ: | ND 2-080101-016 |
| Статус: | заменен |
| Название рус.: | Руководство по освидетельствованию условий труда и отдыха моряков в морском судоходстве на добровольной основе |
| Дата добавления в базу: | 01.09.2013 |
| Дата актуализации: | 01.01.2021 |
| Дата введения: | 08.05.2009 |
| Дата окончания срока действия: | 10.10.2013 |
| Область применения: | Руководство по освидетельствованию условий труда и отдыха моряков в морском судоходстве на добровольной основе определяет порядок проведения работ по установлению соответствия условий труда и отдыха моряков на судах требованиям Конвенции 2006 года о труде в морском судоходстве при добровольном обращении судовладельца в адрес РС. Руководство определяет порядок выдачи Свидетельства о соответствии трудовым нормам в морском судоходстве судну, соответствующему требованиям, предъявляемым КТМС, рассмотрения и подтверждения декларации о добровольном соблюдении трудовых норм в морском судоходстве. Руководство предназначено для использования экспертами МОТ при проведении добровольного освидетельствования судов на соответствие требованиям КТМС по заявкам судовладельцев. |
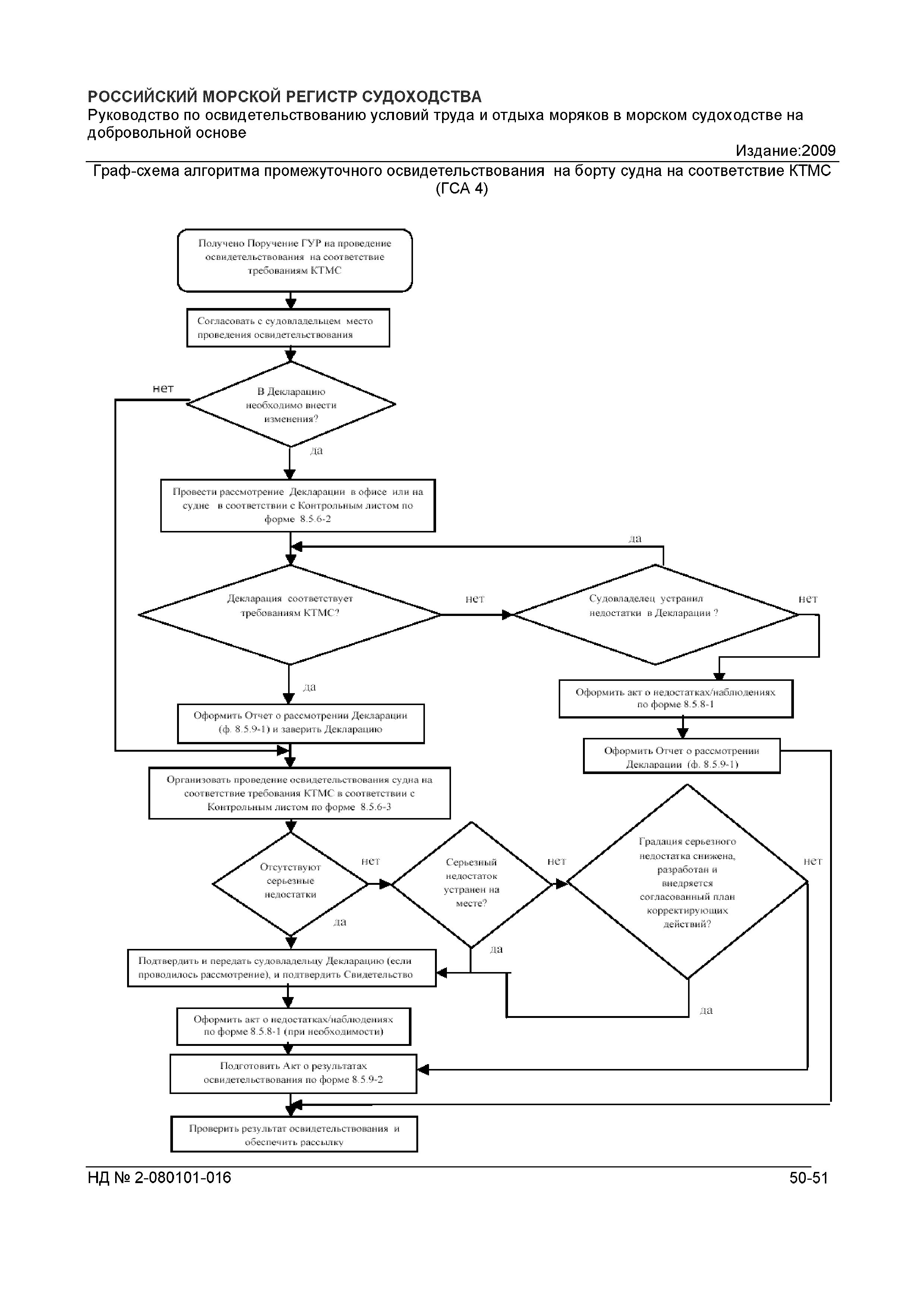
| Оглавление: | 1 Область распространения 2 Нормативные ссылки 3 Термины. Определения. Сокращения 4 Руководство для экспертов МОТ по освидетельствованию судов 4.1 Введение 4.2 Ответственность РС 4.3 Процесс проведения освидетельствования 4.4 Деятельность по освидетельствованию судна 4.5 Подготовка к освидетельствованию 4.6 Проведение освидетельствования на борту судна 4.7 Области освидетельствования 5 Порядок анализа заявок на услуги по добровольному освидетельствованию на соответствие Конвенции 2006 года о труде в морском судоходстве 5.1 Область распространения 5.2 Общие положения 5.3 Порядок приема заявок 5.4 Анализ содержания заявки 5.5 Анализ возможности выполнения заявки 5.6 Поручение 6 Порядок рассмотрения и подтверждения декларации 6.1 Область распространения 6.2 Основные положения 6.3 Рассмотрение и подтверждение Декларации 7 Порядок планирования и проведения добровольных освидетельствований на соответствие требованиям Конвенции 2006 года о труде в морском судоходстве 7.1 Область распространения 7.2 Планирование 7.3 Виды освидетельствований 7.4 Процесс освидетельствования 7.5 Отчет об освидетельствовании 8 Порядок оформления и учета документов по добровольному освидетельствованию на соответствие требованиям Конвенции 2006 года о труде в морском судоходстве 8.1 Область распространения 8.2 Оформление документов по результатам освидетельствования на соответствие КТМС 8.3 Заполнение формы декларации 8.4 Заполнение форм Свидетельства 8.5 Порядок выдачи документов при освидетельствовании судна на соответствие требованиям КТМС 8.6 Порядок переоформления декларации или Свидетельства 8.7 Порядок учета и хранения документов, выдаваемых по результатам освидетельствования на соответствие КТМС 9 Порядок аннулирования и восстановления Свидетельства о соответствии трудовым нормам в морском судоходстве 9.1 Область распространения 9.2 Аннулирование Свидетельства 9.3 Восстановление Свидетельства 9.4 Переоформление Свидетельства 9.5 Регистрация Уведомлений об аннулировании Свидетельства 10 Проверки. Контроль 10.1 Обязанности РС 10.2 Ответственность и полномочия персонала РС 11 Ресурсы 12 Отчетные документы 13 Конфиденциальность Приложение А |
| Разработан: | Российский морской регистр судоходства |
| Утверждён: | 08.05.2009 Российский морской регистр судоходства |
| Издан: | Российский морской регистр судоходства (2009 г. ) |


















































