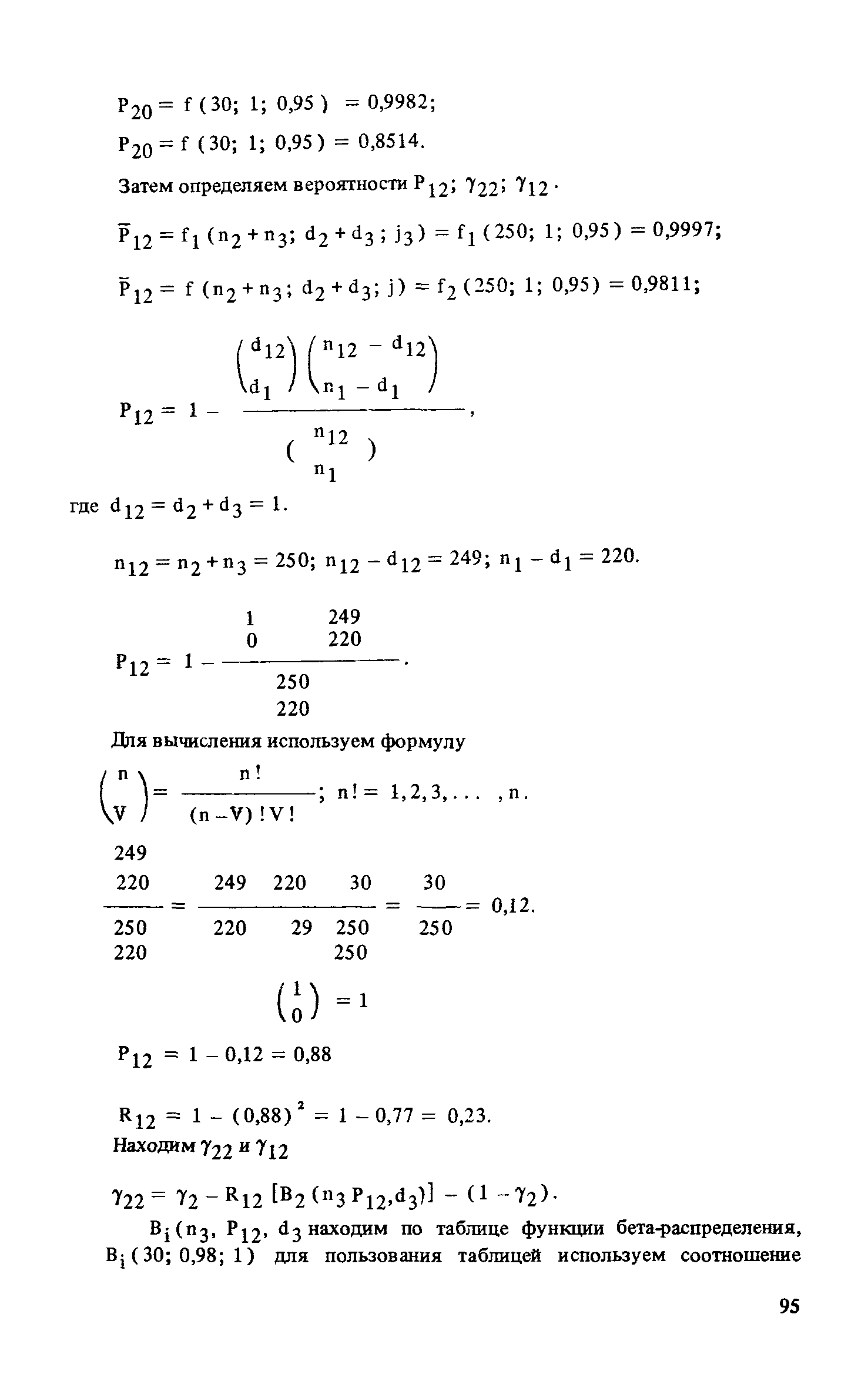
Скачать Рекомендации по обеспечению долговечности и надежности строительных конструкций гражданских зданий из камня и бетона с помощью композиционных материаловДата актуализации: 01.01.2021
Рекомендации по обеспечению долговечности и надежности строительных конструкций гражданских зданий из камня и бетона с помощью композиционных материалов| Статус: | действует | | Название рус.: | Рекомендации по обеспечению долговечности и надежности строительных конструкций гражданских зданий из камня и бетона с помощью композиционных материалов | | Дата добавления в базу: | 01.09.2013 | | Дата актуализации: | 01.01.2021 | | Область применения: | Рекомендации посвящены проблеме использования эффективных композиционных материалов в виде гибридных полимеррастворов в основном на базе модифицированных эпоксиолигомеров в их сочетании с другими активными продуктами оргсинтеза и не ставят своей задачей описание всего многообразия возможностей применения высокомолекулярных синтетических материалов для создания полимербетонов, бетонополимеров, пластбетонов, покрытия и т.п. | | Оглавление: | Предисловие 1. Общие положения 2. Надежность и долговечность строительных систем и их техническая оценка 3. Обеспечение долговечности и надежности строительных конструкций композиционными материалам Основные положения по назначению допусков и анализу точности при работах с использованием полимеррастворов Принципы рационального расчленения конструкций и выбор оптимальных форм научных элементов, выполненных из композиционных материалов Центрально и внецентренно сжатые элементы конструкций Изгибаемые конструктивные элементы Восстановленные элементы конструкций Стыки сборных железобетонных конструкций 4. Физико-статистические основы прочности и долговечности композиционных материалов Математическое моделирование структуры Обеспечение надежности работы ЗКП Зависимость "свойства-структура" в композиционных материалах 5. Анализ и оптимизация новых композиционных материалов и конгломератов Общие принципы оптимизации композиционных материалов и конгломератов Оптимизация составов полимеррастворных композиций Литература | | Разработан: | НИЛЭП ОИСИ
| | Издан: | Стройиздат (1988 г. )
|
                                                                                                                                                              
|