Скачать ВСН 34/VIII-82 Правила производства и приемки работ при возведении морских и речных портовых сооружений. Глава VIII. Контроль трещиностойкости предварительно-напряженных железобетонных элементов портовых гидротехнических сооруженийДата актуализации: 01.01.2021
|
| Обозначение: | ВСН 34/VIII-82 |
| Обозначение англ: | VSN 34/VIII-82 |
| Статус: | введен впервые |
| Название рус.: | Правила производства и приемки работ при возведении морских и речных портовых сооружений. Глава VIII. Контроль трещиностойкости предварительно-напряженных железобетонных элементов портовых гидротехнических сооружений |
| Дата добавления в базу: | 01.09.2013 |
| Дата актуализации: | 01.01.2021 |
| Дата введения: | 01.06.1982 |
| Область применения: | Документ предназначен для руководства при осуществлении сплошного или выборочного контроля трещиностойкости предварительно-напряженных железобетонных элементов в процессе их изготовления. |
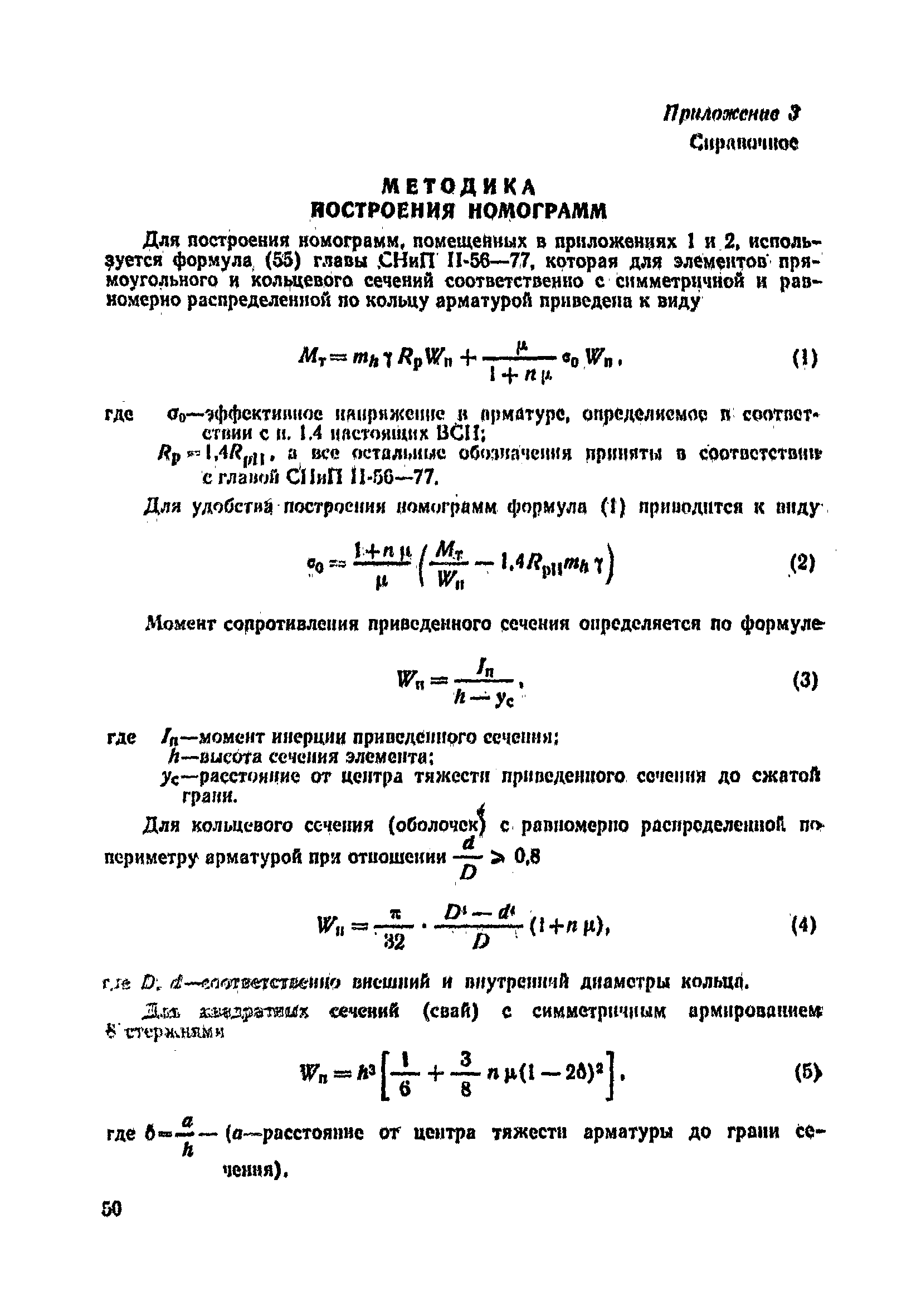
| Оглавление: | Предисловие 1. Общие указания 2. Порядок осуществления контролируемого упрочнения и натяжения стрежневой арматуры предварительно-напряженных элементов 3. Контроль и оценка трещиностойкости изделий статическим методом 4. Контроль и оценка однородности и прочности бетона Приложение 1. Номограммы для определения моментов трещинообразования предварительно-напряженных призматических свай и шпунта Приложение 2. Номограммы для определения моментов трещинообразования предварительно-напряженных свай-оболочек Приложение 3. Методика построения номограмм Приложение 4. Формы технической документации Приложение 5. Аппаратура для контроля режима изготовления предварительно-напряженных элементов Приложение 6. Пример обработки данных испытаний предварительно-напряженных железобетонных шпунтов сечением 50Х45 см, армированных десятью стержнями диаметром 28 мм из стали класса A-IIIв Приложение 7. Клиновое устройство для отпуска натяжения арматуры Приложение 8. Таблица для определения числа необходимых испытаний изделий по трещиностойкости в зависимости от заданной точности и числа изделий в партии №… для доверительного интервала |
| Разработан: | Ленморниипроект |
| Утверждён: | Министерство монтажных и специальных строительных работ СССР (USSR Ministry of Industrial Installations and Military Construction ) Министерство судостроительной промышленности СССР (USSR Ministry of the Shipbuilding Industry ) Министерство рыбного хозяйства СССР (USSR Ministry of Fisheries ) Министерство морского флота СССР (USSR Ministry of the Merchant Marine ) Министерство транспортного строительства СССР (USSR Ministry of Transport Construction ) Министерство речного флота РСФСР |
| Принят: | 27.06.1980 Госстрой СССР (Государственный комитет Совета Министров СССР по делам строительства) (USSR Gosstroy НК-3313-1) |
| Издан: | ВПТИтрансстрой (1982 г. ) |
| Список изменений: |







































































Текстовое изменение опечатки