Скачать Рекомендации по расчету трехслойных панелей с металлическими обшивками и заполнителем из пенопласта

Дата актуализации: 01.01.2021

Рекомендации по расчету трехслойных панелей с металлическими обшивками и заполнителем из пенопласта

Статус:не действует
Название рус.:Рекомендации по расчету трехслойных панелей с металлическими обшивками и заполнителем из пенопласта
Дата добавления в базу:01.09.2013
Дата актуализации:01.01.2021
Область применения:Рекомендации распространяются на расчет по прочности и жесткости изгибаемых однопролетных и многопролетных (с равными пролетами) трехслойных панелей "сэндвич" с обшивками из профилированных металлических листов и заполнителем из пенопласта (панелей типа ПТ по ГОСТ 21562-76).
Оглавление:1. Общие положения
2. Обозначения
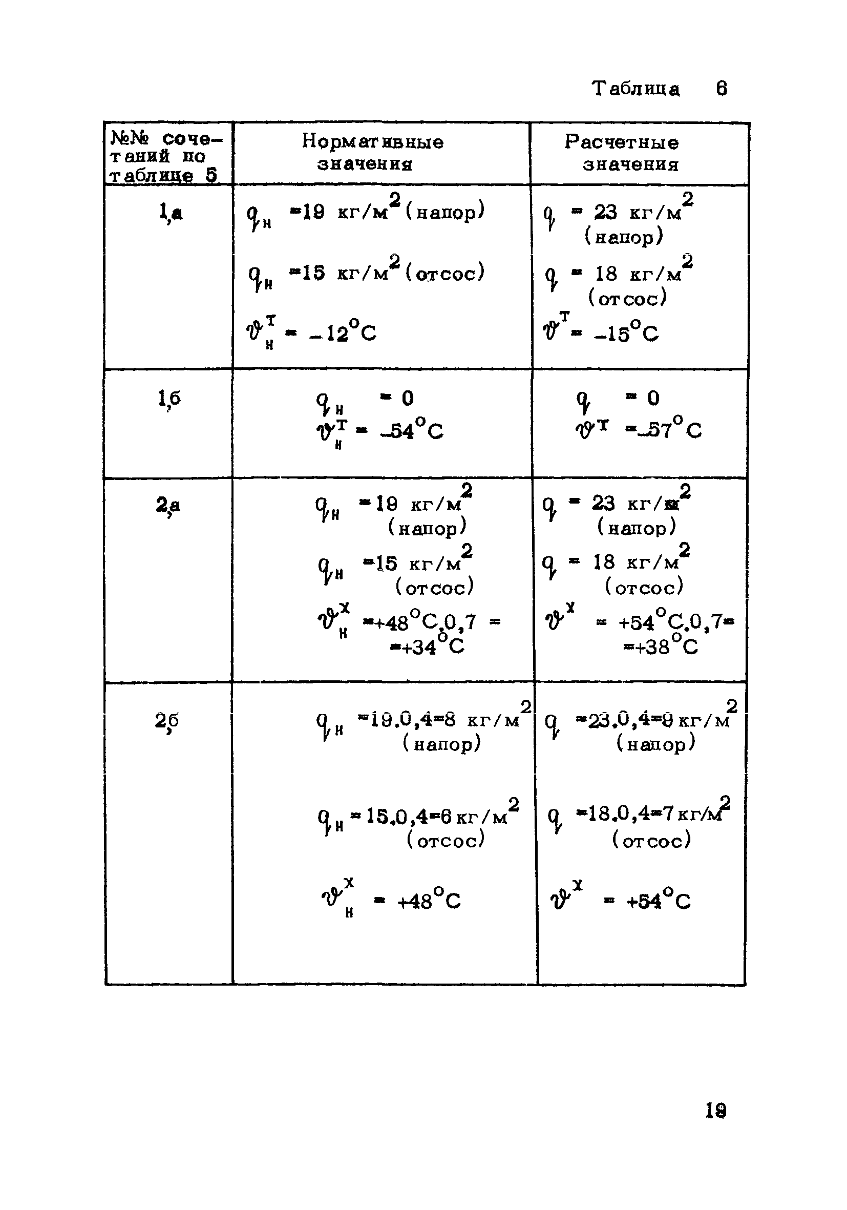
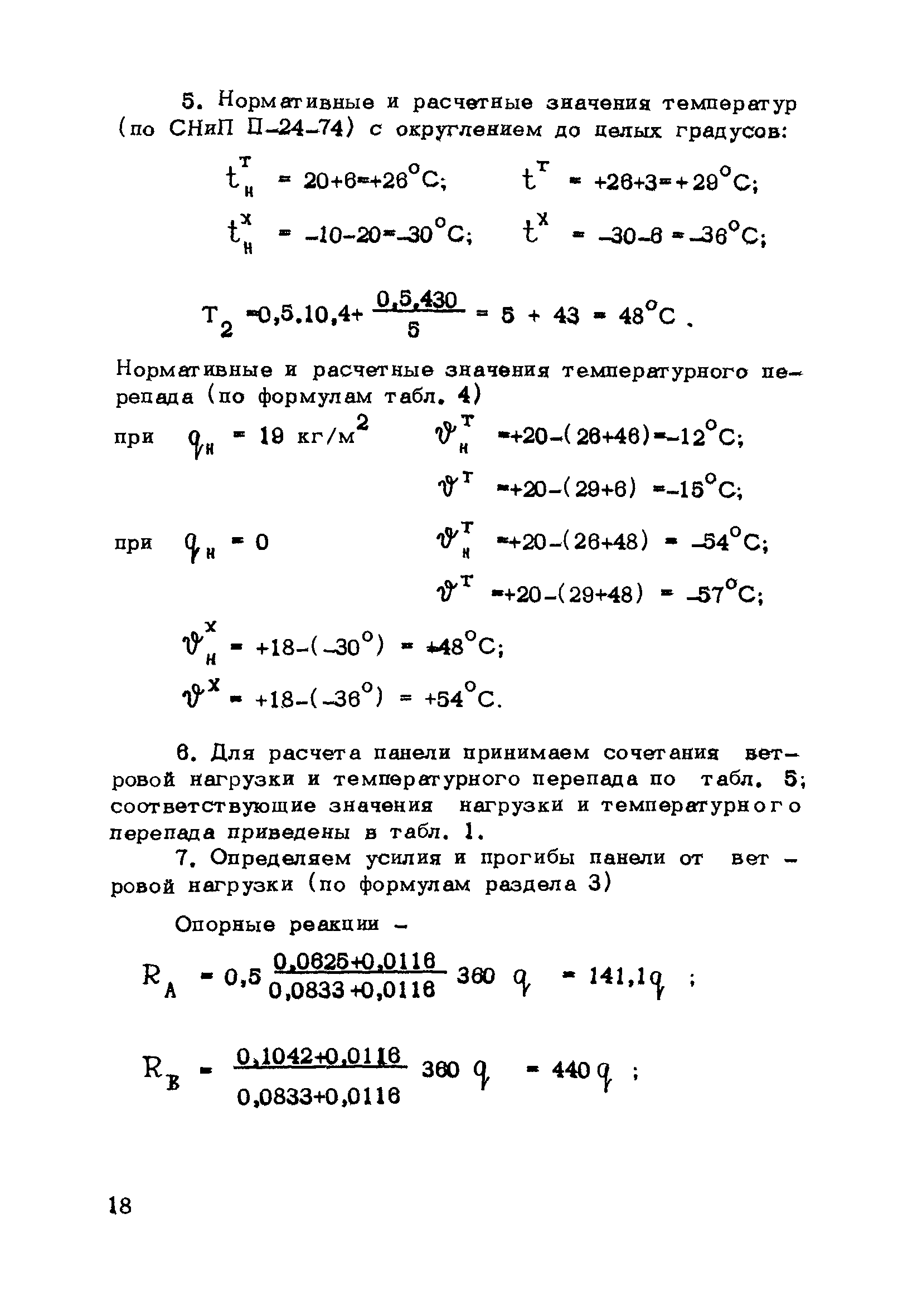
3. Определение усилий и прогибов от равномерно распределенной нагрузки
4. Определение усилий и прогибов от изменения температур
5. Проверка прочности и жесткости панелей
Приложение 1. Температурно-климатические воздействия, учитываемые при расчете трехслойных панелей
Приложение 2. Пример расчета трехслойной панели
Разработан: ЦНИИСК им. В.А. Кучеренко
Утверждён:16.08.1976 ЦНИИСК им.Кучеренко (Kucherenko TsNIISK )
Нормативные ссылки: