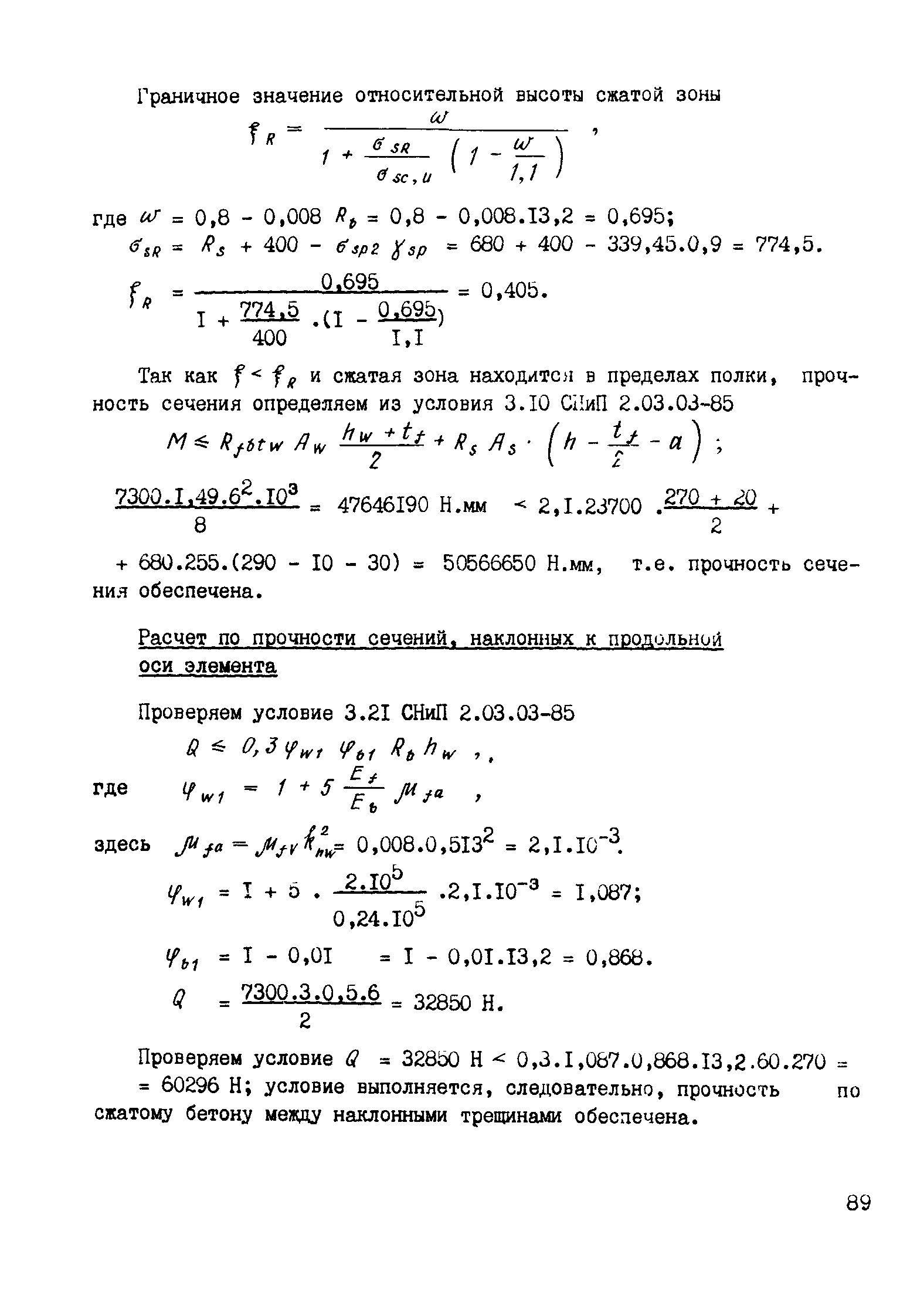
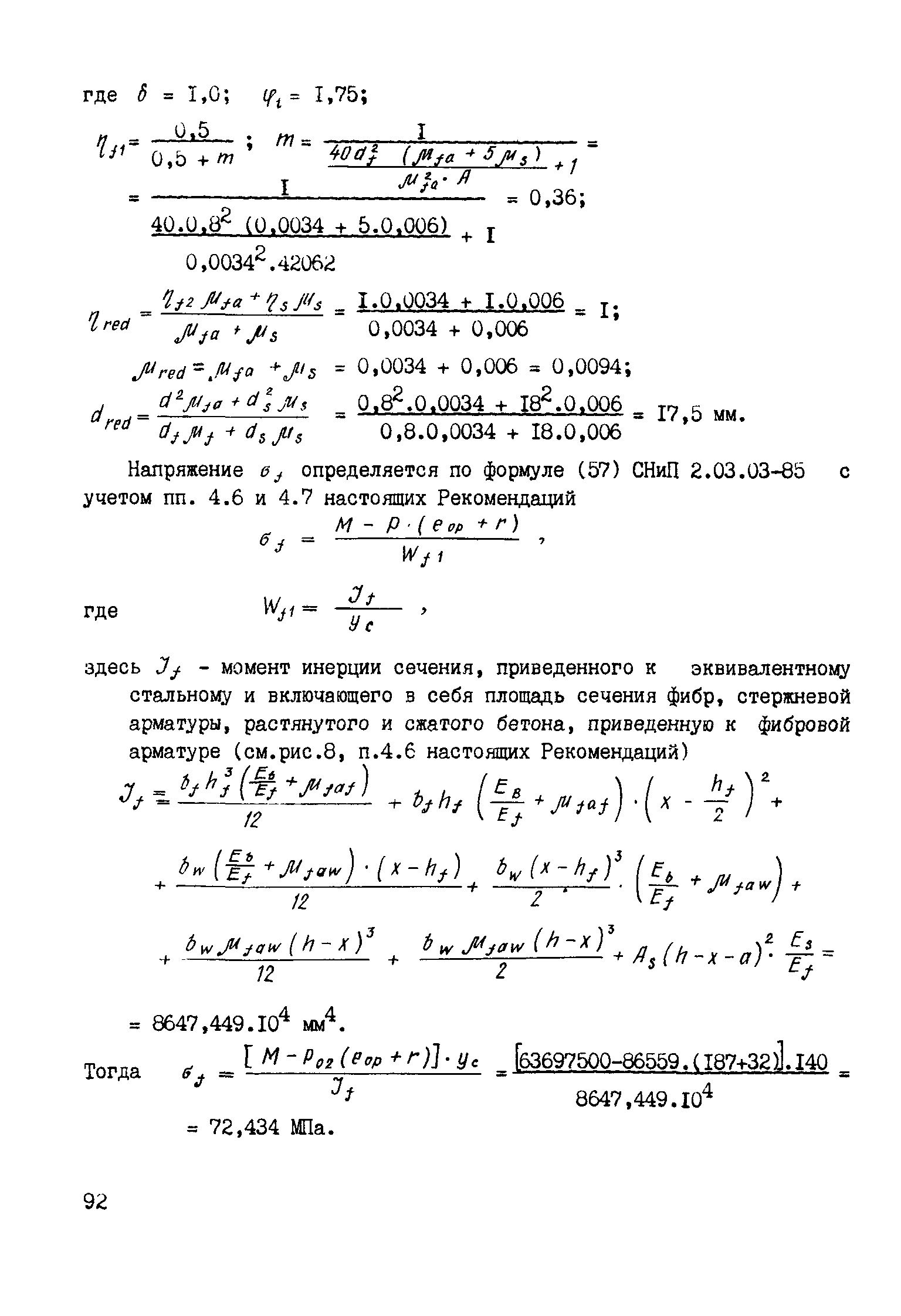
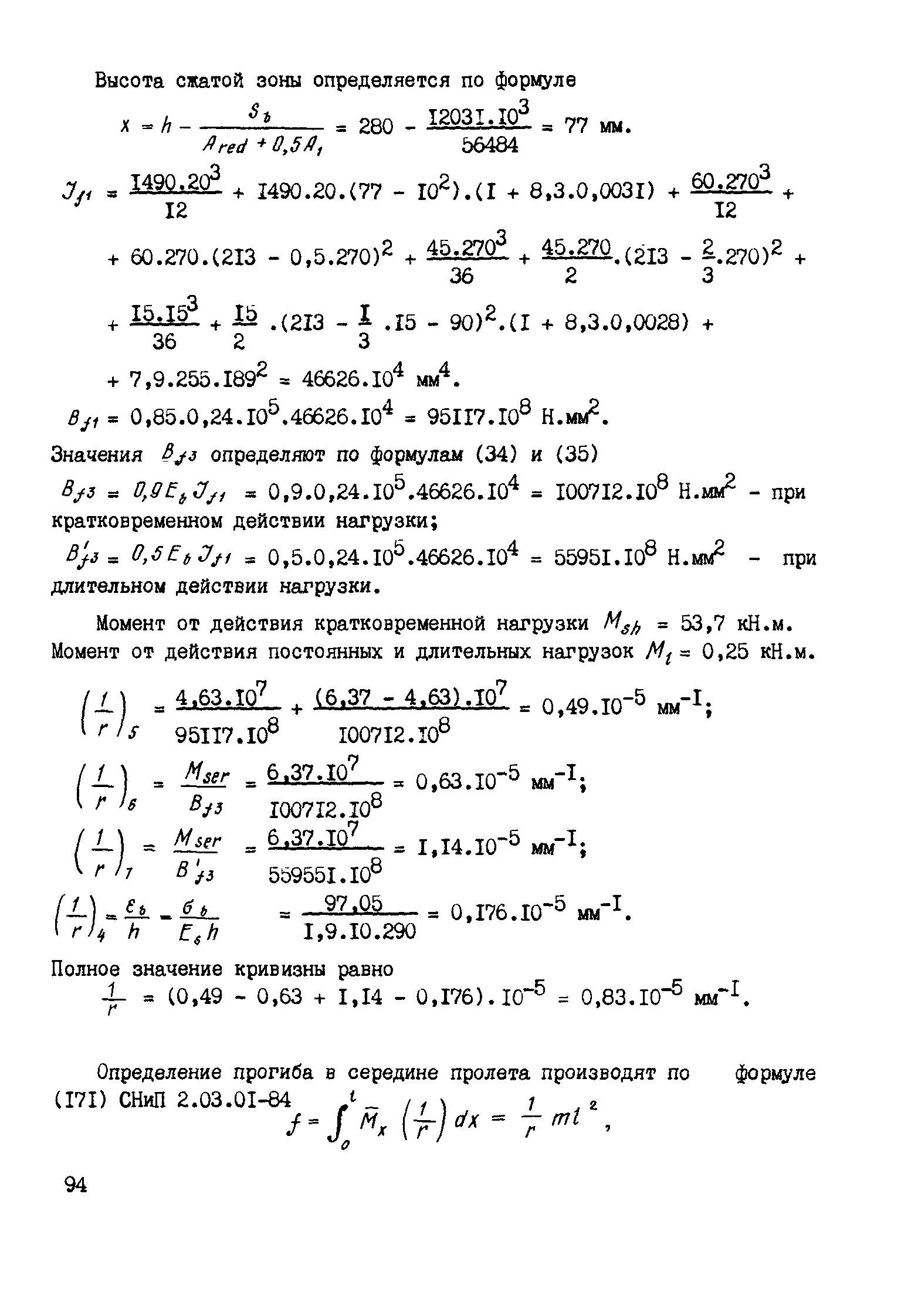
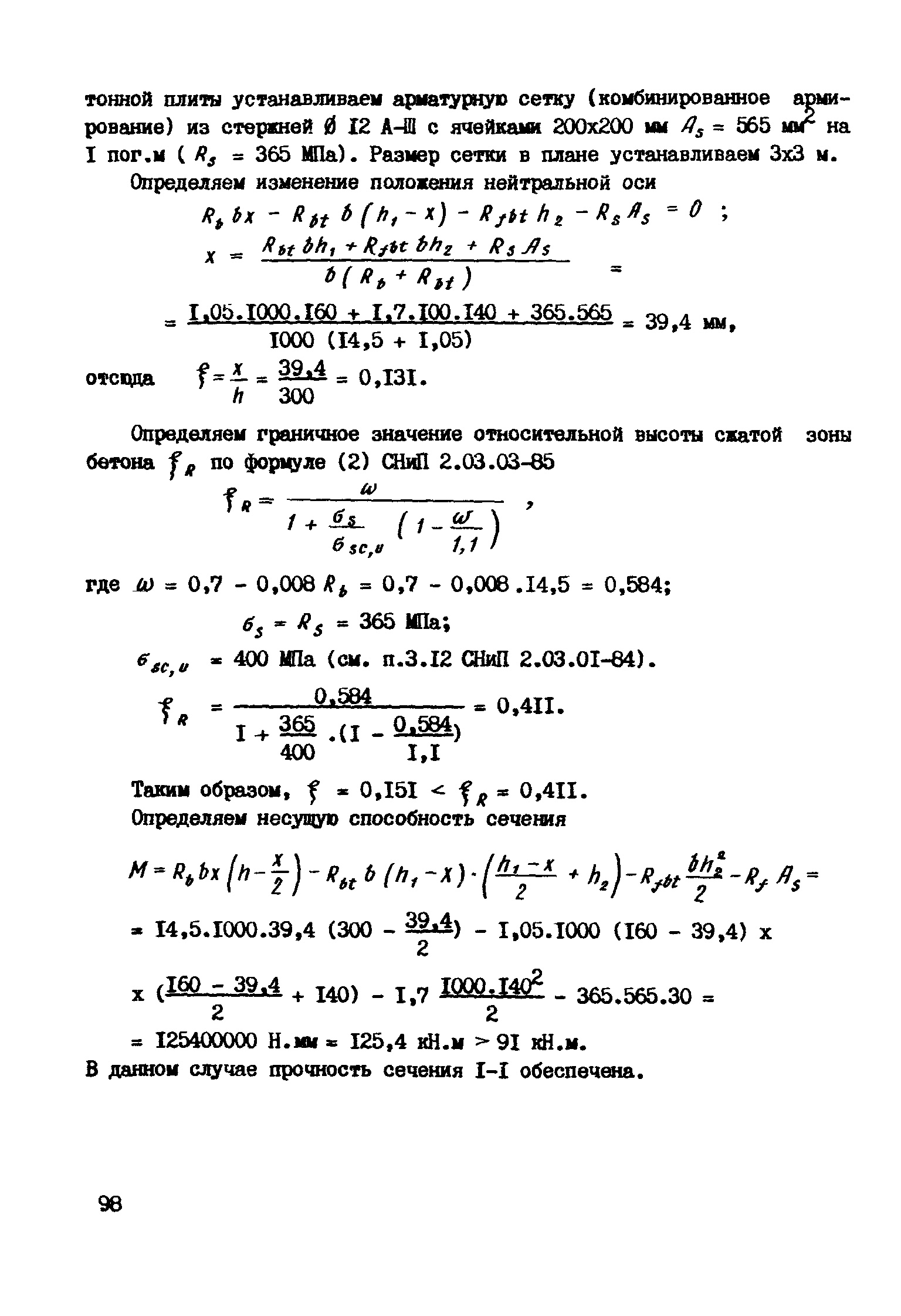
Скачать Рекомендации по проектированию и изготовлению сталефибробетонных конструкцийДата актуализации: 01.01.2021 |
| Статус: | справочные материалы, мп, тпр |
| Название рус.: | Рекомендации по проектированию и изготовлению сталефибробетонных конструкций |
| Дата добавления в базу: | 01.09.2013 |
| Дата актуализации: | 01.01.2021 |
| Область применения: | Документ содержит основные положения по проектированию и изготовлению элементов несущих и ограждающих конструкций из сталефибробетона. Приведены рекомендации по конструированию, расчету и технологии изготовления сталефибробетонных конструкций. Даны примеры расчета конструкций и подбора состава сталефибробетона. Предназначены для инженерно—технических работников проектных и научно—исследовательских организаций. |
| Оглавление: | Предисловие 1. Общие положения и область применения 2. Материалы для сталефибробетоныъiх конструкций 3. Расчет сталефибробетонных конструкций по предельным состояниям первой группы 4. Расчет сталефибробетонных конструкций длпо предельным состояниям второй группы 5. Конструктивные требования 6. Технология изготовления конструкций 7. Подбор состава сталефибробетона 8. Технология приготовления сталефибробетонной смеси 9. Транспортирование сталефибробетонной смеси 10. Укладка и уплотнение сталефибробетонной смеси 11. Твердение, термообработка, конструкций и изделий из сталефибробетона 12. Обеспечение коррозионной стойкости сталефибробетона 13. Контроль качества 14. Техника безопасности Приложение 1. Основные буквенные обозначения. Терминология Приложение 2. Примеры расчета сталефибробетонных элементов Приложение 3. Примеры подбора состава сталефибробетона Приложение 4. Технико-экономическая оценка конструкций и изделий из сталефибробетона Приложение 5. Номенклатура рекомендуемых конструкций из сталефибробетона Приложение 6. Установки для изготовления металлической фибры Приложение 7. ТУ 14-4-1093-87 “Фибра из стальной проволоки периодического профиля для дисперсного армирования бетона” Приложение 8. ТУ 21-33-60-87 “Фибра из стального листа для дисперсного армирования бетона” Приложение 9. ТУ 67-797-86 “Фибра из стальных канатов для дисперсного армирования бетона” |
| Разработан: | НИИЖБ Госстроя СССР ЛИСИ Минвуза РСФСР ЦНИИпромзданий ВНИИжелезобетон Минстройматериалов СССР ЛенЗНИИЭП ЛатНИИстроительства Госстроя Латвийской ССР |
| Утверждён: | 24.07.1986 НИИЖБ Госстроя СССР (NIIZhB, USSR Gosstroy ) |
| Нормативные ссылки: |
|





















































































































































