Скачать Рекомендации по повышению теплозащитных свойств эксплуатируемых полносборных жилых зданийДата актуализации: 01.01.2021
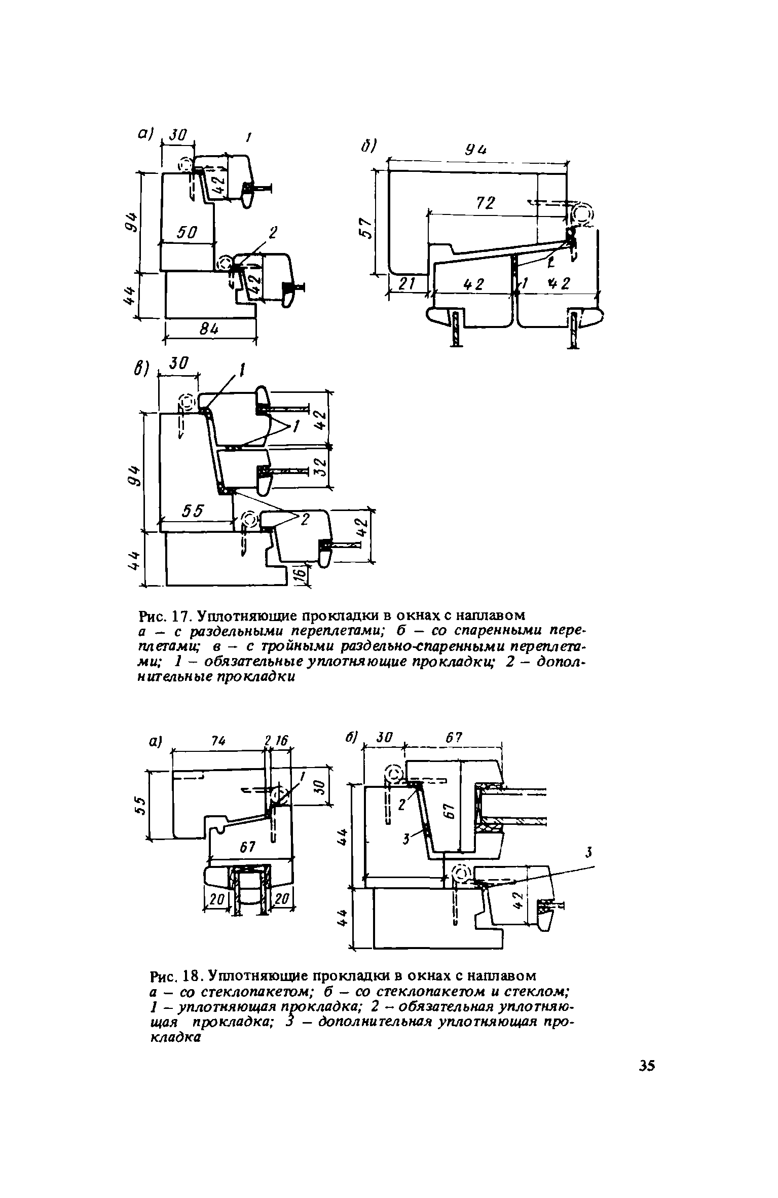
Рекомендации по повышению теплозащитных свойств эксплуатируемых полносборных жилых зданий| Статус: | не действует | | Название рус.: | Рекомендации по повышению теплозащитных свойств эксплуатируемых полносборных жилых зданий | | Дата добавления в базу: | 01.09.2013 | | Дата актуализации: | 01.01.2021 | | Область применения: | В документе приведен комплекс энергосберегающих мероприятий, направленных на повышение теплозащитных свойств эксплуатируемых полносборных жилых зданий и эффективности систем их теплоснабжения. Дана систематизация технических решений повышения теплозащиты жилых зданий | | Оглавление: | Предисловие 1. Общие положения 2. Теплотехнический и экономический расчеты Теплотехнический расчет Экономический расчет 3. Утепление ограждающих конструкций эксплуатируемых жилых полносборных зданий (энергосберегающие мероприятия) Крыши Стены Стыковые соединения Окна и балконные двери Тамбуры, балконы, лоджии, входные двери и лестничные клетки Подвалы, технические подполья. Перекрытия над техническим подпольем, полы первого этажа 4. Повышение эффективности работы систем теплоснабжения Системы отопления Автоматическое регулирование систем отопления Системы горячего водоснабжения Автоматическое регулирование систем горячего водоснабжения и вентиляции 5. Дополнительные мероприятия по повышению тепловой эффективности эксплуатируемых жилых зданий (дополнительные энергосберегающие мероприятия) Утилизация тепла здания Информационная работа среди населения Повышение уровня эксплуатация жилых зданий и проектирования капитального ремонта Приложение 1. Справочные данные для определения дополнительной теплозащиты зданий Приложение 2. Примеры расчета экономической эффективности энергосберегающих мероприятий по дополнительному утеплению наружных стен эксплуатируемых жилых зданий Приложение 3. Примеры расчета экономической эффективности энергосберегающих мероприятий по дополнительному утеплению светопрозрачных ограждений эксплуатируемых жилых зданий Приложение 4. Характеристики разных видов утепления стен Приложение 5. Основные сведения о материалах, применяемых для водо- и воздухоизоляции стыков панелей наружных стен Приложение 6. Методика расчета воздухопроницаемости окон и пример выбора уплотняющих прокладок Приложение 7. Пример расчета экономических показателей от внедрения энергосберегающих мероприятий Приложение 8. Рекомендуемый перечень организационно-технических мероприятий по выявлению и реализации резервов ТЭР в жилищно-коммунальном хозяйстве Приложение 9. Санитарные и противопожарные требования Литература | | Разработан: | ЦНИИЭП жилища
| | Утверждён: | ЦНИИЭП жилища (TsNIIEPzhilishcha )
| | Издан: | Стройиздат (1987 г. )
|
                                                                                    
|