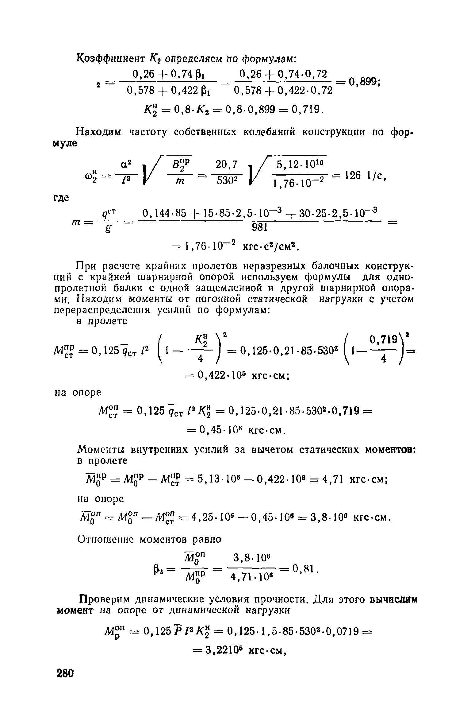
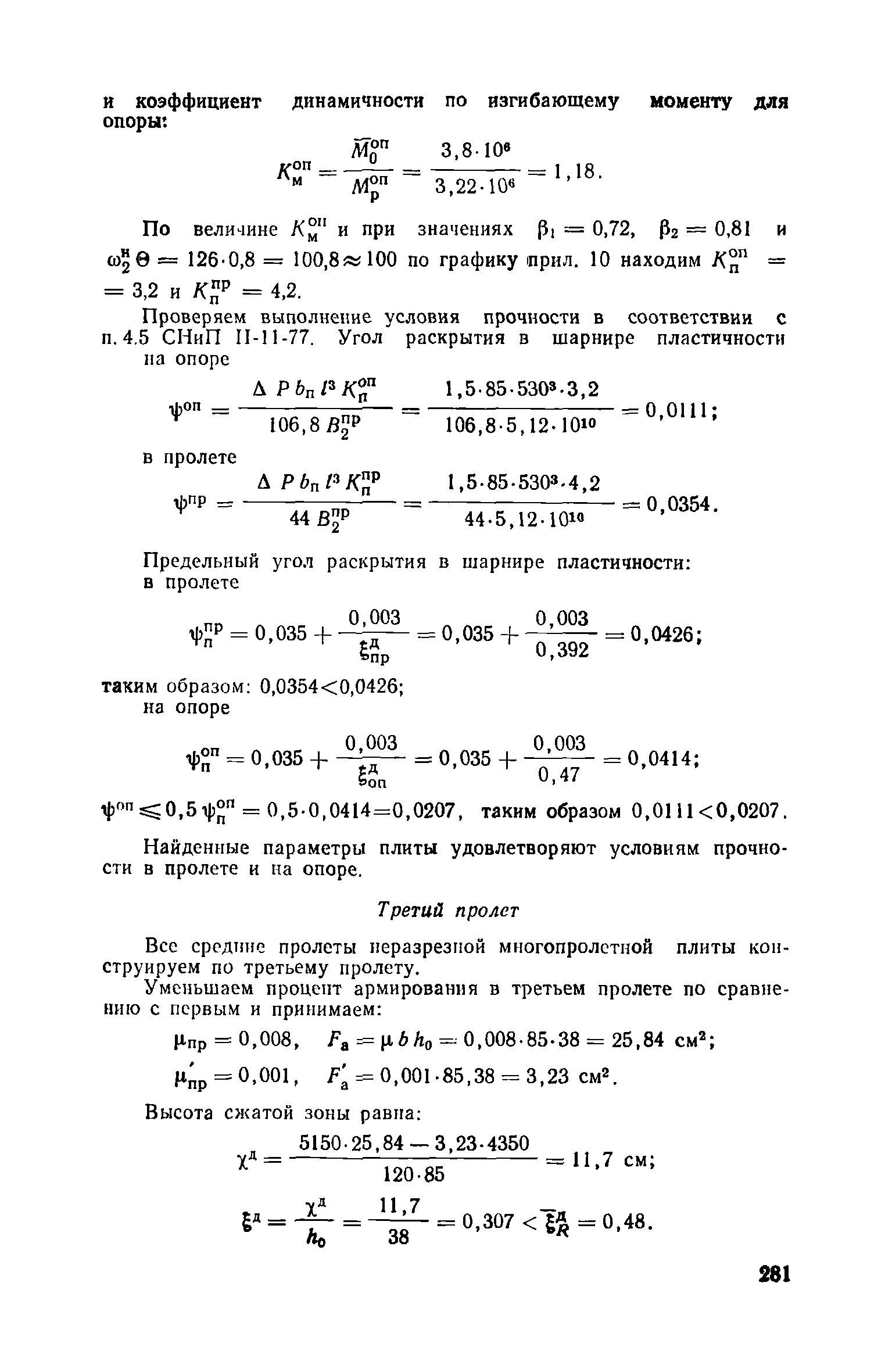
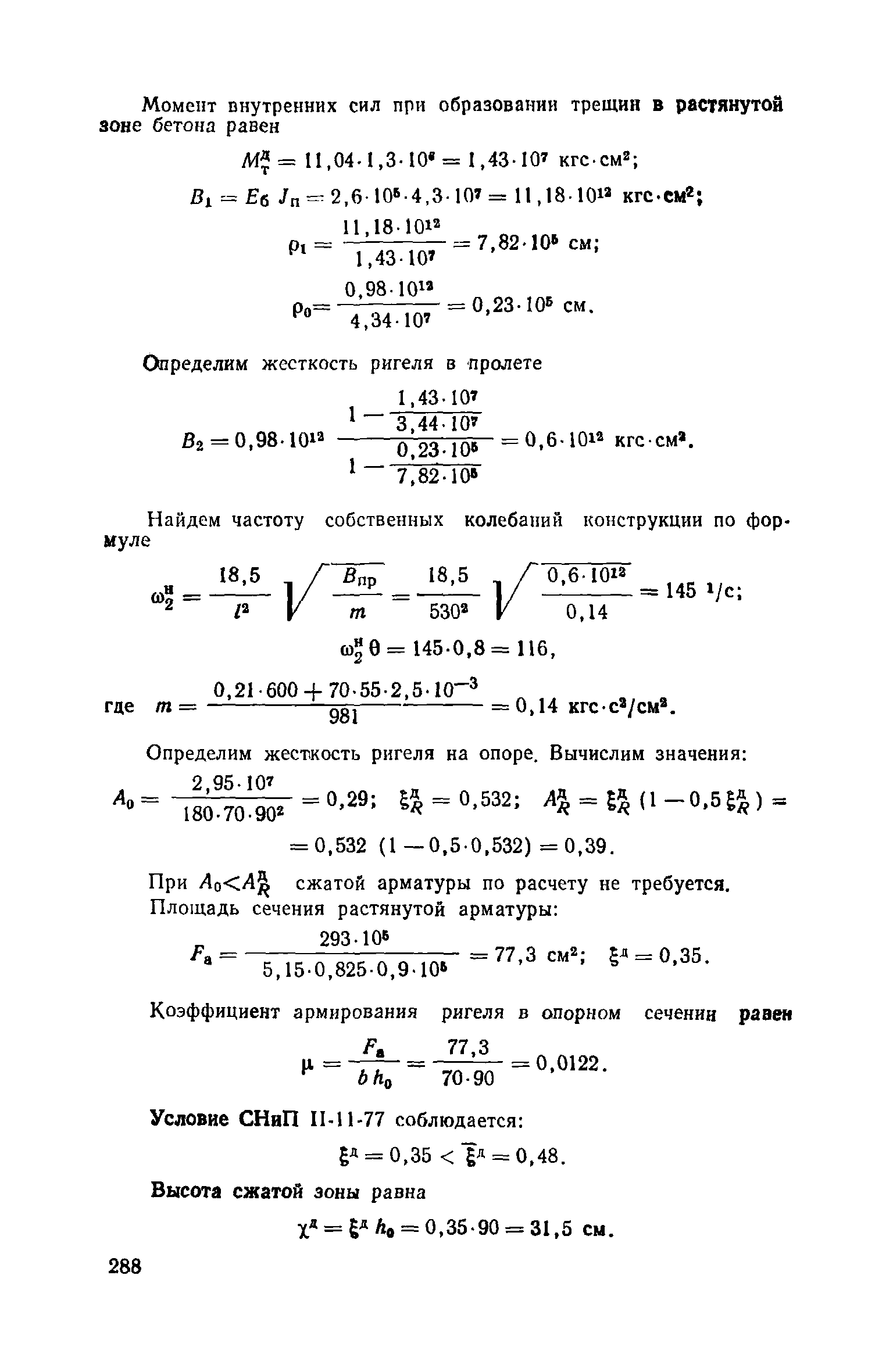
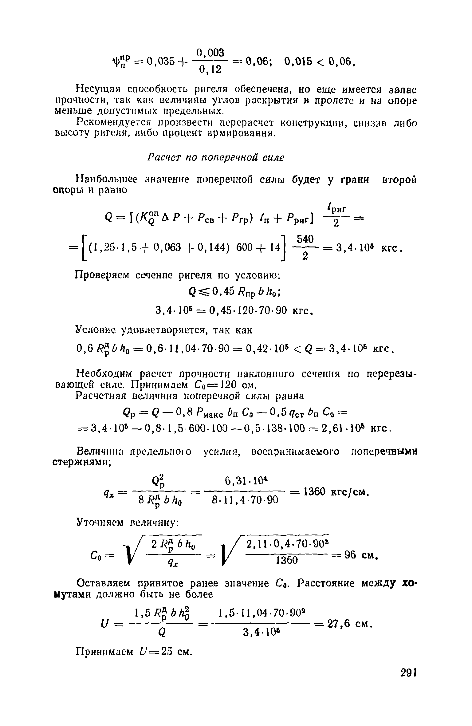
Скачать Руководство по проектированию строительных конструкций убежищ гражданской обороныДата актуализации: 01.01.2021
Руководство по проектированию строительных конструкций убежищ гражданской обороны| Статус: | справочные материалы, мп, тпр | | Название рус.: | Руководство по проектированию строительных конструкций убежищ гражданской обороны | | Дата добавления в базу: | 01.09.2013 | | Дата актуализации: | 01.01.2021 | | Область применения: | Документ содержит основные положения и материалы по размещению, планировке, конструированию и расчету несущих н ограждающих конструкций встроенных и отдельно стоящих убежищ, совмещенных с помещениями, используемыми в мирное время для нужд народного хозяйства. Нумерация пунктов, рисунков и таблиц приведена двойная — в скобках даны номера, соответствующие главе СНиП II-11-77. Для инженерно-технических работников проектных организаций, разрабатывающих типовые и индивидуальные проекты убежищ, а также для работников штабов гражданской обороны. | | Оглавление: | 1. Общие положения Размещение убежищ 2. Объемно-планировочные и конструктивные решения Помещения основного назначения Помещения вспомогательного назначения Защищенные входы и выходы Конструктивные решения Гидроизоляция и герметизация 3. Нагрузки и воздействия Нагрузки и их сочетания Динамические нагрузки от воздействия ударной волны Эквивалентные статические нагрузки 4. Расчет бетонных и железобетонных конструкций Характеристика предельных состояний Материалы и их расчетные характеристики Расчет железобетонных элементов по прочности Расчет изгибаемых элементов наклонным сечениям Расчет на продавливание Расчет на скалывание Конструирование железобетонных элементов 5. Расчет убежищ из каменных и других материалов, оснований и свайных фундаментов Расчет убежищ из каменных и других материалов Расчет оснований и фундаментов Расчет свайных фундаментов 6. Расчет противорадиационной защиты 7. Способы определения коэффициентов динамичности и исходные данные для расчета элементов покрытия К расчету шарнирно-опертой балки по предельному состоянию К расчету по предельному состоянию 1б балки с обоими защемленными концами и элементов рам, концы которых закреплены в жестких узлах К расчету по предельному состоянию 1а балки с обоими защемленными концами и элементов рам, концы которых закреплены в жестких узлах К расчету по предельному состоянию 1б балки с защемленным и шарнирно-опертым концами К расчету по предельному состоянию 1а балки с защемленным и шарнирно-опертым концами К расчету неразрезных балок с крайними шарнирными опорами 8. Убежища, размещаемые в зоне возможного затопления 9. Противопожарные требования Приложение 1. Определение избыточного давления во фронте ударной волны и эффективного времени действия при взрыве углеводородно-воздушных смесей Приложение 2. Эквивалентные статические нагрузки от действия инерционных сил на внутренние конструкции и устройства для крепления внутреннего оборудования убежищ Приложение 3. Методика определения количества входов в убежища Приложение 4. Рекомендации по применению защитно-герметических и герметических дверей, ворот и ставней Приложение 5. Определение вертикальных перемещений сооружения относительно грунта Приложение 6. Время нарастания динамической нагрузки внутри помещений с проемностью ограждающих конструкций от 10 до 50 % Приложение 7. Коэффициент S для отдельных схем загружения и условий на опорах Приложение 8. Таблицы предельных значений углов раскрытия трещин в шарнире пластичности и значений относительной высоты сжатой зоны бетона для изгибаемых элементов Приложение 9. Жесткость железобетонных сечений Приложение 10. Графики для определения коэффициентов динамичности Приложение 11. Частота собственных колебаний конструкций Приложение 12. Коэффициент лобового сопротивления Сх Приложение 13. Пример расчета основных конструктивных элементов отдельно стоящего заглубленного защитного сооружения | | Разработан: | НИИЖБ Госстроя СССР ЦНИИпромзданий
| | Утверждён: | ЦНИИпромзданий Госстроя СССР (TsNIIpromzdaniy, USSR Gosstroy )
| | Издан: | Стройиздат (1982 г. )
| | Список изменений: | | | Нормативные ссылки: | |
                                                                                                                                                                                                                                                                                                    
Текстовое изменение опечатки
|