Скачать Рекомендации по расчету сооружений с подвешенными массами на сейсмические воздействияДата актуализации: 01.01.2021 |
| Статус: | справочные материалы, мп, тпр |
| Название рус.: | Рекомендации по расчету сооружений с подвешенными массами на сейсмические воздействия |
| Дата добавления в базу: | 01.09.2013 |
| Дата актуализации: | 01.01.2021 |
| Область применения: | Рекомендации составлены в развитие действующих норм по сейсмостойкому строительству и посвящены расчету различного типа гражданских и промышленных сооружений с тяжелыми подвешенными массами на сейсмические воздействия. Разработаны в развитие “Рекомендаций по определению сейсмической нагрузки для сооружений с учетом пространственного характера воздействия и работы конструкций”. |
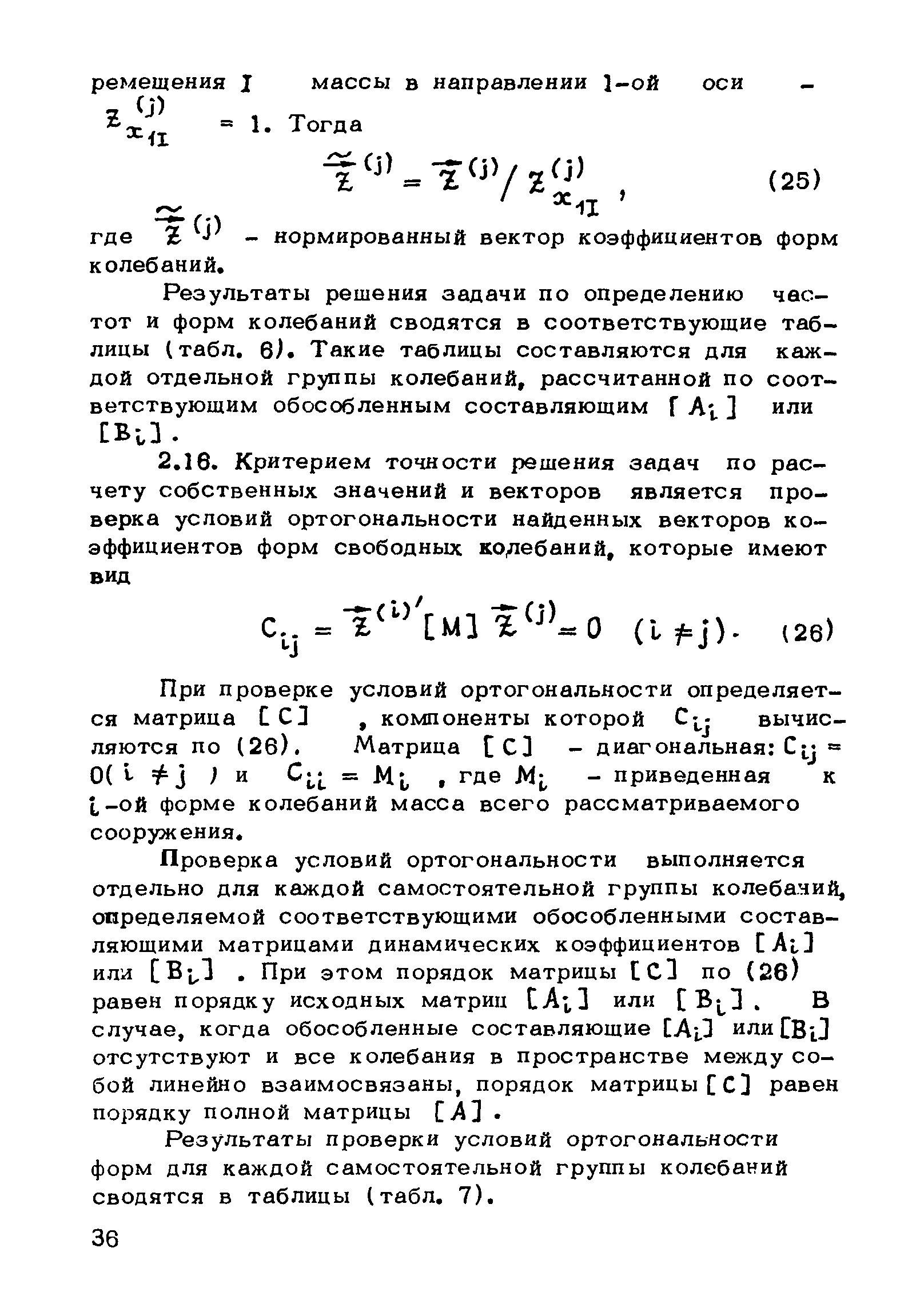
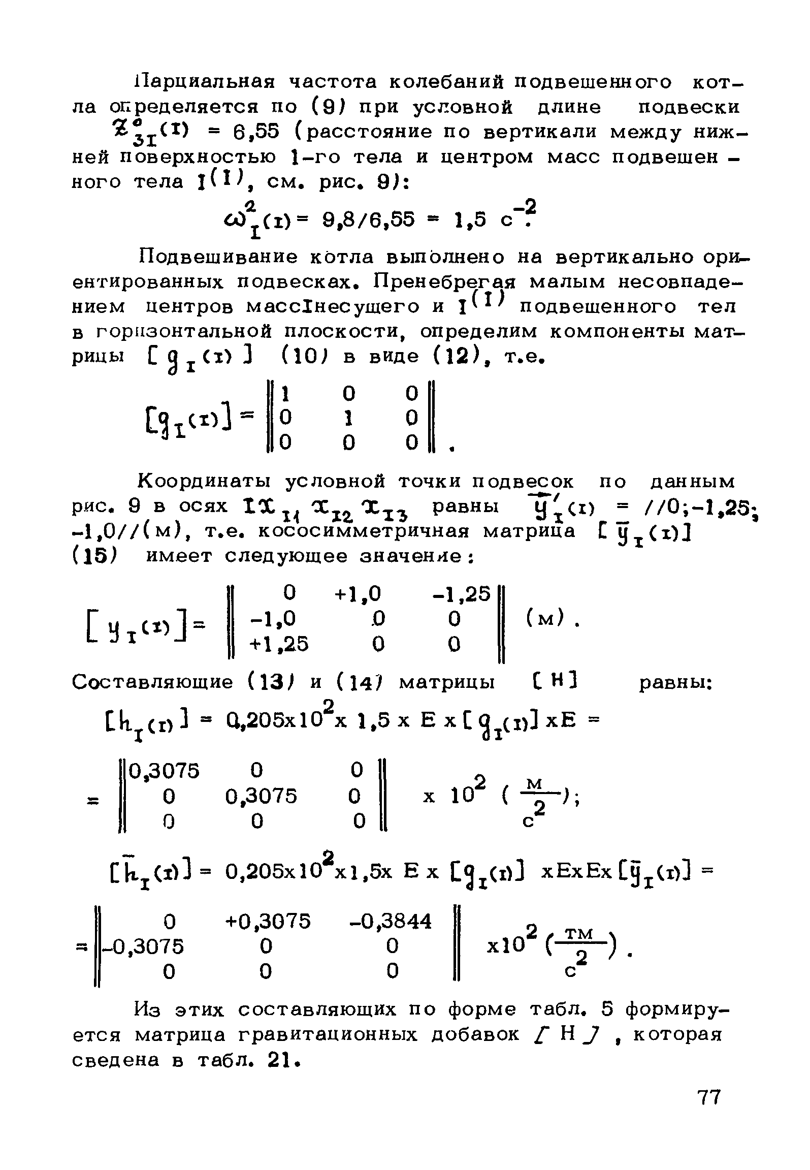
| Оглавление: | Предисловие 1. Общие положения 2. Алгоритм расчета по определению сейсмической нагрузки с учетом пространственного характера воздействия и работы конструкций сооружений с подвешенными массами Выбор расчетной динамической модели сооружения с подвешенными массами и определение ее параметров Описание упругих свойств расчетной динамической модели сооружения с подвешенными массами Расчет режима свободных колебаний упругогравитационных систем Расчетные параметры сейсмического воздействия Расчет режима вынужденных колебаний Определение расчетных значений внутренних усилий в несущих конструкциях сооружений Приложение 1. Пример расчета по определению сейсмической нагрузки с учетом пространственного характера воздействия и работы конструкций сооружений с подвешенными массами (расчет типового каркасного сооружения ТЭС с подвешенным серийным котлом марки КВ_ГМ_100 -150 градусов Цельсия) Описание расчетной динамической модели и определение ее параметров Описание упругих свойств расчетной динамической модели Расчет режима свободных колебаний Определение расчетных параметров сейсмического воздействия Расчет режима вынужденных колебаний Определение расчетных значений внутренних усилий от сейсмической нагрузки в проверяемых сечениях несущих конструкций Приложение 2. Основные положения расчета по определению сейсмической нагрузки на сооружения с подвешенными массами и учетом пространственного характера воздействия и работы конструкций Расчетные динамические модели сооружений с подвешенными массами и их параметры Описание упругих свойств расчетной динамической модели сооружения Расчет режима свободных колебаний упругогравитационных систем Расчетные параметры сейсмического воздействия Расчет режима вынужденных колебаний Определение расчетных значений внутренних усилий в несущих конструкциях сооружений Список литературы |
| Разработан: | ЦНИИСК им. В.А. Кучеренко |
| Утверждён: | 11.03.1988 ЦНИИСК им. В.А. Кучеренко Госстроя СССР |
| Нормативные ссылки: |
|




































































































































































