Скачать Часть IV б

Дата актуализации: 01.01.2021

Часть IV б

Статус:не установлен срок действия
Название рус.:Часть IV б
Дата добавления в базу:01.09.2013
Дата актуализации:01.01.2021
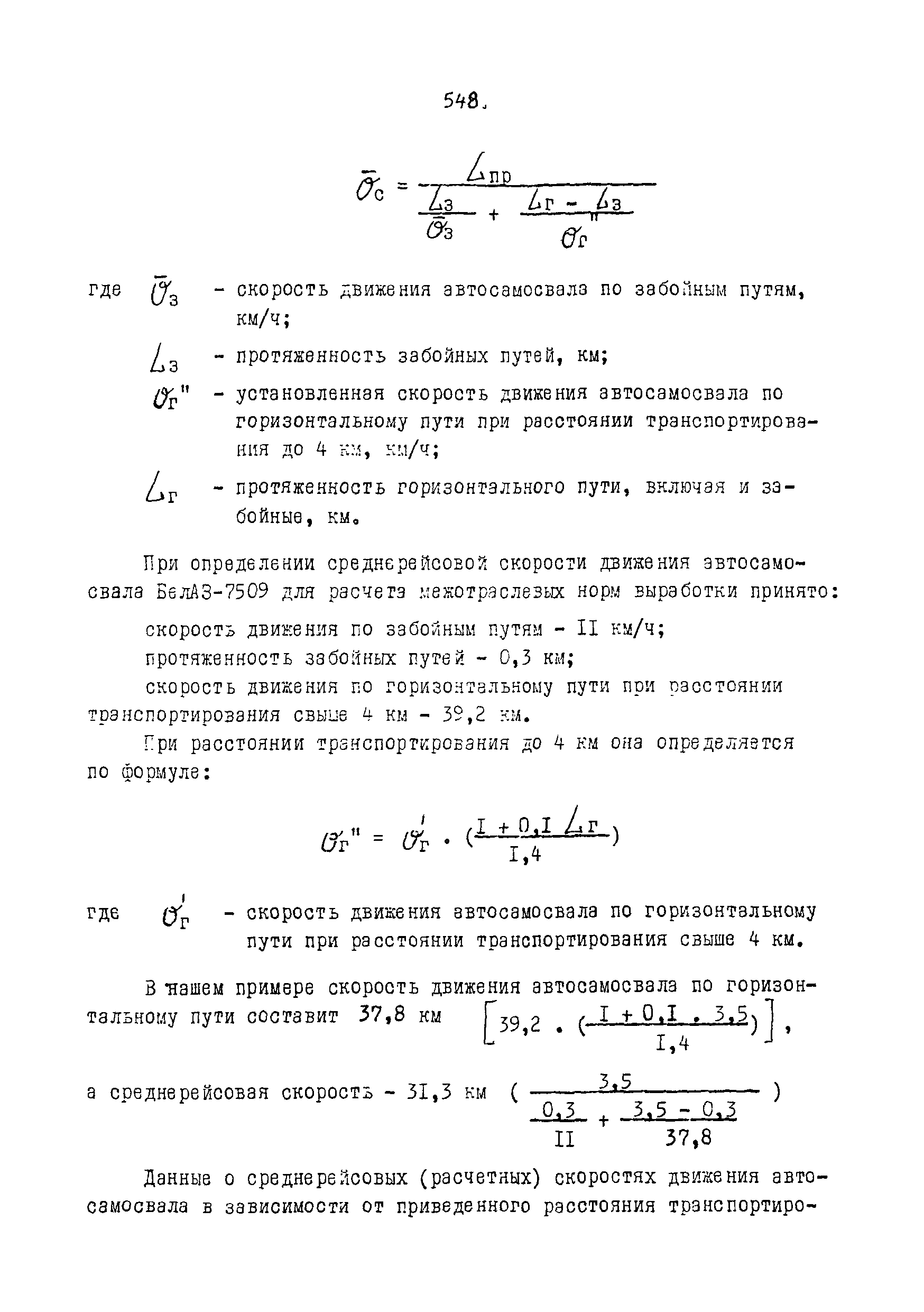
Область применения:Нормы выработки Дополнения предназначены для применения на предприятиях горнодобывающей промышленности независимо от их ведомственной подчиненности
Оглавление:Приложение 3. Технические и расчетные данные для определения норм выработки
Приложение 4. Примеры расчета норм выработки и приведенного расстояния транспортирования
Утверждён:29.12.1990 Государственный комитет СССР по труду и социальным вопросам (463)
Нормативные ссылки: