Скачать Методика определения норм расхода тепловой и электрической энергии в производстве резиновых технических изделий

Дата актуализации: 01.01.2021

Методика определения норм расхода тепловой и электрической энергии в производстве резиновых технических изделий

Статус:не установлен срок действия
Название рус.:Методика определения норм расхода тепловой и электрической энергии в производстве резиновых технических изделий
Дата добавления в базу:01.09.2013
Дата актуализации:01.01.2021
Область применения:Методика предназначена для установления единой системы расчета технически обоснованных норм расхода тепловой и электрической энергии на предприятиях и производственных объединениях ВПО "Союзрезинотехника".
Оглавление:Введение
1 Общие положения
2 Классификация норм расхода
3 Состав норм расхода
4 Размерность и номенклатура норм расхода
5 Методы разработки норм расхода
6 Организация нормирования расхода и контроля за использованием тепловой и электрической энергии
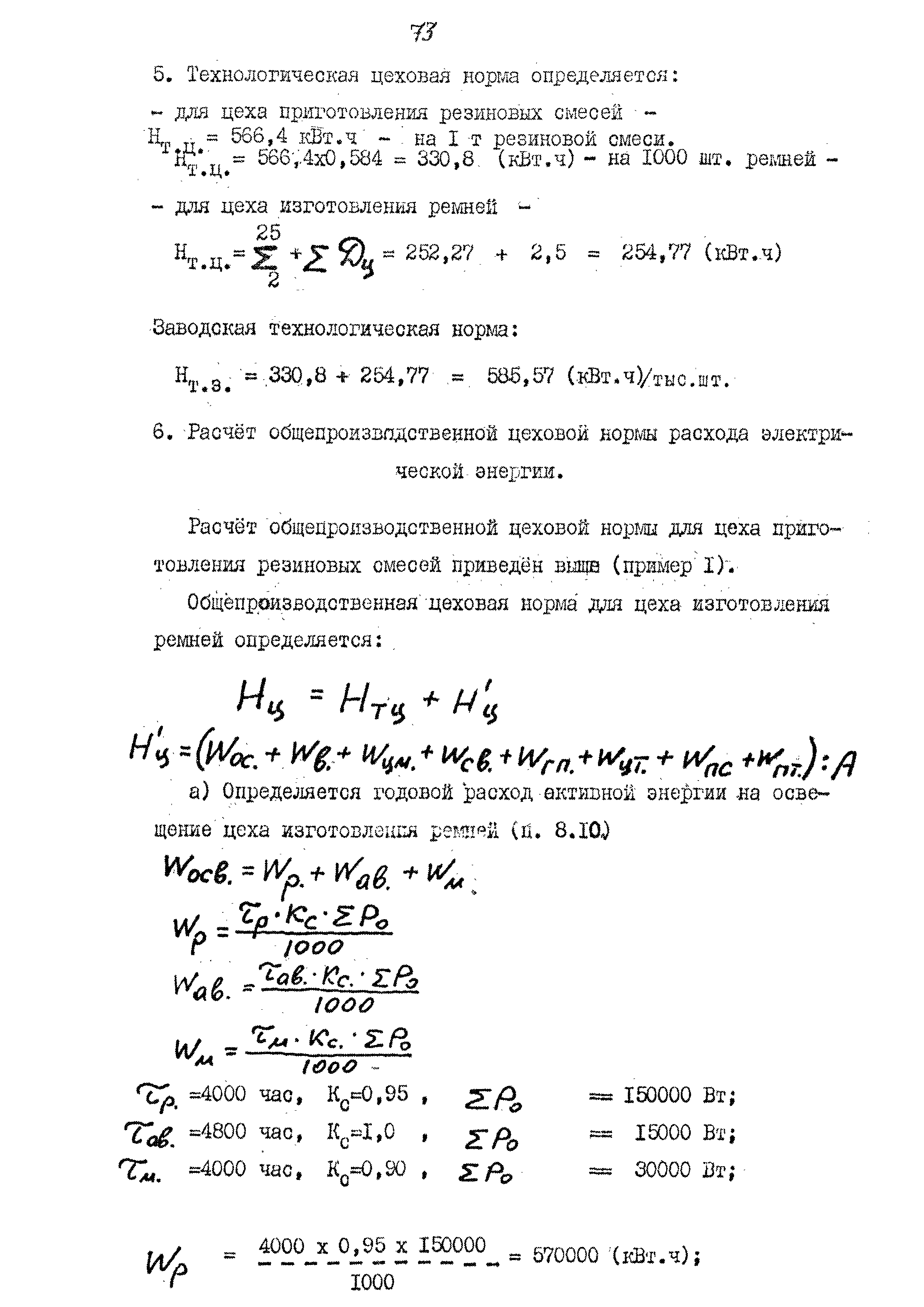
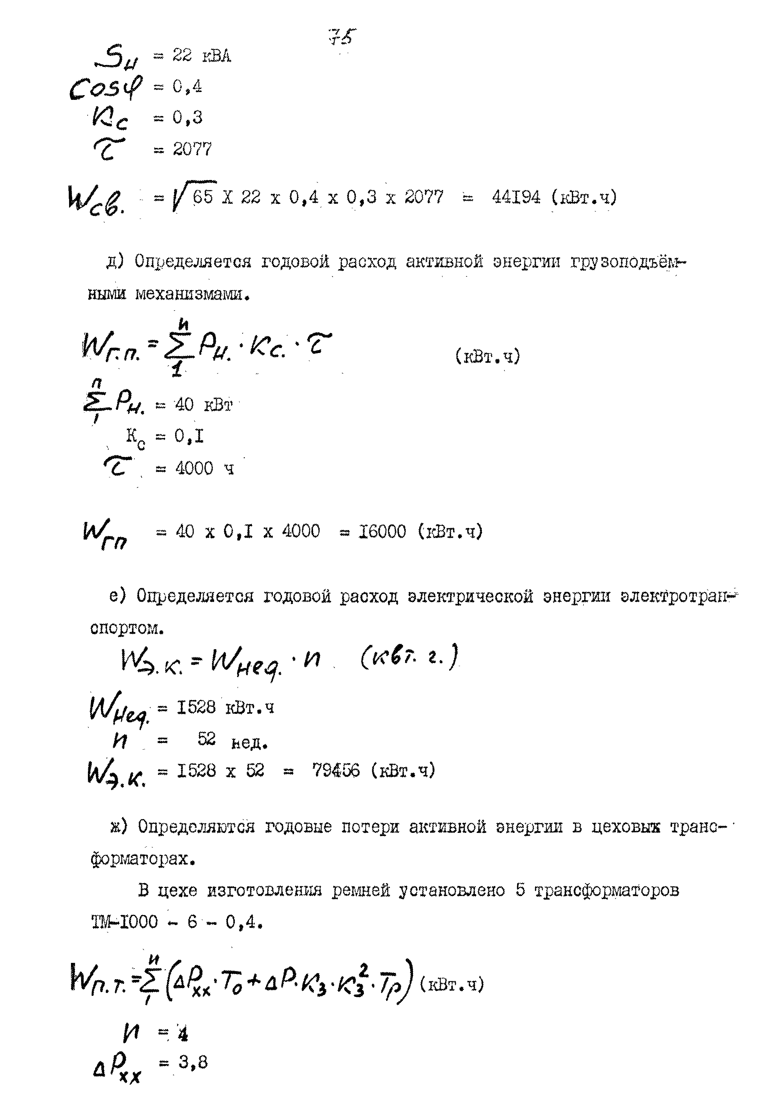
7 Нормирование расхода тепловой энергии на единицу продукции
8 Нормирование расхода электрической энергии на единицу продукции
9 Порядок формирования плана организационно-технических мероприятий по экономии норм расхода и заданий по среднему их снижению
Приложение 1. Схемы снабжения и структуры технологических норм расхода энергоресурсов на производство основных видов продукции
Приложение 2. Годовое число часов использования максимума осветительной нагрузки
Литература
Разработан: ВНИКТИРП
ВПО Союзрезинотехника
ЯПО Ярославрезинотехника
Утверждён:04.08.1981 ВПО Союзрезинотехника (Soyuzrezinotekhnika VPO )
Принят:13.08.1981 Миннефтехимпром СССР (USSR Minneftekhimprom )
28.07.1981 Главный энергетик ВПО Союзрезинотехника