Скачать Рекомендации по расчету и конструированию вентилируемых стен промышленных зданий с влажным и мокрым режимами

Дата актуализации: 01.01.2021

Рекомендации по расчету и конструированию вентилируемых стен промышленных зданий с влажным и мокрым режимами

Статус:справочные материалы, мп, тпр
Название рус.:Рекомендации по расчету и конструированию вентилируемых стен промышленных зданий с влажным и мокрым режимами
Дата добавления в базу:01.09.2013
Дата актуализации:01.01.2021
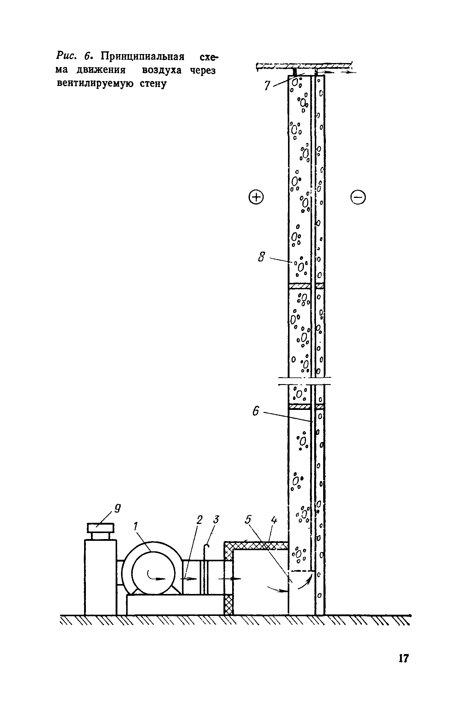
Область применения:В документе изложены принципы конструирования наружных вентилируемых стен при естественном и механическом вентилировании и методики теплофизического и аэродинамического расчета параметров таких стен и воздушных прослоек, с помощью которых осуществляется их вентилирование. Для инженерно-технических работников и проектировщиков научно-исследовательских и проектных организаций.
Оглавление:Предисловие
1. Общие положения
2. Теплофизический и аэродинамический расчеты вентилируемых стен при их естественном вентилировании
3. Теплофизический расчет вентилируемых стен при их механическом вентилировании
4. Аэродинамический расчет воздуховодов стен при механическом вентилировании
5. Конструирование вентилируемых стен при их естественном вентилировании
6. Конструирование вентилируемых стен при их механическом вентилировании
Приложение 1. Расчет минимальной толщины воздушной прослойкой
Приложение 2. Расчет скорости воздуха в воздушной прослойке с учетом влияния ветра
Приложение 3. Примеры расчета
Разработан: НИИСФ Госстроя СССР
Утверждён: НИИСФ Госстроя СССР (NIISF, USSR Gossstroy )
Издан: Стройиздат (1988 г. )
Нормативные ссылки: