Скачать Рекомендации по сравнительной технико-экономической оценке сборных железобетонных каркасных конструкций общественных зданий

Дата актуализации: 01.01.2021

Рекомендации по сравнительной технико-экономической оценке сборных железобетонных каркасных конструкций общественных зданий

Статус:справочные материалы, мп, тпр
Название рус.:Рекомендации по сравнительной технико-экономической оценке сборных железобетонных каркасных конструкций общественных зданий
Дата добавления в базу:01.10.2014
Дата актуализации:01.01.2021
Область применения:В документе содержится нормативная база для расчета технико-экономических показателей сборных железобетонных каркасных конструкций на стадии изготовления, транспортирования и монтажа. Дана методика для определения эффективности применения конструктивно-технологических решений элементов и их стыков при вариантном проектировании с примерами. Для инженерно-технических работников проектных и научно-исследовательских организаций.
Оглавление:Введение
1. Общие положения
2. Оценка эффективности применения колонн
3. Оценка эффективности применения ригелей
4. Оценка эффективности применения плит перекрытий и покрытий
5. Оценка эффективности применения диафрагм жесткости
6. Оценка эффективности применения железобетонных керамзитобетонных и гипсобетонных перегородок
7. Оценка эффективности применения наружных стеновых панелей
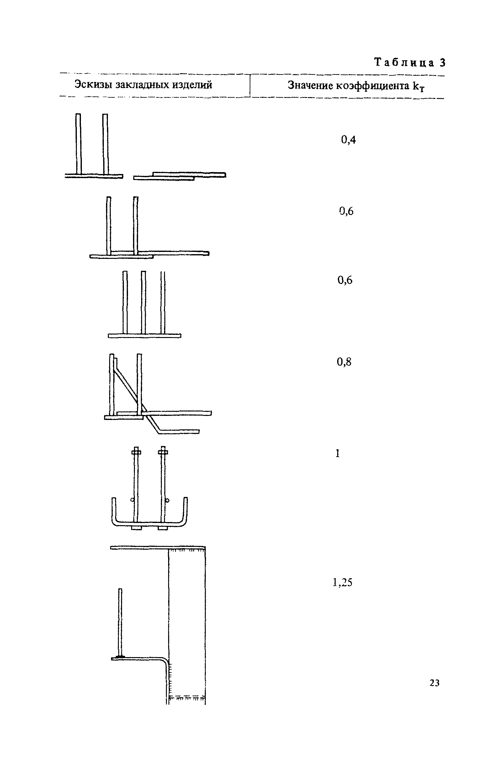
Приложение 1. Значения коэффициентов изменения затрат по переделам производства на изготовление сборных железобетонных каркасных конструкций в зависимости от мощности предприятия и планово-заготовительные цены на сталь, применяемую для изготовления арматуры и закладных деталей железобетонных конструкций
Приложение 2. Оценка эффективности применения многоэтажных колонн
Приложение 3. Оценка эффективности применения стального опорного столика для двухполочного ригеля
Приложение 4. Пример оценки эффективности применения многопустотной плиты шириной 3 м
Разработан: ЦНИИЭП учебных зданий Госгражданстроя
Утверждён: ЦНИИЭП учебных зданий Госгражданстроя
Издан: Стройиздат (1987 г. )
Нормативные ссылки: