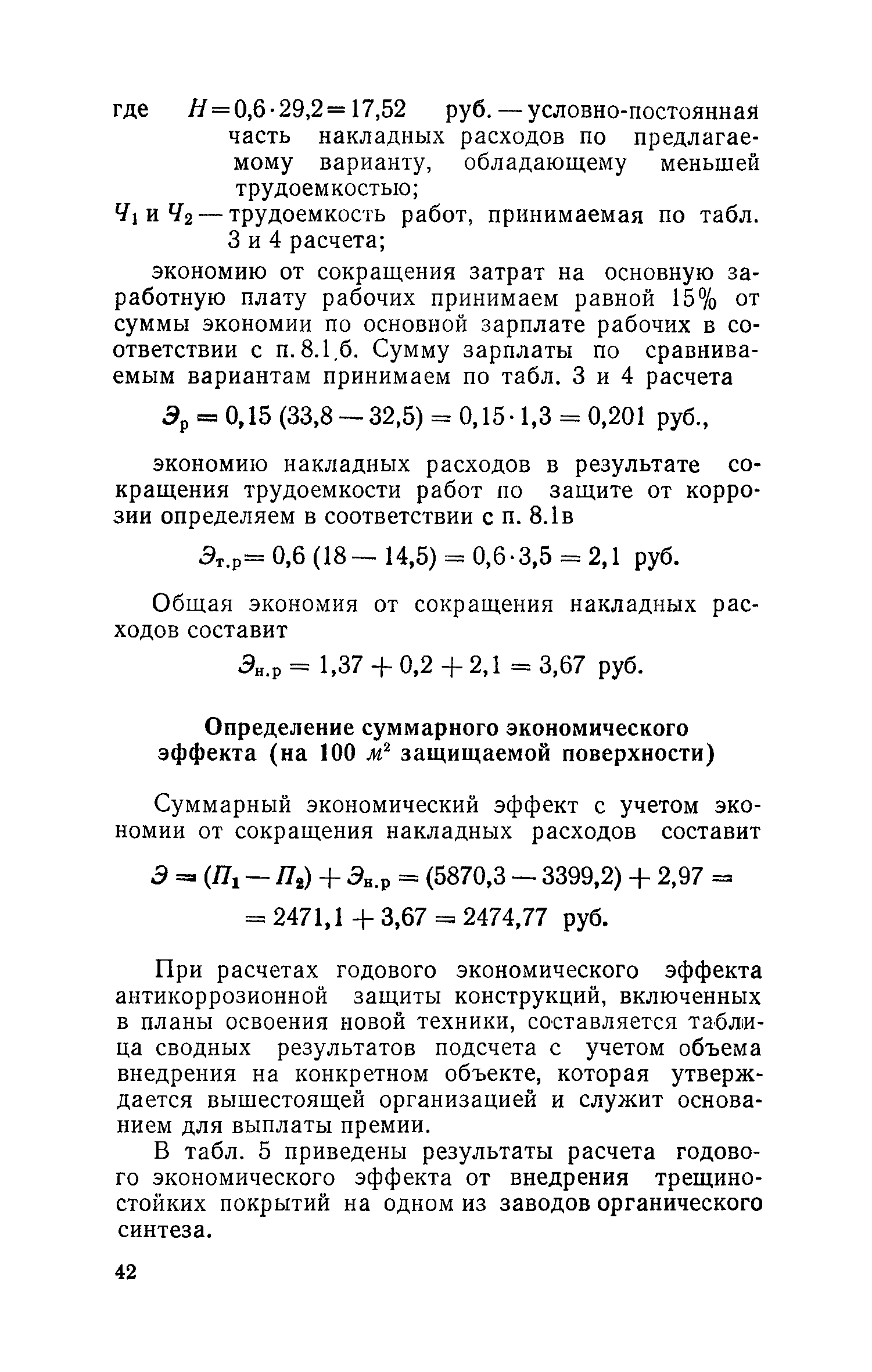
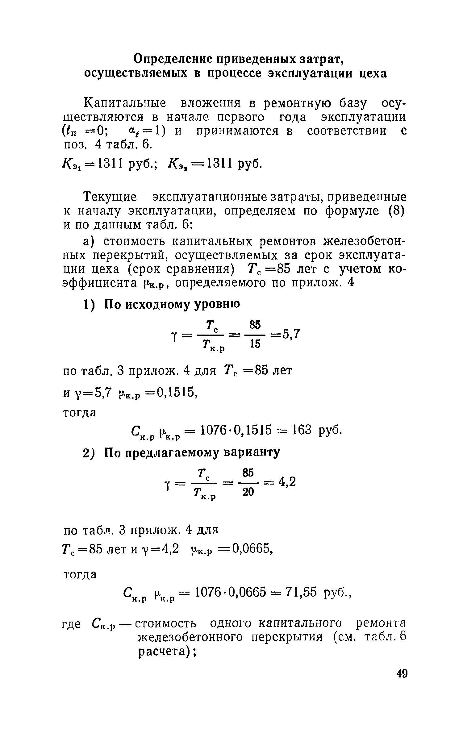
Скачать Руководство по определению экономической эффективности антикоррозионной защиты строительных
конструкций промышленных зданий и сооружений
Дата актуализации: 01.01.2021

Руководство по определению экономической эффективности антикоррозионной защиты строительных
конструкций промышленных зданий и сооружений
| Статус: |
справочные материалы, мп, тпр |
| Название рус.: |
Руководство по определению экономической эффективности антикоррозионной защиты
строительных конструкций промышленных зданий и сооружений
|
| Дата добавления в базу: |
01.10.2014 |
| Дата актуализации: |
01.01.2021 |
| Область применения: |
Руководство содержит основные положения по технико-экономическому обоснованию
выбора конструкций и защитных мероприятий при проектировании зданий и сооружений,
предназначенных для эксплуатации в агрессивных средах, с учетом повышения долговечности
конструкций и снижения стоимости последующих эксплуатационных ремонтно-восстановительных
работ. Изложены методика и порядок расчета технико-экономических показателей и экономической
эффективности защиты от коррозии строительных конструкций. Приведены также нормативные и
вспомогательные материалы для технико-экономических расчетов. Руководство предназначено для
инженерно-технических работников проектных, строительных и производственных организаций.
|
| Оглавление: |
Предисловие Принятые основные буквенные обозначения 1. Общие
положения 2. Методы определения экономической эффективности 3. Определение
приведенных затрат, осуществляемых до начала эксплуатации зданий в сооружений 4.
Определение приведенных затрат, осуществляемых в процессе эксплуатации зданий в
сооружений 5. Определение общей и годовой экономической эффективности 6. Учет
фактора времени 7. Пояснения по определению некоторых показателей, необходимых для
исчисления приведенных затрат 8. Определение дополнительной экономии от снижения
накладных расходов Примеры расчета Приложение 1. Нормативные сроки службы
основных фондов народного хозяйства СССР в нормы годовых амортизационных отчислений Приложение
2. Значения коэффициента приведения разновременных затрат Приложение 3. Нормативы
удельных капитальных вложений Приложение 4. Значения коэффициентов для приведения
разновременных затрат, осуществляемых за время эксплуатации зданий в сооружений (при Еип =
0,15) Приложение 5. Периодичность капитальных ремонтов строительных конструкций
производственных зданий и оценка степени агрессивного воздействия среды Приложение 6.
Технико-экономические данные строительных конструкций, подвергаемых воздействию агрессивных
сред Дополнение 1. Значения коэффициента приведения разновременных затрат Дополнение
2. Значения коэффициента приведения разновременных затрат, осуществляемых за время
эксплуатации зданий и сооружений
|
| Разработан: |
НИИЖБ Госстроя СССР
|
| Утверждён: |
НИИЖБ Госстроя СССР (NIIZhB, USSR Gosstroy )
|
| Издан: |
Издательство литературы по строительству (1969 г. )
|
                                                                               
|