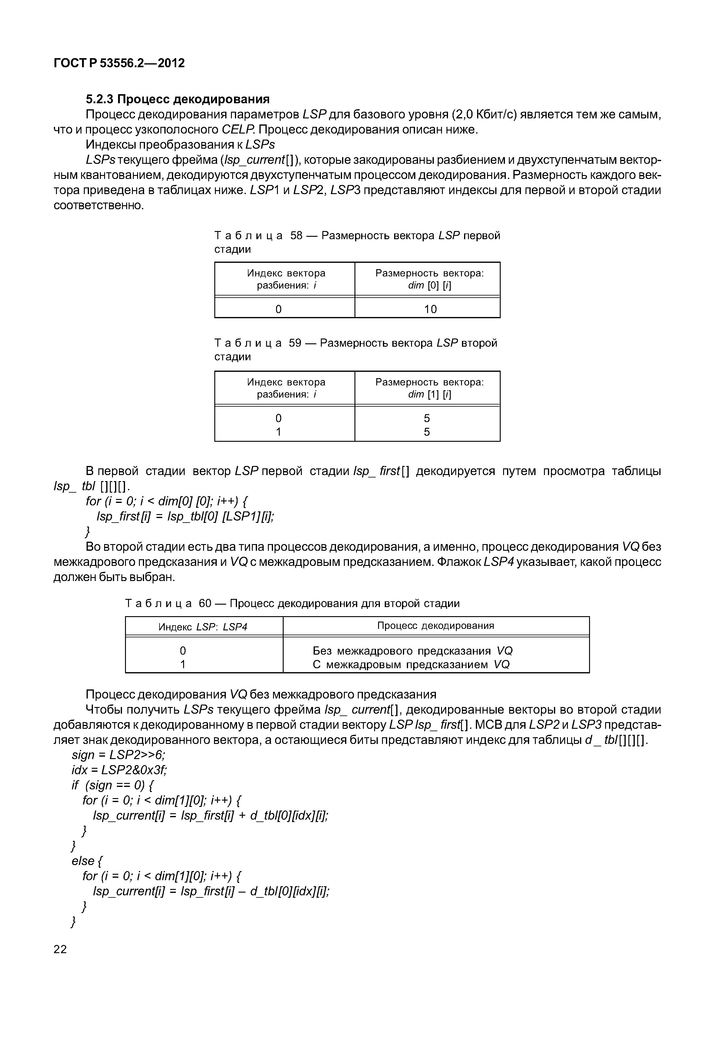
Скачать ГОСТ Р 53556.2-2012 Звуковое вещание цифровое. Кодирование сигналов звукового вещания с сокращением избыточности для передачи по цифровым каналам связи. Часть 3 (MPEG–4 AUDIO). Кодирование речевых сигналов с использованием гармонических векторов - HVXCДата актуализации: 01.01.2021
|
| Обозначение: | ГОСТ Р 53556.2-2012 |
| Обозначение англ: | GOST R 53556.2-2012 |
| Статус: | введен впервые |
| Название рус.: | Звуковое вещание цифровое. Кодирование сигналов звукового вещания с сокращением избыточности для передачи по цифровым каналам связи. Часть 3 (MPEG–4 AUDIO). Кодирование речевых сигналов с использованием гармонических векторов - HVXC |
| Название англ.: | Sound broadcasting digital. Coding of signals of sound broadcasting with reduction of redundancy for transfer on digital communication channels. A part 3 (MPEG-4 audio). Harmonic Vector Excitation Coding |
| Дата добавления в базу: | 01.10.2014 |
| Дата актуализации: | 01.01.2021 |
| Дата введения: | 01.09.2013 |
| Область применения: | Параметрическое речевое кодирование MPEG-4 использует алгоритм гармонического кодирования с векторным возбуждением (HVXC), где используется гармоническое кодирование остаточных сигналов LPC для речевых сегментов и кодирование с векторным возбуждением (VXC) для неречевых сегментов. HVXC позволяет кодировать речевые сигналы на 2,0 Кбит/с и 4,0 Кбит/с масштабируемой схемой, где возможно декодирование потока 2,0 Кбит/с используя поток битов 2,0 Кбит/с и поток битов 4,0 Кбит/с. HVXC также обеспечивает кодирование потока битов с варьируемой битовой скоростью, где типичная средняя скорость передачи информации в битах составляет приблизительно 1,2 - 1,7 Кбит/с. |
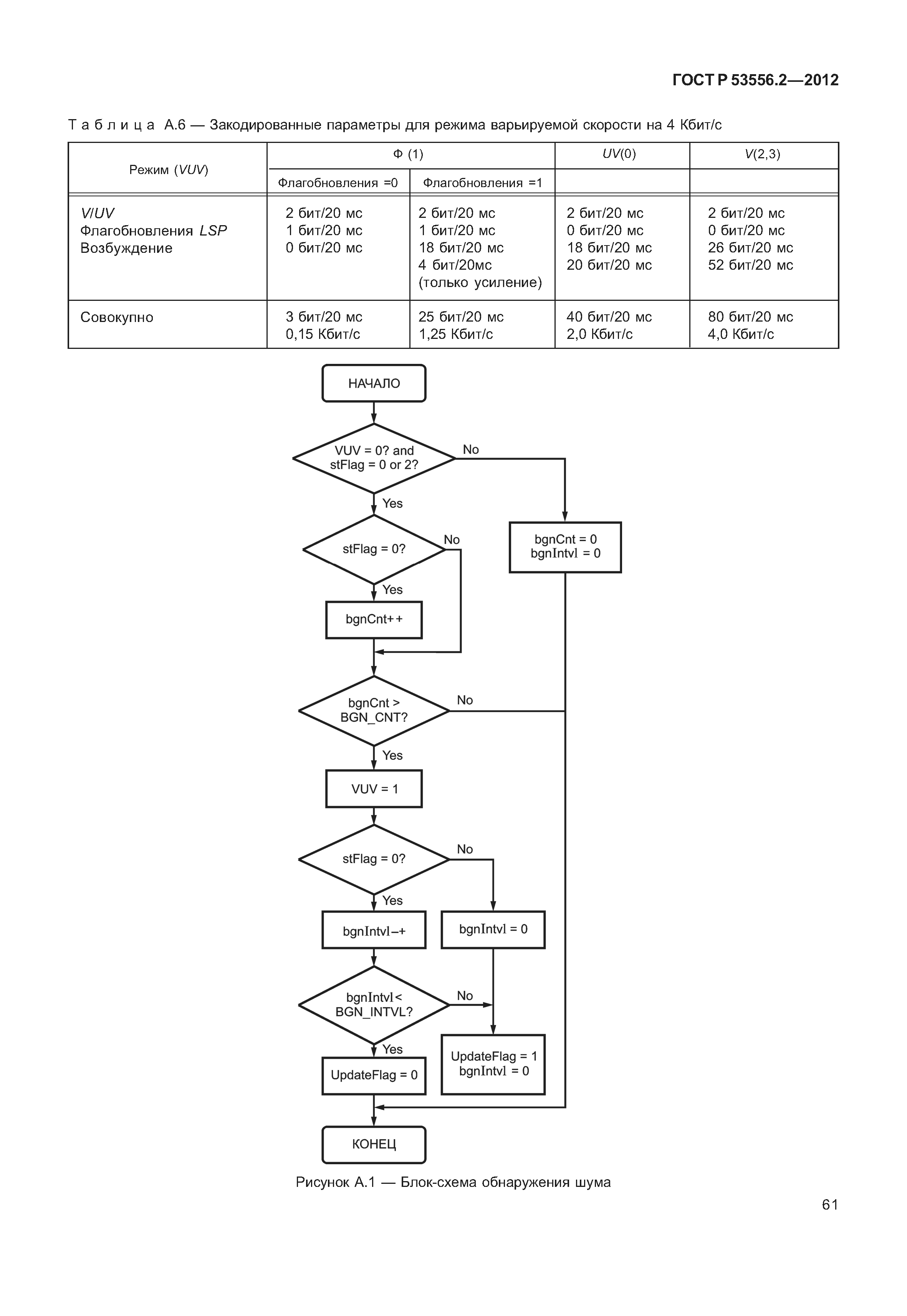
| Оглавление: | 1 Область применения 2 Термины и определения 3 Синтаксис потока битов 3.1 Конфигурация декодера (HvxcSpecificConfig) 3.2 Фрейм потока битов (alPduPayload) 3.3 Конфигурация декодера (ErrorResilientHvxcSpecificConfig) 3.4 Фрейм потока битов (alPduPayload) 4 Семантика потока битов 4.1 Конфигурация декодера (HvxcSpecificConfig, ErrorResilientHvxcSpecificConfig) 4.2 Фрейм потока битов (alPduPayload) 5 Инструменты декодера HVXC 5.1 Обзор 5.2 Декодер LSP 5.3 Декодер гармонического VQ 5.4 Декодер временного домена 5.5 Интерполяция параметров для управления скоростью 5.6 Синтезатор речевой компоненты 5.7 Синтезатор неречевой компоненты 5.8 Декодер варьируемой скорости 5.9 Расширение режима варьируемой скорости HVXC Приложение А (справочное) Инструменты кодера HVXC Приложение Б (справочное) Инструменты декодера HVXC Приложение В (справочное) Определения системного уровня Приложение Г (справочное) Пример установки инструмента ЕР и маскировки ошибок для HVXC |
| Разработан: | ФГУП ЛО ЦНИИС |
| Утверждён: | 20.11.2012 Федеральное агентство по техническому регулированию и метрологии (941-ст) |
| Издан: | Стандартинформ (2014 г. ) |
| Нормативные ссылки: |








































































