Скачать Рекомендации по расчету и конструированию поддонов с раскосной решеткойДата актуализации: 01.01.2021
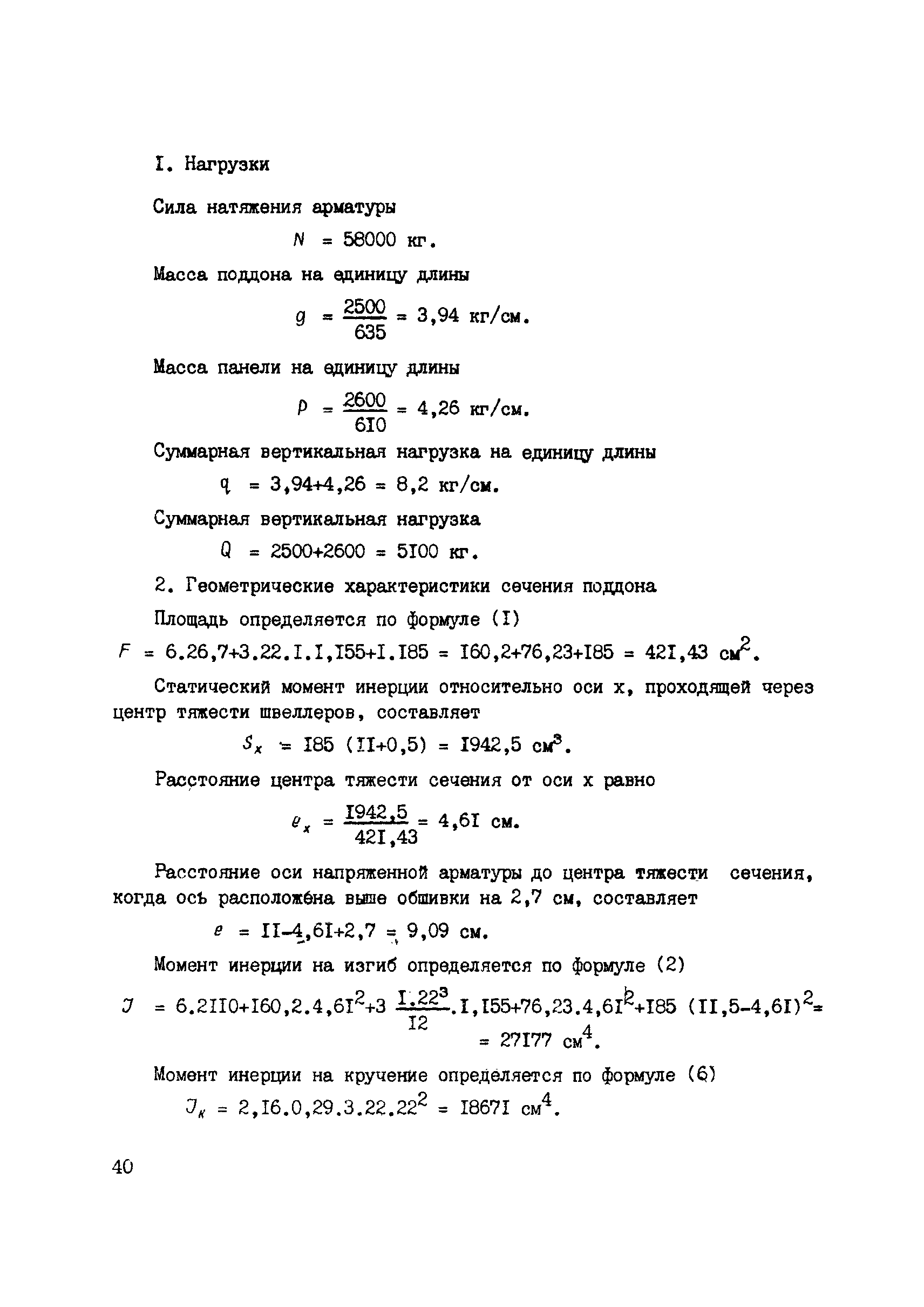
Рекомендации по расчету и конструированию поддонов с раскосной решеткой| Статус: | справочные материалы, мп, тпр | | Название рус.: | Рекомендации по расчету и конструированию поддонов с раскосной решеткой | | Дата добавления в базу: | 01.10.2014 | | Дата актуализации: | 01.01.2021 | | Область применения: | В Рекомендациях приведены методика расчета поддонов с раскосной решеткой на изгиб и кручение и принципы конструирования поддонов рассматриваемого типа. Даны классификация схем раскоской решетки, указания по выбору схем, конструктивные решения узлов. В приложениях приведены сортаменты профилей, используемых в качестве раскосов, примеры конструктивного решения поддонов с раскосной решеткой и примеры расчета. Предназначены для инженерно-технических работников, связанных с проектированием, изготовлением и эксплуатацией оборудования для заводов сборного железобетона. | | Оглавление: | Предисловие 1. Общие положения 2. Основные расчетные требования 3. Расчет поддона с раскосной решеткой на изгиб 4. Расчет поддона с раскосной решеткой на кручение 5. Момент инерции на кручение плоского поддона 6. Момент инерции на кручение поддона сложного очертания 7. Общие принципы конструирования раскоской решетки 8. Классификация схем раскоской решетки 9. Выбор схемы раскосной решетки 10. Конструктивные решения узлов раскосной решетки 11. Специфика конструирования раскосной решетки в поддонах сложного очертания Приложение 1. Раскосы из полосовой стали (не больше 200 мм) Приложение 2. Раскосы из полосовой стали ( больше 200 мм) Приложение 3. Уголки стальные гнутые неравнополочные. Сортамент Приложение 4. Примеры конструктивного решения поддонов с раскосной решеткой Приложение 5. Примеры расчета | | Разработан: | НИИЖБ Госстроя СССР
| | Утверждён: | 19.10.1982 НИИЖБ Госстроя СССР (NIIZhB, USSR Gosstroy )
| | Издан: | НИИЖБ (1982 г. )
|
                                                   
|