Скачать РД 39-1-72-78 Руководство по проектированию и применению циклического заводненияДата актуализации: 01.01.2021
|
| Обозначение: | РД 39-1-72-78 |
| Обозначение англ: | RD 39-1-72-78 |
| Статус: | введен впервые |
| Название рус.: | Руководство по проектированию и применению циклического заводнения |
| Дата добавления в базу: | 01.10.2014 |
| Дата актуализации: | 01.01.2021 |
| Дата введения: | 01.08.1978 |
| Область применения: | Руководство представляет собой сообщение результатов исследований, проведенных во ВНИИ в последние годы по изучению механизма циклического воздействия при перемене направлений фильтрационных потоков и оптимальных давлений нагнетания, по созданию математической модели и методики расчета технологических показателей процесса циклического заводнения, по разработке способов технической реализации процесса на промыслах и оценке его технологической и экономической эффективности. В Руководстве содержится также анализ промыслового опыта применения циклического заводнения на отдельных площадях и участках месторождений СССР в 1970-1975 г.г. и обсуждаются основные принципы проектирования разработки месторождений с применением метода. |
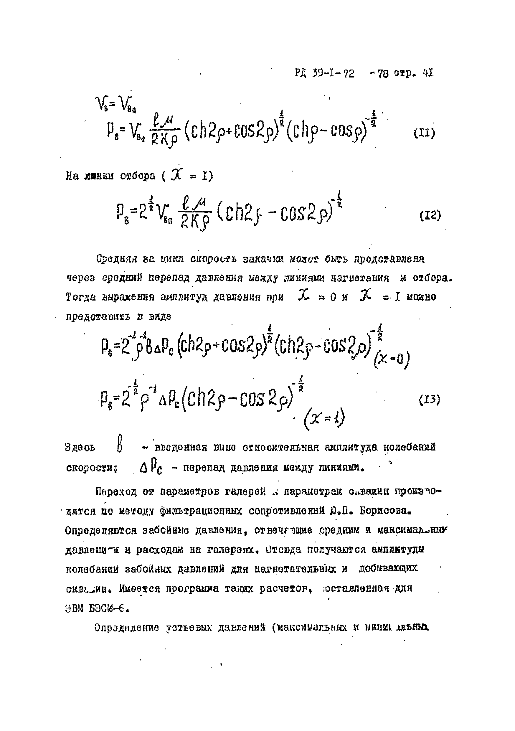
| Оглавление: | 1 Введение 2 Геолого-физические основы применения метода циклического заводнения 3 Метод циклического заводнения и его модификации 4 Методика расчета технологических показателей разработки с применением циклического заводнения 5 Оценка эффективности метода циклического заводнения по промысловым данным 6 Техническое обеспечение метода циклического заводнения 7 Методика оценки экономической эффективности процесса 8 Пример расчета технико-экономических показателей разработки с применением метода циклического заводнения Литература Приложение |
| Разработан: | ВНИИ |
| Утверждён: | 13.06.1978 Министерство нефтяной промышленности |






































































































