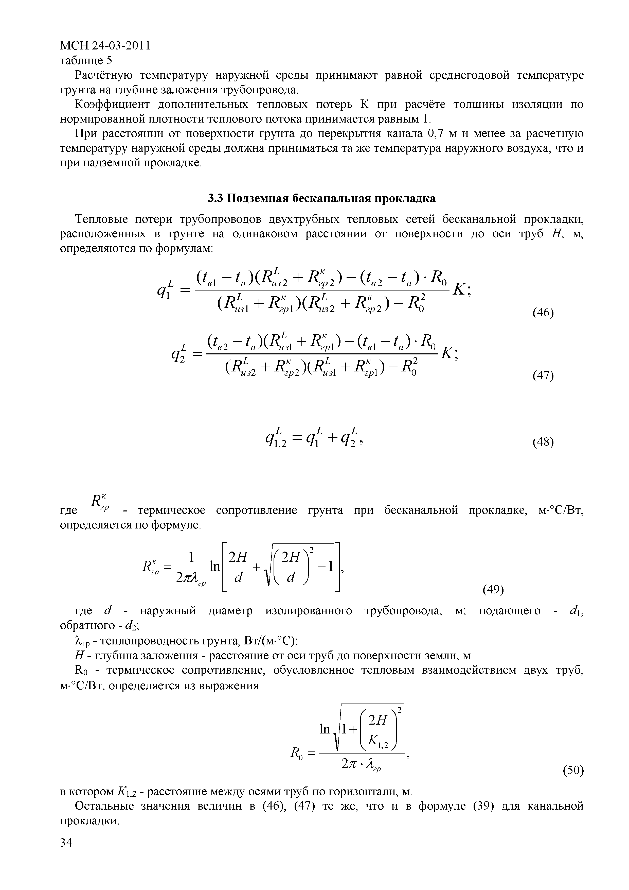
Скачать МСН 24-03-2011 Тепловая изоляция оборудования и трубопроводовДата актуализации: 01.01.2021
|
| Обозначение: | МСН 24-03-2011 |
| Обозначение англ: | MSN 24-03-2011 |
| Статус: | проект |
| Название рус.: | Тепловая изоляция оборудования и трубопроводов |
| Название англ.: | Designing of thermal insulation of equipment and pipe lines |
| Дата добавления в базу: | 01.10.2014 |
| Дата актуализации: | 01.01.2021 |
| Область применения: | Нормы следует соблюдать при проектировании тепловой изоляции наружной поверхности оборудования, трубопроводов, газоходов и воздуховодов, расположенных в зданиях, сооружениях и на открытом воздухе с температурой содержащихся в них веществ от минус 180 до 600 градусов Цельсия, в том числе трубопроводов тепловых сетей при всех способах прокладки и предназначенной для обеспечения их эксплуатационной надежности, безопасной эксплуатации и необходимого уровня энергосбережения. |
| Оглавление: | Введение 1 Область применения 2 Нормативные ссылки 3 Термины и определения 4 Общие положения 5 Требования к материалам и конструкциям тепловой изоляции 6 Требования безопасности при проектировании тепловой изоляции Приложение А (справочное). Перечень нормативных документов, на которые имеются ссылки в тексте Приложение Б (справочное). Расчетные технические характеристики теплоизоляционных материалов и изделий Приложение В (рекомендуемое). Методы расчета тепловой изоляции оборудования и трубопроводов |
| Разработан: | МНТКС |
| Нормативные ссылки: |



































