Скачать Рекомендации по проектированию зданий с выключающимися связями

Дата актуализации: 01.01.2021

Рекомендации по проектированию зданий с выключающимися связями

Статус:не установлен срок действия
Название рус.:Рекомендации по проектированию зданий с выключающимися связями
Дата добавления в базу:01.10.2014
Дата актуализации:01.01.2021
Область применения:Документ содержит общие принципы расчета и конструирования зданий с адаптивными системами сейсмической защиты, с помощью которых достигается снижение сейсмических нагрузок за счет регулирования динамических характеристик зданий.
Оглавление:Предисловие
1. Общие положения
2. Методика расчета зданий с адаптивной системой сейсмозащиты
3. Особенности конструирования зданий с адаптивными системами сейсмозащиты
4. Указания по изготовлению и монтажу элементов адаптивной сейсмозащиты
5. Указания по эксплуатации зданий с адаптивными системами сейсмозащиты
6. Примеры расчета и конструирования зданий с адаптивной системой сейсмозащиты
Пример 1. Расчет и конструирование системы сейсмической защиты 5-этажного крупнопанельного дома с выключающимися связями
Пример 2. Расчет и конструирование системы сейсмозащиты для 9-этажного крупнопанельного дома с выключающимися связями
Пример 3. Расчет и конструирование системы сейсмозащиты с выключающимися диафрагмами 9-этажного крупнопанельного дома
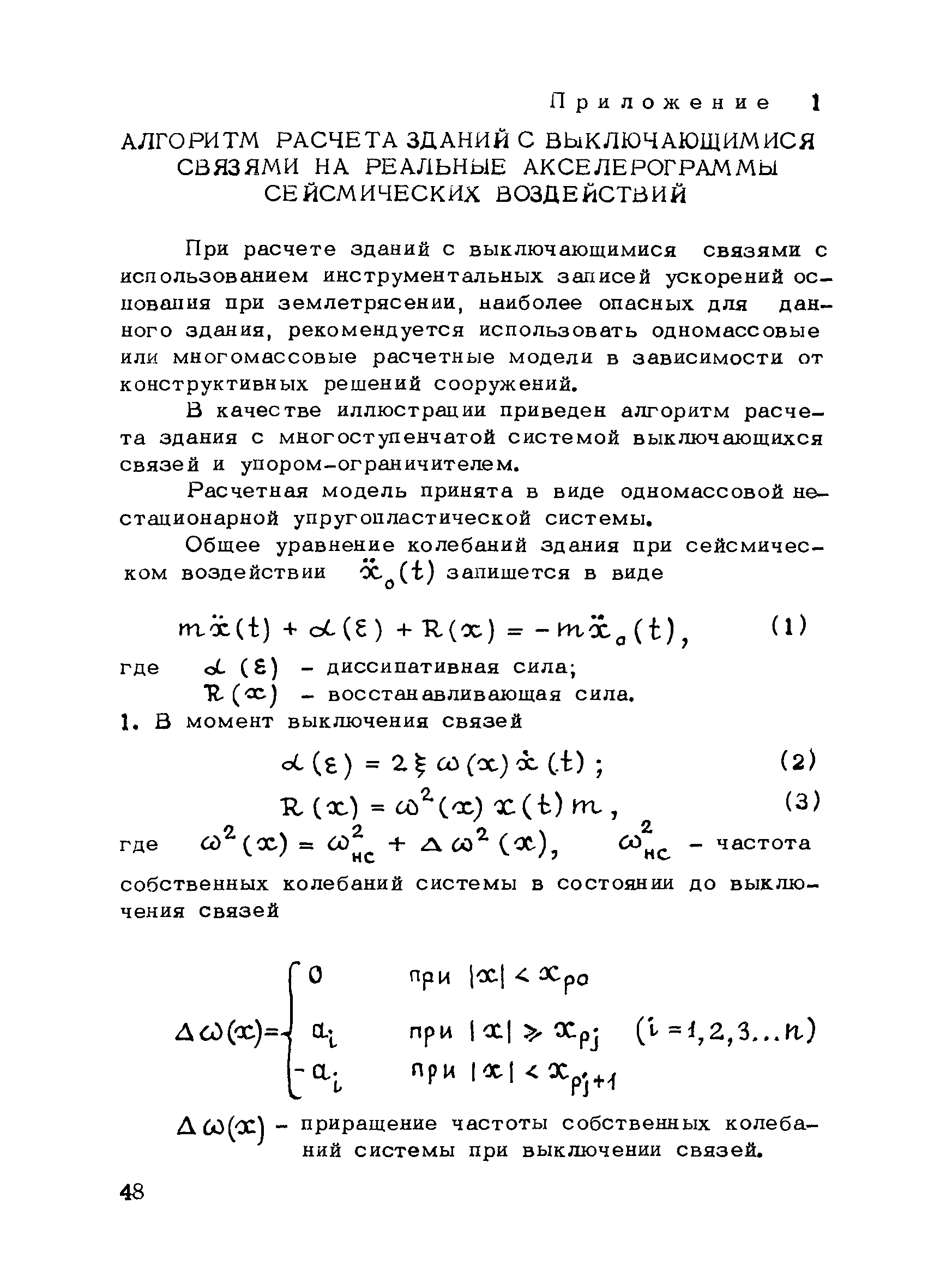
Приложение 1. Алгоритм расчета зданий с выключающимися связями на реальные акселограммы сейсмических. воздействий
Приложение 2. Предельные упругие перемещения железобетонных колонн при совместном действии вертикальной и горизонтальной нагрузок
Список литературы
Разработан: ЦНИИСК им. В.А. Кучеренко
Утверждён:23.04.1987 ЦНИИСК им. В.А. Кучеренко Госстроя СССР
Нормативные ссылки: