Скачать Пособие по расчету крупнопанельных зданий. Выпуск 5. Расчет вертикальных упругих диафрагм на горизонтальные нагрузки (определение усилий и перемещений)

Дата актуализации: 01.01.2021

Пособие по расчету крупнопанельных зданий. Выпуск 5. Расчет вертикальных упругих диафрагм на горизонтальные нагрузки (определение усилий и перемещений)

Статус:справочные материалы, мп, тпр
Название рус.:Пособие по расчету крупнопанельных зданий. Выпуск 5. Расчет вертикальных упругих диафрагм на горизонтальные нагрузки (определение усилий и перемещений)
Дата добавления в базу:01.10.2014
Дата актуализации:01.01.2021
Область применения:Документ содержит методику и примеры статического расчета на горизонтальные нагрузки вертикальных диафрагм жесткости крупнопанельных зданий. Пятый выпуск пособия включает краткое описание алгоритмов расчета вертикальных крупнопанельных диафрагм жесткости, рассматриваемых как упругие системы на действие горизонтальных нагрузок по методам конечных элементов и рамной аналогии, основанных на дискретных расчетных моделях, с примерами расчета и программой для для инженерно-технических работников проектных и строительных организаций.
Оглавление:Введение
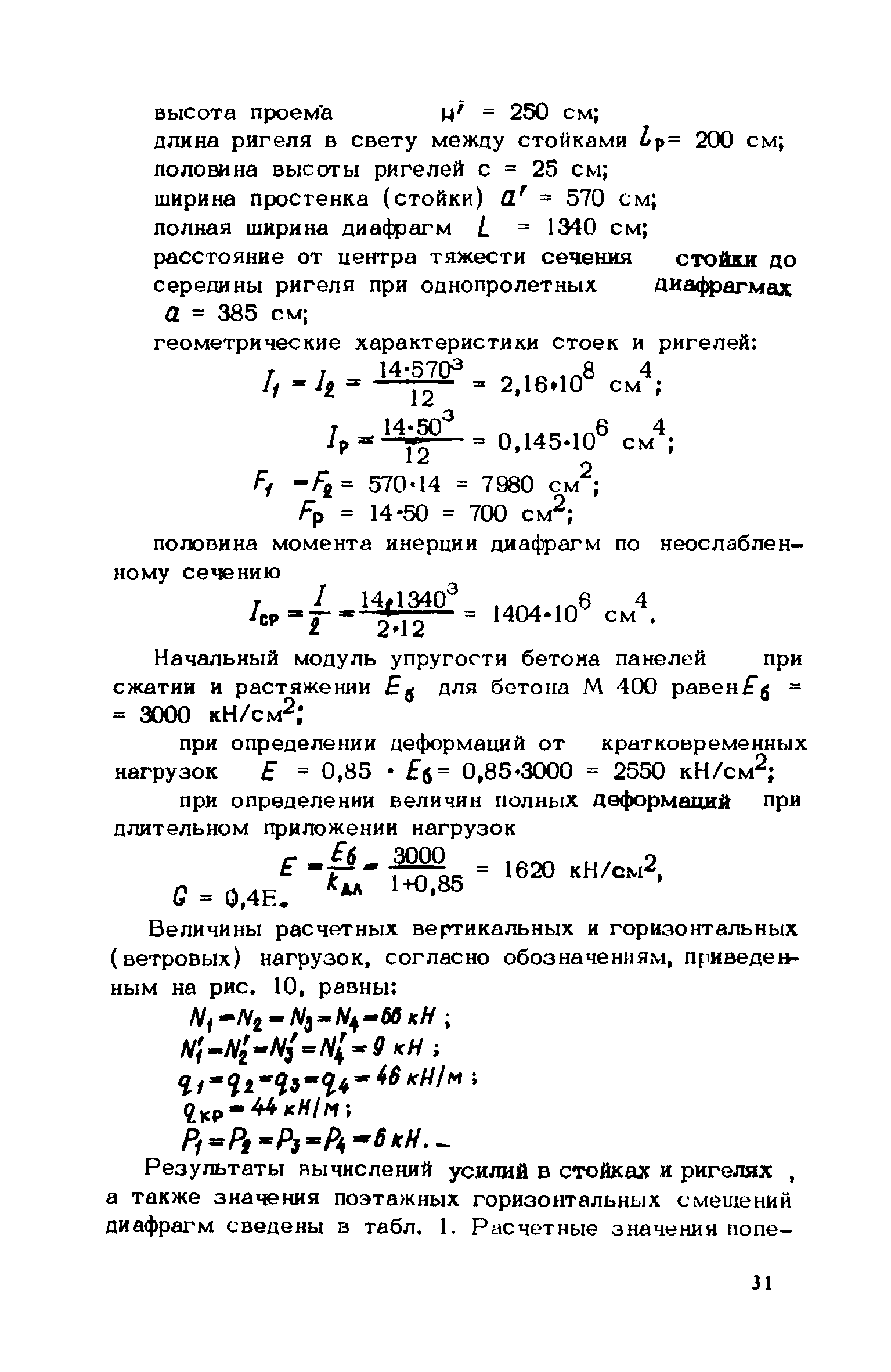
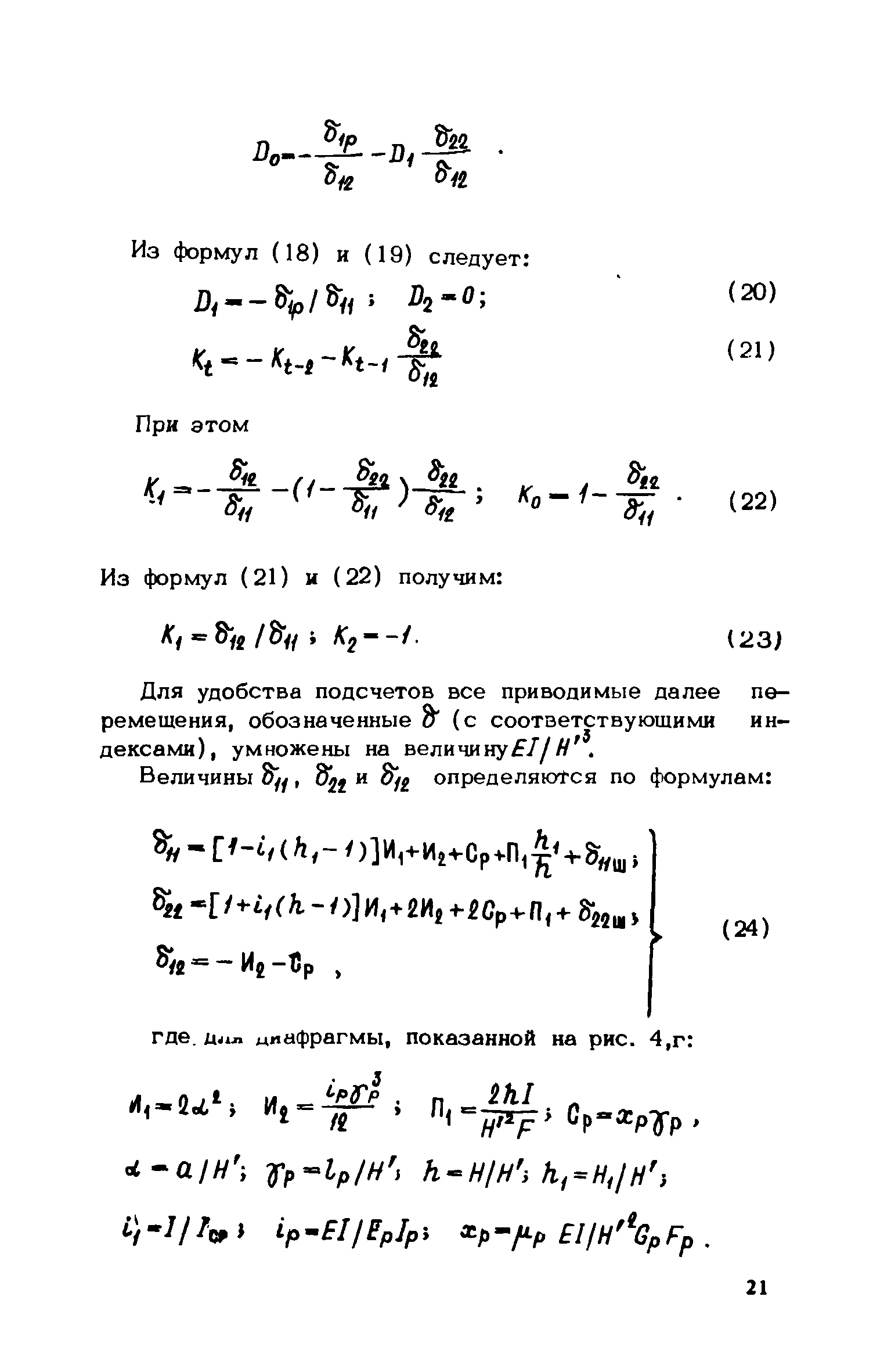
1. Расчет упругих диафрагм методом конечных элементов
2. Расчет упругих диафрагм методом рамной аналогии
3. Примеры расчета вертикальных диафрагм методом рамной аналогии
4. Расчет вертикальных диафрагм методом конечных элементов в сравнение их с результатами расчета методом рамной аналогии
Приложение. Программа расчета вертикальных диафрагм на горизонтальные нагрузки
Список литературы
Разработан: ЦНИИСК им. В.А. Кучеренко
Утверждён: ЦНИИСК им. В.А. Кучеренко Госстроя СССР
Издан: Стройиздат (1982 г. )