Скачать Пособие по расчету крупнопанельных зданий. Выпуск 4. Расчет конструкций крупнопанельных зданий на температурные воздействия

Дата актуализации: 01.01.2021

Пособие по расчету крупнопанельных зданий. Выпуск 4. Расчет конструкций крупнопанельных зданий на температурные воздействия

Статус:справочные материалы, мп, тпр
Название рус.:Пособие по расчету крупнопанельных зданий. Выпуск 4. Расчет конструкций крупнопанельных зданий на температурные воздействия
Дата добавления в базу:01.10.2014
Дата актуализации:01.01.2021
Область применения:Выпуск IV пособия включает методику и примеры статического расчета крупнопанельных бескаркасных зданий на температурные воздействия как однослойных и многослойных квазиизотропных пластинок и как системы горизонтальных составных стержней. Даются рекомендации по выбору расчетных значений температур конструкций зданий. Пособие рассчитано на инженеров-проектировщиков и научных работников.
Оглавление:Предисловие
1. Расчет крупнопанельных зданий на температурно-влажностные воздействия и усадку
   Основные положения
2. Расчет крупнопанельных зданий как однослойных и многослойных пластинок на действие температуры
   Выбор расчетной схемы
   Жесткостные характеристики
   Продольная жесткость (податливость) составных стержней
   Продольная жесткость элементов стен и перекрытий
   Средняя жесткость Расчетного сечения стены или перекрытия в пределах этажа
   Средняя жесткость расчетного сечения этажа
   Изгибная жесткость
   Сдвиговая жесткость
   Приведенные высоты этажей и здания
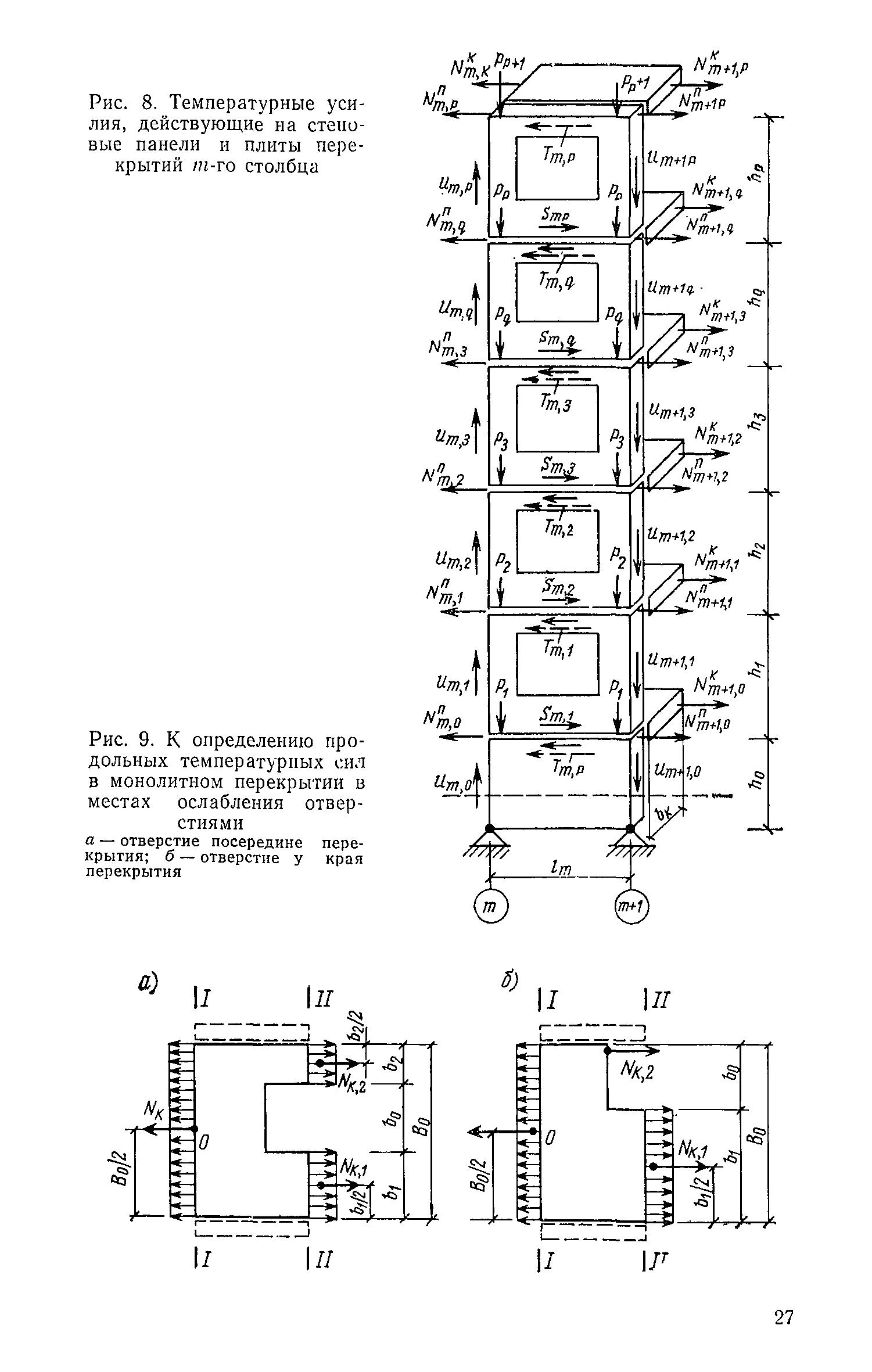
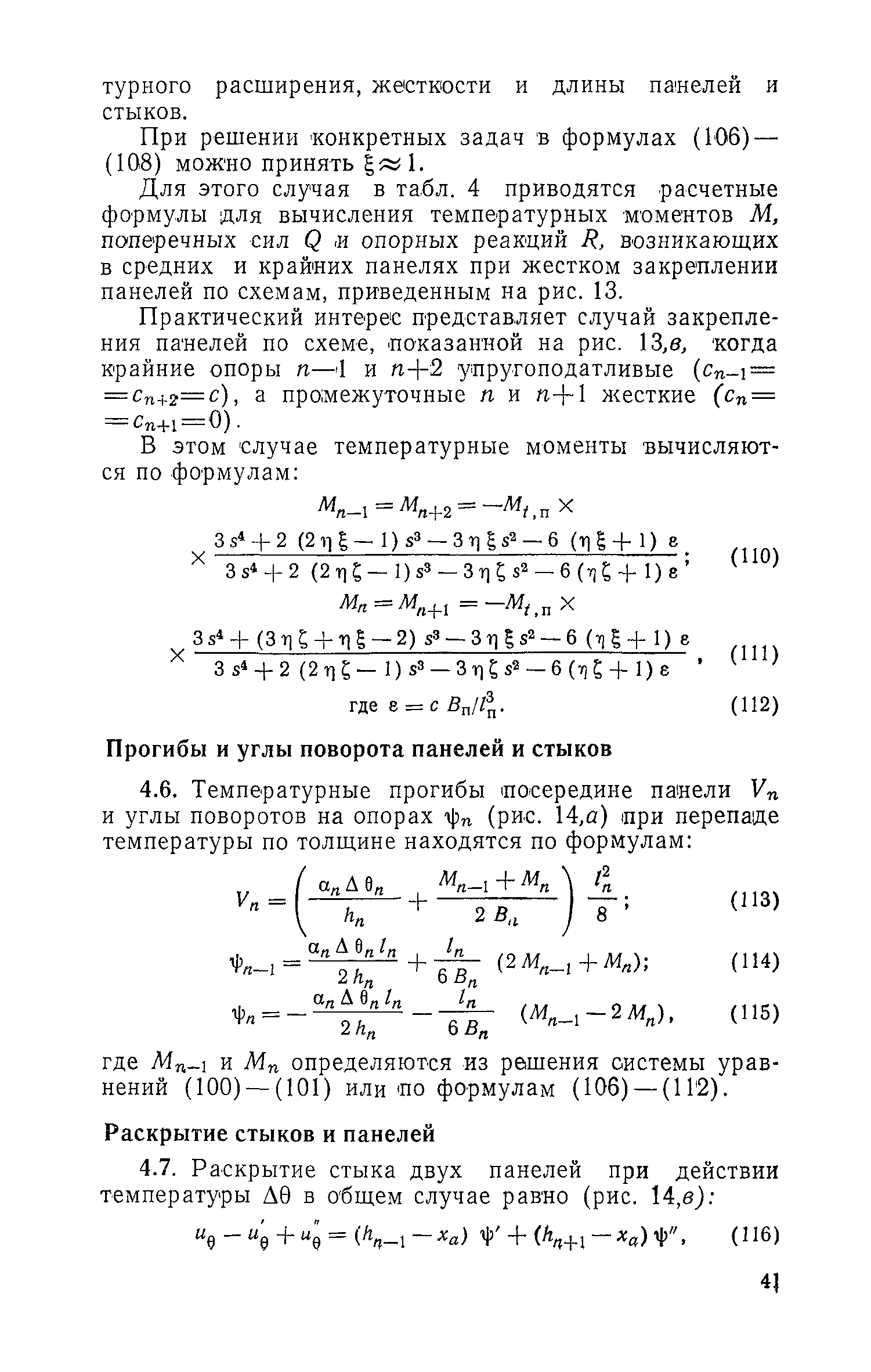
   Температурные усилия и перемещения стен и перекрытий при действии температуры
3. Расчет крупнопанельных зданий как плоских или пространственных составных стержней
   Выбор расчетной схемы. Обозначения
   Жесткостные характеристики составных стержней
  Дифференциальные уравнения для горизонтального составного стержня и их решение
4. Расчет наружных стен при наличии перепада температуры по толщине
   Температурные усилия в панелях и связях
   Прогибы и углы поворота панелей и стыков
   Раскрытие стыков и панелей
Приложение 1. Расчетные значения приведенных средних температур однослойных и многослойных конструкций зданий с учетом радиации, влажности и усадки
Приложение 2. Пример расчета на действие температуры крупнопанельного жилого дома с поперечными несущими стенами
Приложение 3. Пример расчета на действие температуры крупнопанельного жилого дома с продольными несущими стенами
Приложение 4. Пример расчета на действие температуры крупнопанельного здания с продольными несущими стенами как горизонтального составного стержня
Разработан: ЛенЗНИИЭП Госгражданстроя
ЦНИИСК им. В.А. Кучеренко
Утверждён: ЦНИИСК им. В.А. Кучеренко Госстроя СССР
Издан: Стройиздат (1978 г. )