Скачать ГОСТ Р 55003-2012 Гидротурбины, гидроаккумуляционные насосы и турбонасосы. Восстановление и повышение эксплуатационных характеристикДата актуализации: 01.01.2021
|
| Обозначение: | ГОСТ Р 55003-2012 |
| Обозначение англ: | GOST R 55003-2012 |
| Статус: | введен впервые |
| Название рус.: | Гидротурбины, гидроаккумуляционные насосы и турбонасосы. Восстановление и повышение эксплуатационных характеристик |
| Название англ.: | Hydraulic turbines, storage pumps and pump-turbines. Rehabilitation and performance improvement |
| Дата добавления в базу: | 21.05.2015 |
| Дата актуализации: | 01.01.2021 |
| Дата введения: | 01.01.2014 |
| Область применения: | Стандарт распространяется на гидравлические турбины, аккумулирующие насосы и насосы-турбины всех размеров и следующих типов: - радиально-осевую турбину; - турбину Каплана; - рабочее колесо; - турбину Пельтона; - капсульную гидротурбину. |
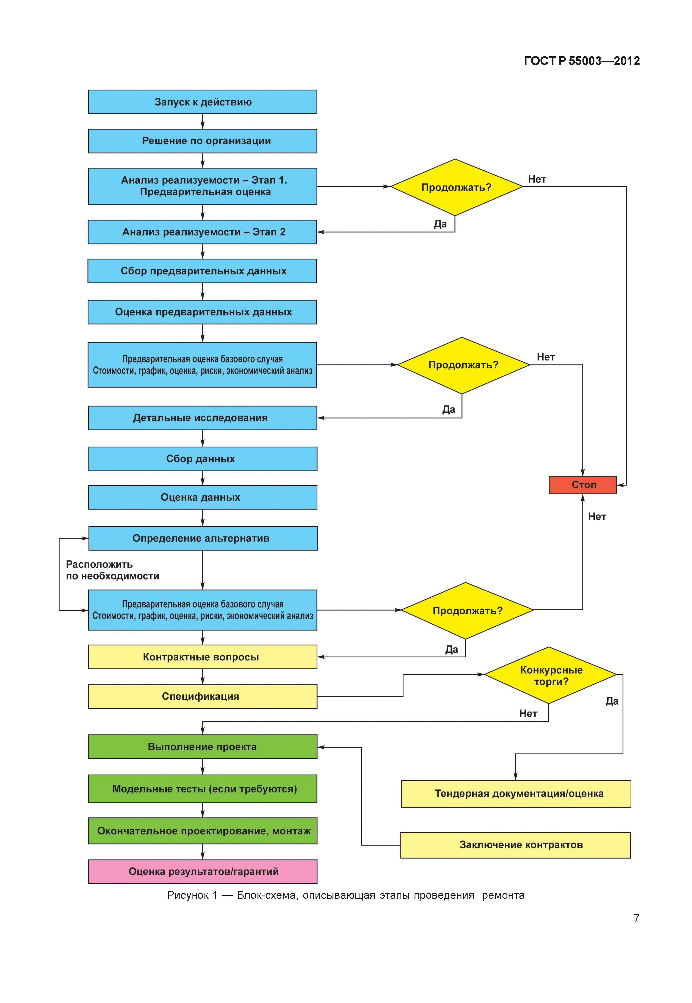
| Оглавление: | 1 Область применения 2 Нормативные ссылки 3 Термины и определения 4 Причины проведения ремонтных работ 4.1 Основные положения 4.2 Увеличение надежности и коэффициента производительности 4.3 Продление срока службы и восстановление производительности 4.4 Повышение производительности 4.5 Повышение уровня безопасности станции 4.6 Нормативные и социальные вопросы и проблемы охраны окружающей среды 4.7 Снижение затрат на ремонтные работы и эксплуатацию 4.8. Прочие причины выполнения ремонтных работ 5 Фазы проекта ремонтных работ 5.1 Общие положения 5.2 Решение по организации 5.2.1 Основные положения 5.2.2 Необходимая экспертиза 5.2.3 Подготовка контракта 5.3 Углубленная оценка 5.3.1 Основные положения 5.3.2 Анализ реализуемости — Этап 1 5.3.3 Анализ реализуемости — Этап 2 5.3.4 детальное исследование 5.4 Специфико-технические требования на фазе подготовки к тендерам 5.4.1 Основные положения 5.4.2. Технические требования 5.4.3 Тендерная документация и оценка тендеров 5.4.4 Заключение контракта 5.5 Выполнение проекта 5.5.1 Модельные испытания 5.5.2 Проектирование, конструкция, монтаж и тестирование 5.6 Оценка результатов и соответствие гарантии 5.6.1 Общие положения 5.6.2 Оценка работы турбины 5.6.3 Оценка работы генератора 5.6.4 Бонусы и штрафные санкции 6 Составление графика работ, анализ стоимостей и рисков 6.1 Составление графика 6.1.1 Основные положения 6.1.2 Составление графика—фазы оценки, анализа реализуемости и детального исследования 6.1.3 Оценка компонента графика сравнительных вариантов 6.1.4 Спецификация планирования и тендерная фаза 6.1.5 Составление графика фаз выполнения проекта 6.2 Экономический и финансовый анализ 6.2.1 Основные положения 6.2.2 Расчет прибыли 6.2.3 Определение ожидаемых выгод 6.2.4 Определение ожидаемых затрат и выгод 6.2.5 Анализ чувствительности 6.2.6 Заключительные положения 6.3 Анализ рисков 6.3.1 Основные положения 6.3.2 Риски, связанные с недостижением заданных характеристик при ремонтно-восстановительных работах 6.3.3 Риск продолжения работы без проведения ремонтных работ 6.3.4 Увеличение риска простоя 6.3.5 Финансовые риски 6.3.6 Риск объема проекта 6.3.7 другие риски 7 Оценка и определение объема работ 7.1 Общие положения 7.2 Оценка места 7.2.1 Гидрология 7.2.2 Актуальные данные по выработке энергии 7.2.3 Проблемы охраны окружающей среды, социальные и нормативные вопросы 7.3 Оценка турбины 7.3.1 Общие положения 7.3.2 Оценка целостности турбины 7.3.3 Остаточный срок службы 7.3.4 Оценка работы турбины 7.4 Оценка вспомогательного оборудования 7.4.1 Основные положения 7.4.2 Генератор и упорный подшипник 7.4.3 Регулятор турбины 7.4.4 Впускные и выпускные затворы турбины, клапан сброса давления 7.4.5 дополнительное оборудование 7.4.6 Оборудование для подъема, демонтажа и ремонта 7.4.7 Шлюзы и прочие водные каналы 7.4.8 Последствия изменений в гидравлической энергии станции (напоре) 8 Проектирование гидравлической конструкции и варианты оценки работы 8.1 Общие положения 8.2 Расчет гидравлической конструкции 8.2.1 Основные положения 8.2.2 Роль ВГД 8.2.3 Процедура анализа ВГД 8.2.4 Точность результатов ВГД 8.2.5 Как ВГД используется для восстановления 8.2.6 ВГД против испытаний с использованием модели 8.3 Испытания с использованием модели 8.3.1 Основные положения 8.3.2 Сравнение испытаний с использованием модели 8.3.3 Содержание испытаний с использованием модели 8.3.4 Применение модельных испытаний 8.3.5 Место проведения исследования модели 8.4 Проверка технических характеристик прототипа 8.4.1 Основные положения 8.4.2 Точность проверки технических характеристик прототипа 8.4.3 Виды проверок технических характеристик прототипа 8.4.4 Оценка результатов 9 Спецификация 9.1 Основные положения 9.2 Исходные стандарты 9.3 Информация, которая должна содержаться в тендерной документации 9.4 Документы, которые необходимо составить в ходе проекта Библиография |
| Разработан: | ОАО НИИЭС |
| Утверждён: | 20.09.2012 Федеральное агентство по техническому регулированию и метрологии (382-ст) |
| Издан: | Стандартинформ (2014 г. ) |
| Нормативные ссылки: |
































































































