Скачать ГОСТ Р 55143-2012 Требования к качеству выполнения сварки плавлением металлических материалов. Часть 6. Руководство по внедрению ИСО 3834Дата актуализации: 01.01.2021
|
| Обозначение: | ГОСТ Р 55143-2012 |
| Обозначение англ: | GOST R 55143-2012 |
| Статус: | введен впервые |
| Название рус.: | Требования к качеству выполнения сварки плавлением металлических материалов. Часть 6. Руководство по внедрению ИСО 3834 |
| Название англ.: | Quality requirements for fusion welding of metallic materials. Part 6. Guidelines on implementing ISO 3834 |
| Дата добавления в базу: | 01.10.2014 |
| Дата актуализации: | 01.01.2021 |
| Дата введения: | 01.01.2014 |
| Область применения: | Стандарт содержит руководящие указания по обеспечению требований, регламентированных в других частях ГОСТ Р ИСО 3834, и предназначен для того, чтобы помочь изготовителям и потребителям выбрать соответствующую часть ГОСТ Р ИСО 3834, содержащую необходимый уровень требований к качеству сварки. Выбор необходимого уровня требований к качеству сварки основывается на знании изготовителем и потребителем стандарта ГОСТ Р ИСО 3834 в целом. |
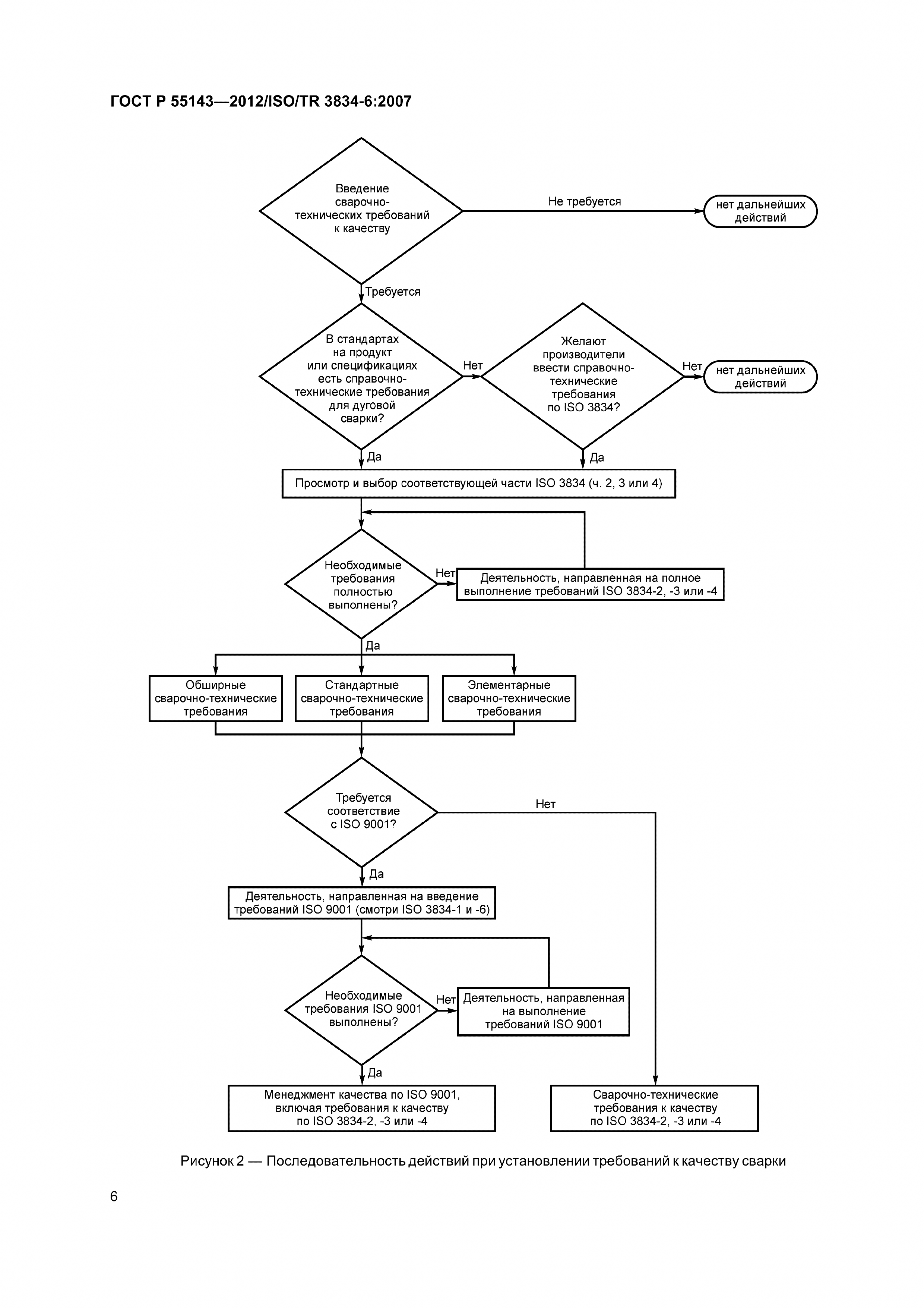
| Оглавление: | Введение 1 Область применения 2 Нормативные ссылки 3 Сокращения 4 Применение ИСО 3834 4.1 Общие положения 4.2 Стандарты на продукцию 4.3 Заказчики и потребители 4.4 Системы менеджмента качества по ИСО 9001 4.5 Другие системы менеджмента качества, отличные от ИСО 9001 4.6 Изготовители 5 Введение требований ИСО 3834 в стандарты на продукцию 6 Применение иных документов совместно с ИСО 3834 7 Документация и системы менеджмента качества 7.1 Документация 7.2 Система менеджмента качества 8 Выбор уровня требований к качеству 9 Внедрение в производство 10 Интерпретация отдельных разделов ИСО 3834 10.1 Анализ требований контракта и технических требований 10.2 Передача в субподряд 10.3 Координация в сварке 10.4 Оборудование 10.5 Сварочно-техническая деятельность . . . 10.6 Хранение основных металлов 10.7 Калибровка и валидация 10.8 Маркировка и прослеживаемость 11 Оценка и сертификация Приложение А (справочное) Примеры документов для контроля родственных сварке процессов Приложение ДА (справочное) Сведения о соответствии ссылочных международных стандартов ссылочным национальным стандартам Российской Федерации |
| Разработан: | НАКС ФГАУ НУЦСК при МГТУ им. Н.Э. Баумана |
| Утверждён: | 22.11.2012 Федеральное агентство по техническому регулированию и метрологии (1013-ст) |
| Издан: | Стандартинформ (2014 г. ) |
| Нормативные ссылки: |
|






















