Скачать ГОСТ 32368-2013 Методы испытаний химической продукции, представляющей опасность для окружающей среды. Оценка репродуктивной способности рыбДата актуализации: 01.01.2021
|
| Обозначение: | ГОСТ 32368-2013 |
| Обозначение англ: | GOST 32368-2013 |
| Статус: | введен впервые |
| Название рус.: | Методы испытаний химической продукции, представляющей опасность для окружающей среды. Оценка репродуктивной способности рыб |
| Название англ.: | Testing of chemicals of environmental hazard. 21-day fish assay. A short- fish short term reproduction assay |
| Дата добавления в базу: | 12.02.2016 |
| Дата актуализации: | 01.01.2021 |
| Дата введения: | 01.08.2014 |
| Область применения: | Стандарт описывает invivo пробит–тестна группе рыб (состоящей из половозрелых самцов и самок в репродуктивном возрасте), подвергающихся воздействию химиката в период, ограниченный их биологическим циклом (21 день). |
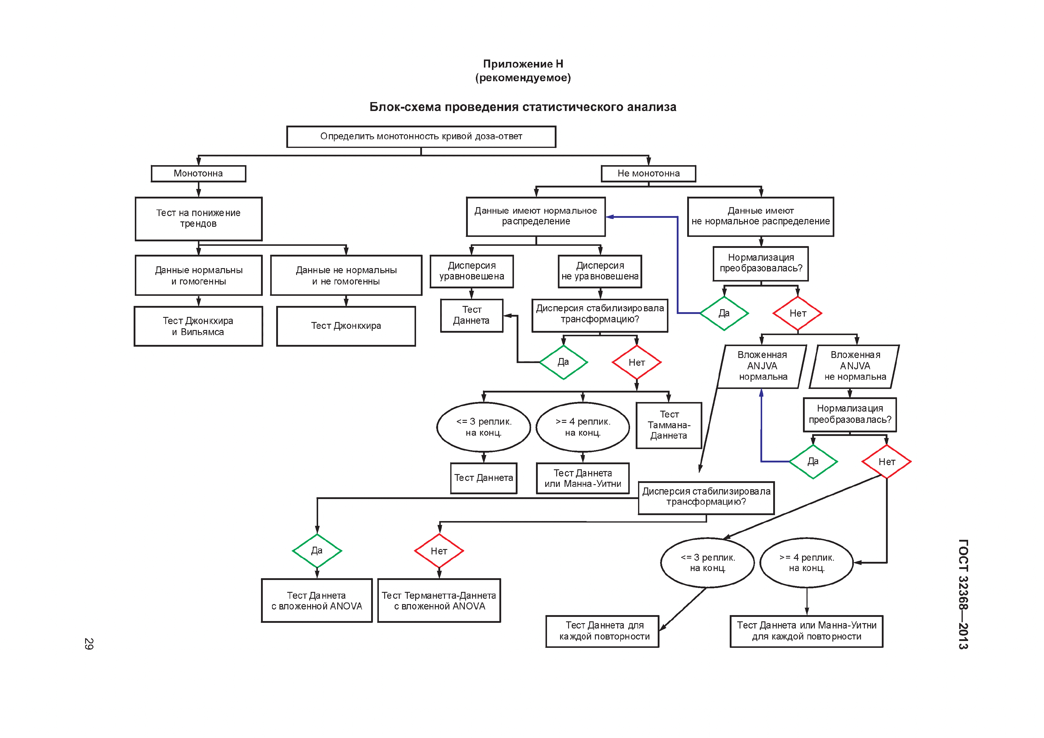
| Оглавление: | 1 Область применения 2 Термины и определения 3 Основные положения 3.1 Исходные положения и ограничения 3.2 Принцип теста 3.3 Критерии достоверности исследования 4 Описание метода 5 Процедура испытания 5.1 Выбор и взвешивание экспериментальных труб 5.2 Условия воздействия 5.3 Частота аналитических определений и измерений 5.4 Наблюдения 6 Данные и отчетность 6.1 Оценка ответов биомаркеров с помощью дисперсионного анализа (ANOVA) 6.2 Отчет об исследовании 6.3 Руководство по интерпретации и принятии результатов тестирования Приложение А (справочное) Условия проведения эксперимента по воздействию вещества на эндокринную систему рыб без репродуктивной функции Приложение В (рекомендуемое) Нерестовый субстрат для данио рерио Приложение С (рекомендуемое) Нерестовый субстрат для толстоголового гольяна Приложение D (рекомендуемое) Оценка вторичных половых признаков у толстоголового гольяна для обнаружения некоторых веществ, активных по отношению к эндокринной системе Приложение Е (рекомендуемое) Оценка вторичных половых признаков у японской медаки для обнаружения определенных веществ, воздействующих на эндокринную систему Приложение F (рекомендуемое) Рекомендуемые процедуры для типового определения содержания вителлогенина Приложение G (справочное) Усиленные образцы вителлогенина, используемые как эталоны при проведении межлабораторного теста Приложение Н (рекомендуемое) Блок-схема проведения статистического анализа Библиография |
| Разработан: | ФГУП ВНИЦ СМВ |
| Утверждён: | 05.11.2013 Межгосударственный Совет по стандартизации, метрологии и сертификации (Inter-Governmental Council on Standardization, Metrology, and Certification 61-П) 22.11.2013 Федеральное агентство по техническому регулированию и метрологии (791-ст) |
| Издан: | Стандартинформ (2015 г. ) |



































