Скачать ГОСТ Р 55769-2013 Информационная технология. Индивидуализированные адаптируемость и доступность в обучении, образовании и подготовке. Часть 1: Основы и эталонная модельДата актуализации: 01.01.2021
|
| Обозначение: | ГОСТ Р 55769-2013 |
| Обозначение англ: | GOST R 55769-2013 |
| Статус: | введен впервые |
| Название рус.: | Информационная технология. Индивидуализированные адаптируемость и доступность в обучении, образовании и подготовке. Часть 1: Основы и эталонная модель |
| Название англ.: | Information technology. Individualized adaptability and accessibility in e-learning, education and training. Part 1. Framework and reference model |
| Дата добавления в базу: | 21.05.2015 |
| Дата актуализации: | 01.01.2021 |
| Дата введения: | 01.01.2015 |
| Область применения: | Стандарт предназначен для удовлетворения потребностей обучаемых с ограниченными возможностями и учащихся, находящихся в обстановке, затрудняющей обучение. Стандарт определяет общую структуру описания потребностей и предпочтений обучаемых и соответствующее описание электронных образовательных ресурсов для сопоставления индивидуальных предпочтений и потребностей учащихся с соответствующими инструментами пользовательского интерфейса инструментов и электронными образовательными ресурсами. |
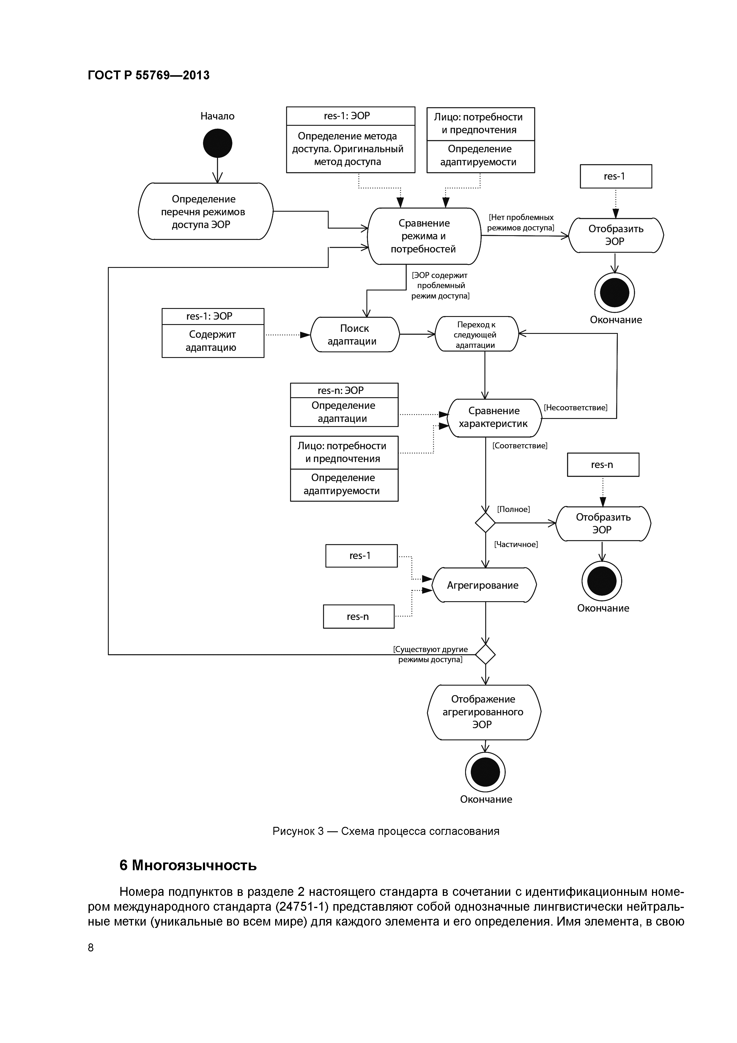
| Оглавление: | 1 Область применения 2 Термины и определения 3 Сокращения 4 Основные принципы 5 Абстрактная модель 6 Многоязычность 7 Соответствие Алфавитный указатель терминов на русском языке Алфавитный указатель терминов на английском языке Приложение ДА (справочное) Сопоставление структуры настоящего стандарта со структурой примененного международного стандарта Библиография |
| Разработан: | МГТУ СТАНКИН |
| Утверждён: | 08.11.2013 Росстандарт (1547-ст) |
| Издан: | Стандартинформ (2014 г. ) Стандартинформ (2018 г. ) |
| Нормативные ссылки: |


















