Скачать ГОСТ Р проект, 1-я редакция Композиты полимерные. Определение механических характеристик при изгибе материала внешнего слоя сэндвич-конструкции методом испытания длинной балки на изгибДата актуализации: 01.01.2021
|
| Обозначение: | ГОСТ Р проект, 1-я редакция |
| Обозначение англ: | GOST R проект, 1-я редакция |
| Статус: | проект |
| Название рус.: | Композиты полимерные. Определение механических характеристик при изгибе материала внешнего слоя "сэндвич"-конструкции методом испытания длинной балки на изгиб |
| Название англ.: | Polymer composites. Determination facing's mechanical flexural properties of sandwich construction by long beam flexure method |
| Дата добавления в базу: | 01.10.2014 |
| Дата актуализации: | 01.01.2021 |
| Дата окончания срока действия: | 01.01.2017 |
| Область применения: | Стандарт распространяется на полимерные композиты и устанавливает требования к определению механических характеристик при изгибе материала внешнего слоя сэндвич»-конструкции методом испытания длинной балки на изгиб. |
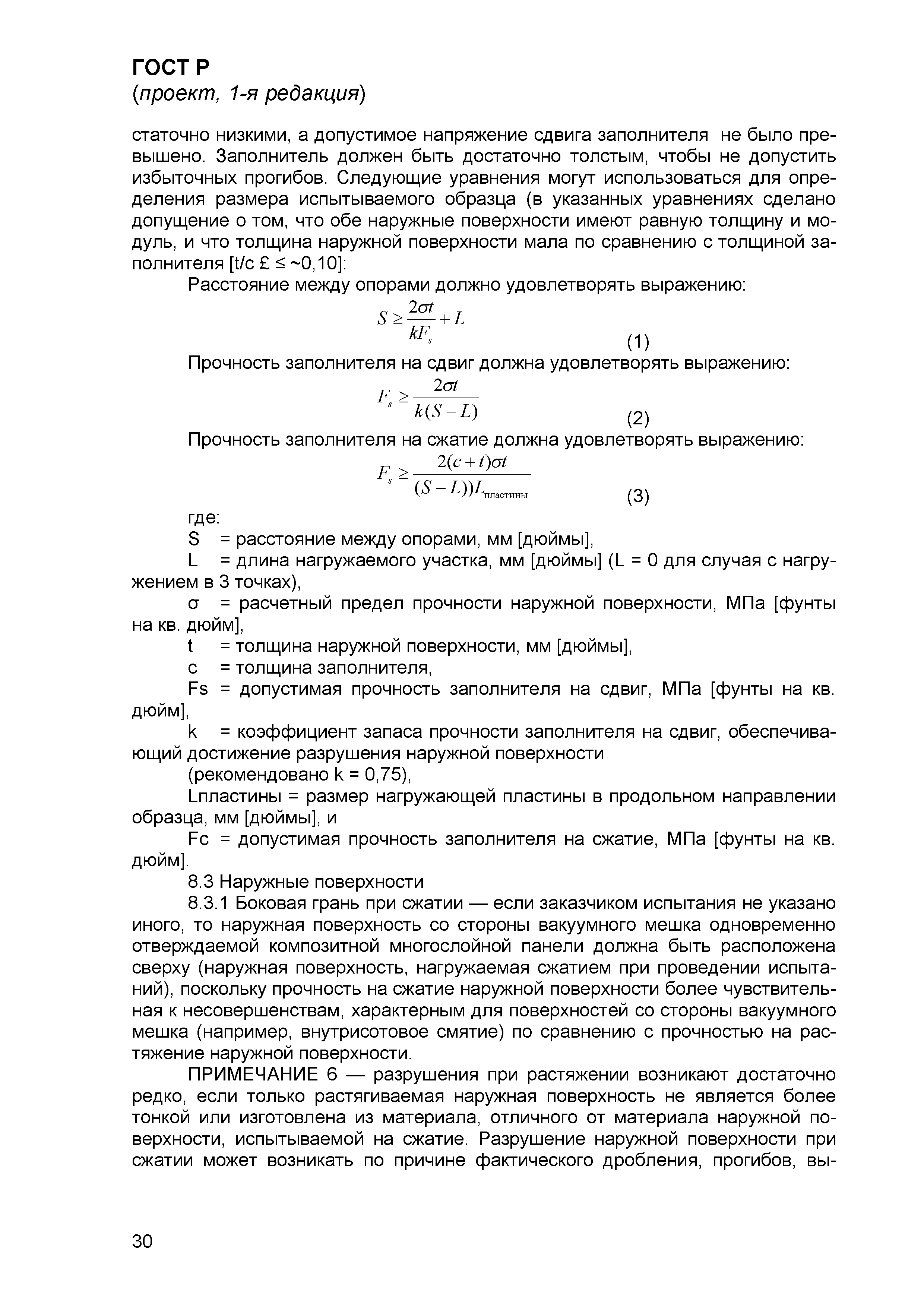
| Оглавление: | 1 Область применения 2 Нормативные ссылки 3 Сущность метода 4 Оборудование 5 Подготовка к проведению испытания 6 Проведение испытания 7 Обработка результатов 8 Протокол испытания Приложение А (справочное) Примеры оснастки испытательной машины Приложение ДА (справочное) Оригинальный текст невключенных структурных элементов Приложение ДБ (справочное) Сопоставление структуры настоящего стандарта со структурой примененного регионального стандарта Приложение ДВ (справочное) Оригинальный текст модифицированных структурных элементов |
| Разработан: | Объединение юридических лиц Союз производителей композитов |
| Утверждён: | Федеральное агентство по техническому регулированию и метрологии |
| Нормативные ссылки: |
|










































