Скачать ГОСТ Р ИСО 15765-4-2014 Транспорт дорожный. Передача диагностических сообщений по локальной сети контроллера (DoCAN). Часть 4. Требования к системам, связанным с выбросамиДата актуализации: 01.01.2021
|
| Обозначение: | ГОСТ Р ИСО 15765-4-2014 |
| Обозначение англ: | GOST R ISO 15765-4-2014 |
| Статус: | введен впервые |
| Название рус.: | Транспорт дорожный. Передача диагностических сообщений по локальной сети контроллера (DoCAN). Часть 4. Требования к системам, связанным с выбросами |
| Название англ.: | Road vehicles. Diagnostic communication over controller area network (DoCAN). Part 4. Requirements for emissions-related systems |
| Дата добавления в базу: | 21.05.2015 |
| Дата актуализации: | 01.01.2021 |
| Дата введения: | 01.06.2015 |
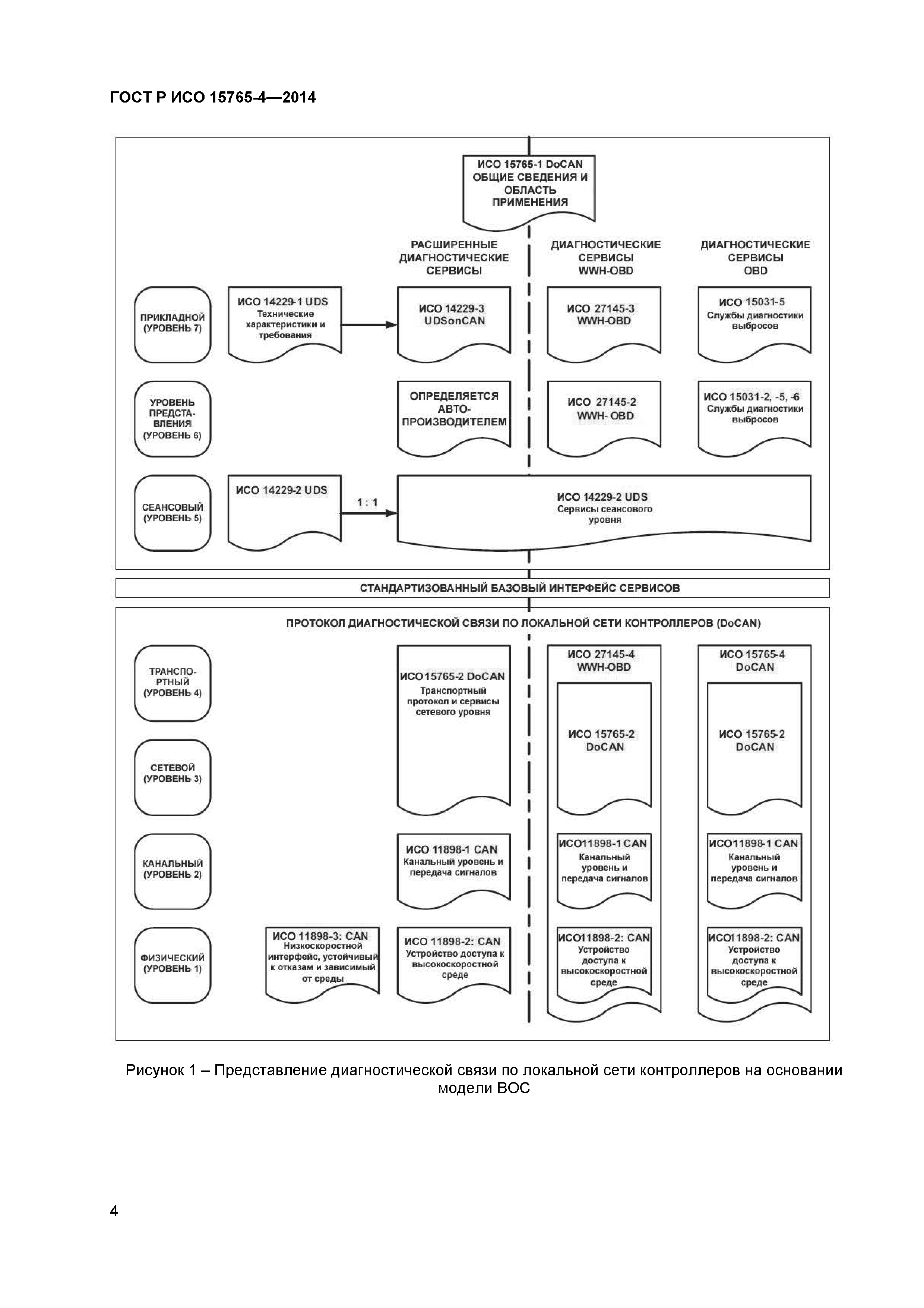
| Область применения: | Часть стандарта устанавливает требования к шинам передачи данных CAN, в которых один или более контроллеров совместимы с бортовой диагностикой OBD или WWH-OBD. Рассматриваемая сеть предполагает использование внешнего диагностического оборудования для проведения поиска неисправностей и соответствующего ремонта. Требования к шинам передачи данных CAN транспортного средства и внешнего диагностического оборудования основываются на международных стандартах ИСО 15765-2, ИСО 11898-1 и ИСО 11898-2. |
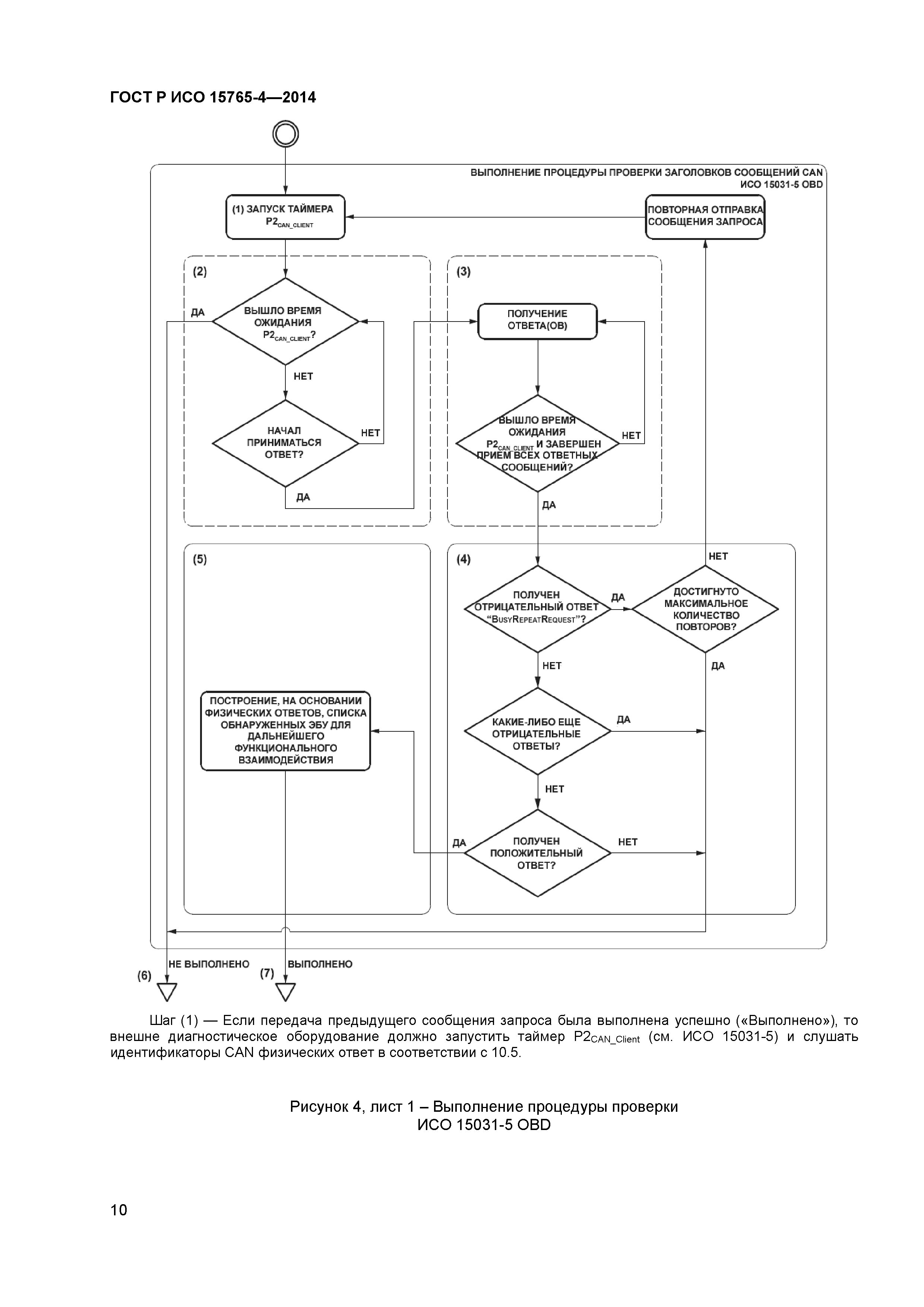
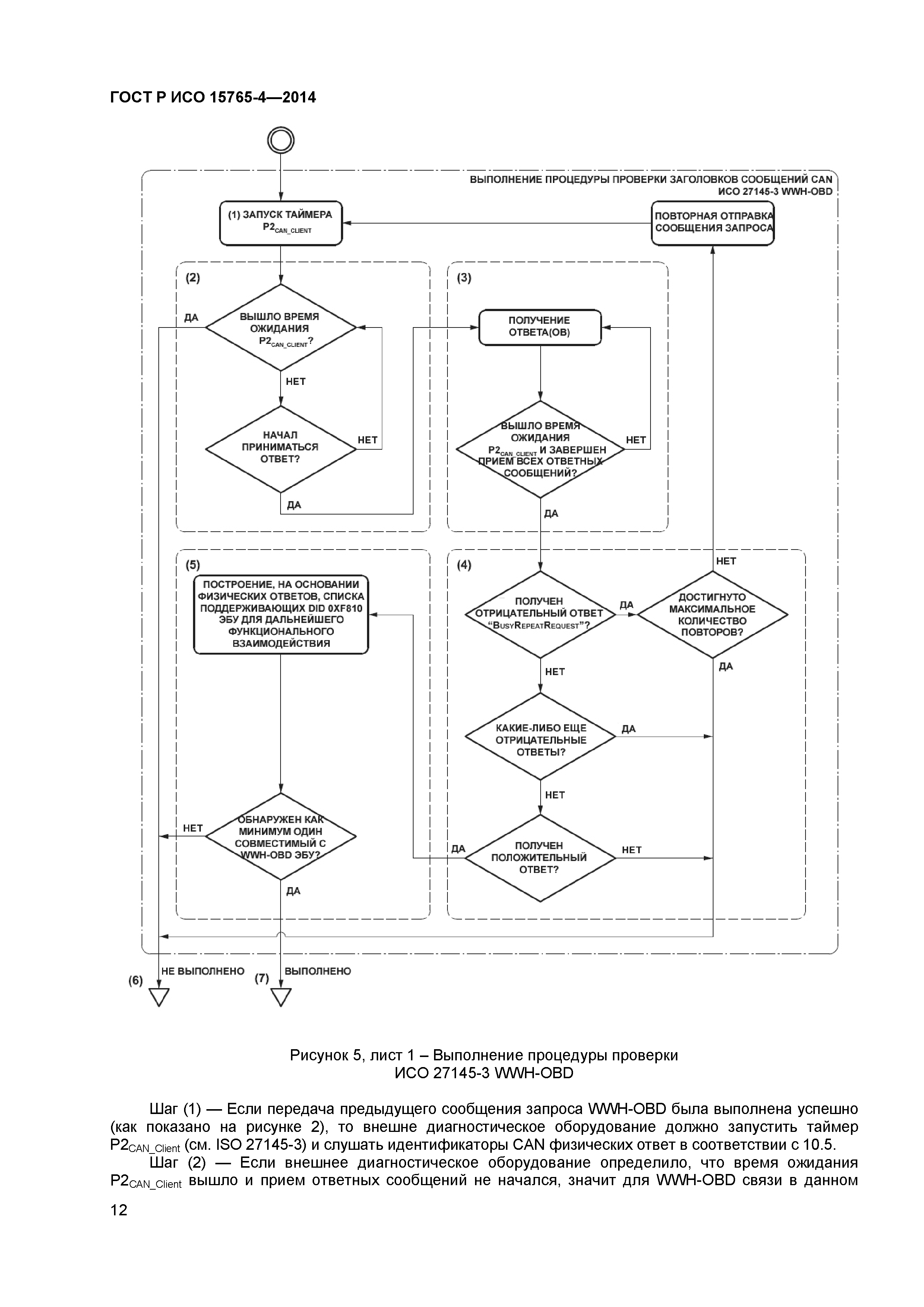
| Оглавление: | 1 Область применения 2 Нормативные ссылки 3 Термины, определения, обозначения и сокращения 4 Международные соглашения 5 Описание стандарта 6 Последовательность инициализации внешнего диагностического оборудования 7 Прикладной уровень 8 Сеансовый уровень 9 Протокол транспортного уровня 10 Сетевой уровень 11 Канальный уровень 12 Физический уровень Приложение ДА (обязательное) Сведения о соответствии ссылочных международных стандартов ссылочным национальным стандартам Российской Федерации (и действующим в этом качестве межгосударственным стандартам) Библиография |
| Разработан: | ФГБОУ ВПО МАДИ |
| Утверждён: | 14.10.2014 Федеральное агентство по техническому регулированию и метрологии (1326-ст) |
| Издан: | Стандартинформ (2015 г. ) |































