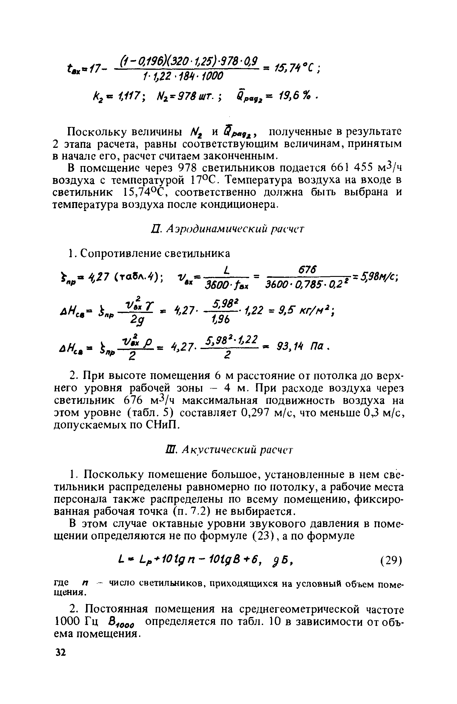
Скачать Рекомендации по проектированию систем кондиционирования и вентиляции, совмещенных с освещениемДата актуализации: 01.01.2021
Рекомендации по проектированию систем кондиционирования и вентиляции, совмещенных с освещением| Статус: | справочные материалы, мп, тпр | | Название рус.: | Рекомендации по проектированию систем кондиционирования и вентиляции, совмещенных с освещением | | Дата добавления в базу: | 21.05.2015 | | Дата актуализации: | 01.01.2021 | | Область применения: | Документ содержит основные принципы построения совмещенных систем, результаты их сравнительного технико-экономического анализа и материалы, необходимые для расчета систем и утилизации тепла из воздуха, охлаждающего светильники. Приведены конструкции совмещенных светильников, являющихся концевыми элементами систем; способы их установки в конструкции потолка. Для инженерно-технических работников проектных, наладочных и научно-исследовательских организаций. | | Оглавление: | Введение 1. Основные положения 2. Конструирование совмещенных систем 3. Технико-экономические показатели совмещенных систем 4. Светотехнический расчет совмещенных систем 5. Теплотехнический расчет совмещенных систем 6. Аэродинамический расчет совмещенных систем 7. Акустический расчет совмещенных систем 8. Утилизация тепла в совмещенных системах Приложение 1. Пример совмещенной системы Приложение 2. Коэффициент использования светового потока Приложение 3. Номограммы для расчета совмещенных систем Приложение 4. Распределение силы света, излучаемого светильниками Приложение 5. Конструкции совмещенных светильников и способы их установки | | Разработан: | ЦНИИЭП учебных зданий Госгражданстроя при Госстрое СССР
| | Утверждён: | ЦНИИпромзданий Госстроя СССР (TsNIIpromzdaniy, USSR Gosstroy )
| | Издан: | Стройиздат (1982 г. )
|
                                                 
|