Скачать ГОСТ 32644-2014 Методы испытания по воздействию химической продукции на организм человека. Острая пероральная токсичность - метод определения класса острой токсичностиДата актуализации: 01.01.2021
|
| Обозначение: | ГОСТ 32644-2014 |
| Обозначение англ: | GOST 32644-2014 |
| Статус: | введен впервые |
| Название рус.: | Методы испытания по воздействию химической продукции на организм человека. Острая пероральная токсичность - метод определения класса острой токсичности |
| Название англ.: | OECD guidelines for the testing of chemicals. Acute oral toxicity. Acute toxic class method |
| Дата добавления в базу: | 21.05.2015 |
| Дата актуализации: | 01.01.2021 |
| Дата введения: | 01.06.2015 |
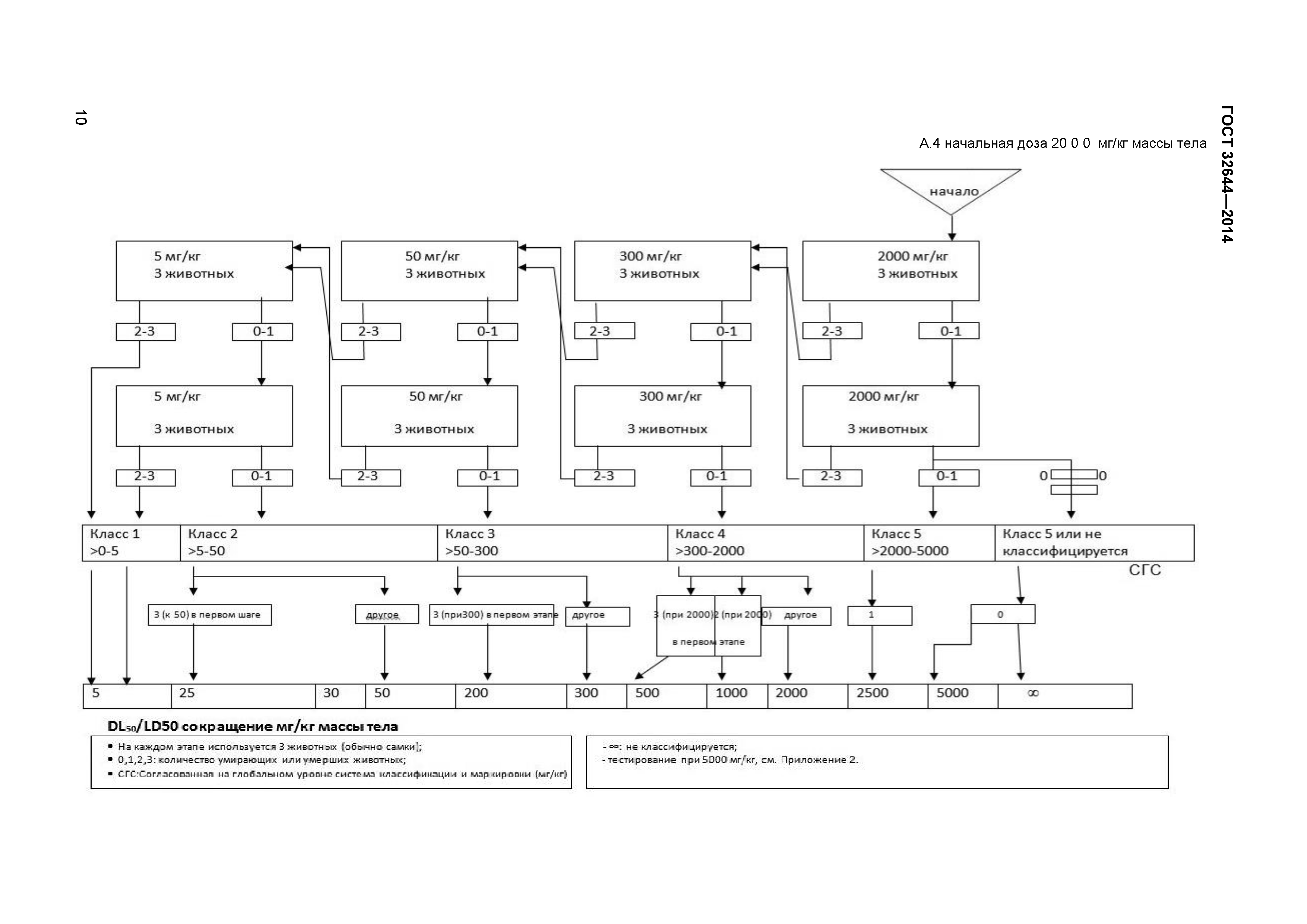
| Область применения: | Метод острой токсичности, изложенный в данном руководстве - это поэтапная процедура с использованием 3-х животных одного пола на каждом этапе. В зависимости от смертности и /или предсмертного состояния животных для того, чтобы сделать заключение об острой токсичности исследуемого вещества, в среднем необходимо 2-4 этапа. Эта процедура воспроизводима, использует очень небольшое количество животных и дает возможность оценить вещества таким же образом, что и другие методы тестирования острой токсичности (Руководства по тестированию 420 и 425). |
| Оглавление: | 1 Область применения 2 Термины и определения 3 Принцип тестирования 4 Описание метода 5 Данные исследования и отчет Приложение А (рекомендуемое) Процедура, которая должна проводиться для каждой начальной дозы Приложение В (рекомендуемое) Критерии для классификации исследуемых веществ с предполагаемым уровнем DL50/DL50 более 2000 мг / кг без необходимости тестирования Библиография |
| Разработан: | ФГУП ВНИЦ СМВ ТК 339 Безопасность сырья, материалов и веществ |
| Утверждён: | 28.03.2014 Межгосударственный Совет по стандартизации, метрологии и сертификации (Inter-Governmental Council on Standardization, Metrology, and Certification 65-П) 24.09.2014 Федеральное агентство по техническому регулированию и метрологии (1214-ст) |
| Издан: | Стандартинформ (2015 г. ) |














