Скачать ГОСТ Р ИСО 14051-2014 Экологический менеджмент. Учет затрат на материальные потоки. Общие принципыДата актуализации: 01.01.2021
|
| Обозначение: | ГОСТ Р ИСО 14051-2014 |
| Обозначение англ: | GOST R ISO 14051-2014 |
| Статус: | введен впервые |
| Название рус.: | Экологический менеджмент. Учет затрат на материальные потоки. Общие принципы |
| Название англ.: | Environmental management. Material flow cost accounting. General framework |
| Дата добавления в базу: | 01.02.2017 |
| Дата актуализации: | 01.01.2021 |
| Дата введения: | 01.01.2016 |
| Область применения: | Стандарт устанавливает общие принципы учета затрат на материальные потоки (MFCA-учета), при котором в организации отслеживают и количественно оценивают (в физических единицах, например, по массе или объему) потоки и запасы материалов, а также расходы, связанные с этими материальными потоками. Получаемая при этом информация может действовать как фактор мотивации организаций и менеджеров для изыскания ими возможностей одновременного получения финансовых выгод и уменьшения негативного воздействия на окружающую среду. MFCA-учет распространяется на любую организацию, которая использует материалы и энергию, независимо от выпускаемой ей продукции, предоставляемых услуг, размера, структуры, местоположения и действующих систем управления и бухгалтерского учета. MFCA-учет может быть распространен и на другие организации, находящиеся в цепочке поставок продукции (материалов) производства (как в восходящей, так и в нисходящей цепочке) и образования отходов, тем самым способствуя выработке комплексного подхода к совершенствованию материально- энергетической эффективности в этих цепочках. Стандарт не предназначен для целей сертификации третьей стороной. |
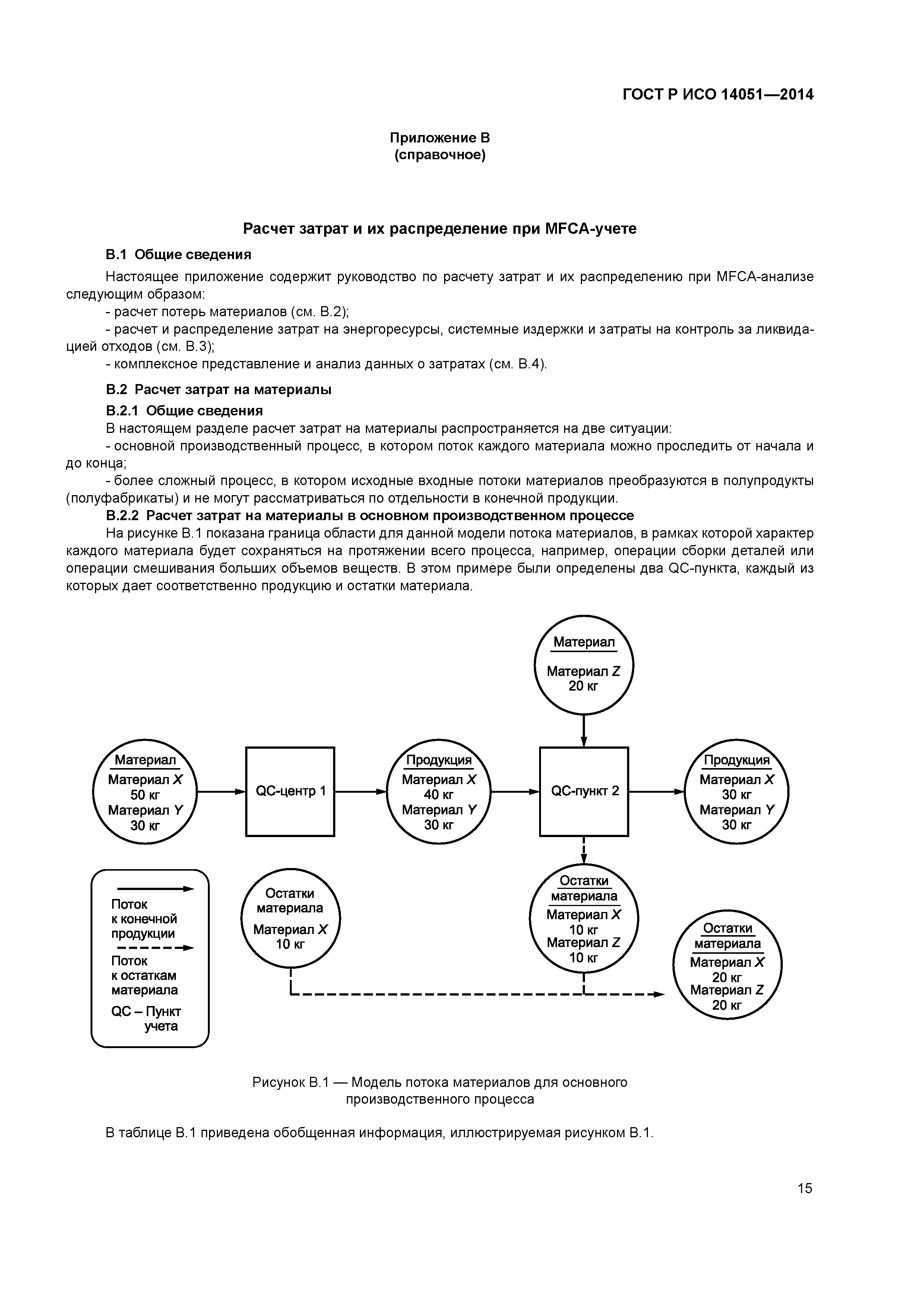
| Оглавление: | 1 Область применения 2 Нормативные ссылки 3 Термины и определения 4 Цель и принципы MFCA-учета 4.1 Цель MFCA-учета 4.2 Принципы 5 Основные элементы MFCA-учета 5.1 Пункт учета 5.2 Материальный баланс 5.3 Расчет затрат 5.4 Модель потока материалов 6 Этапы реализации MFCA-учета 6.1 Общие сведения 6.2 Введение управления 6.3 Определение необходимости экспертизы 6.4 Определение границы области MFCA-анализа и периода времени 6.5 Определение пунктов учета 6.6 Определение входных/выходных потоков (ресурсов) для каждого пункта учета 6.7 Количественная оценка материальных потоков в натуральных единицах 6.8 Количественная оценка материальных потоков в денежных единицах 6.9 Сводная информация относительно MFCA-анализа и интерпретации данных 6.10 Связь результатов MFCA-анализа 6.11 Определение и оценка возможностей совершенствования Приложение А (справочное) Отличие MFCA-учета от стандартного учета затрат Приложение В (справочное) Расчет затрат и их распределение при MFCA-учете Приложение С (справочное) Иллюстрированные примеры MFCA-учета Приложение ДА (справочное) Сведения о соответствии ссылочных международных стандартов национальным стандартам Российской Федерации Библиография |
| Разработан: | АНО Международная академия качества бизнеса |
| Утверждён: | 26.11.2014 Федеральное агентство по техническому регулированию и метрологии (1868-ст) |
| Издан: | Стандартинформ (2016 г. ) |
| Нормативные ссылки: |
|







































