Скачать ГОСТ 33182-2014 Промышленность мясная. Порядок разработки системы ХАССП на предприятиях мясной промышленностиДата актуализации: 01.01.2021
|
| Обозначение: | ГОСТ 33182-2014 |
| Обозначение англ: | GOST 33182-2014 |
| Статус: | введен впервые |
| Название рус.: | Промышленность мясная. Порядок разработки системы ХАССП на предприятиях мясной промышленности |
| Название англ.: | Meat industry. Order of development of HACCP system for meat industry |
| Дата добавления в базу: | 12.02.2016 |
| Дата актуализации: | 01.01.2021 |
| Дата введения: | 01.07.2016 |
| Область применения: | Стандарт устанавливает порядок разработки системы ХАССП, обеспечивающей безопасность пищевой продукции, на предприятиях мясной и птицеперерабатывающей промышленности. |
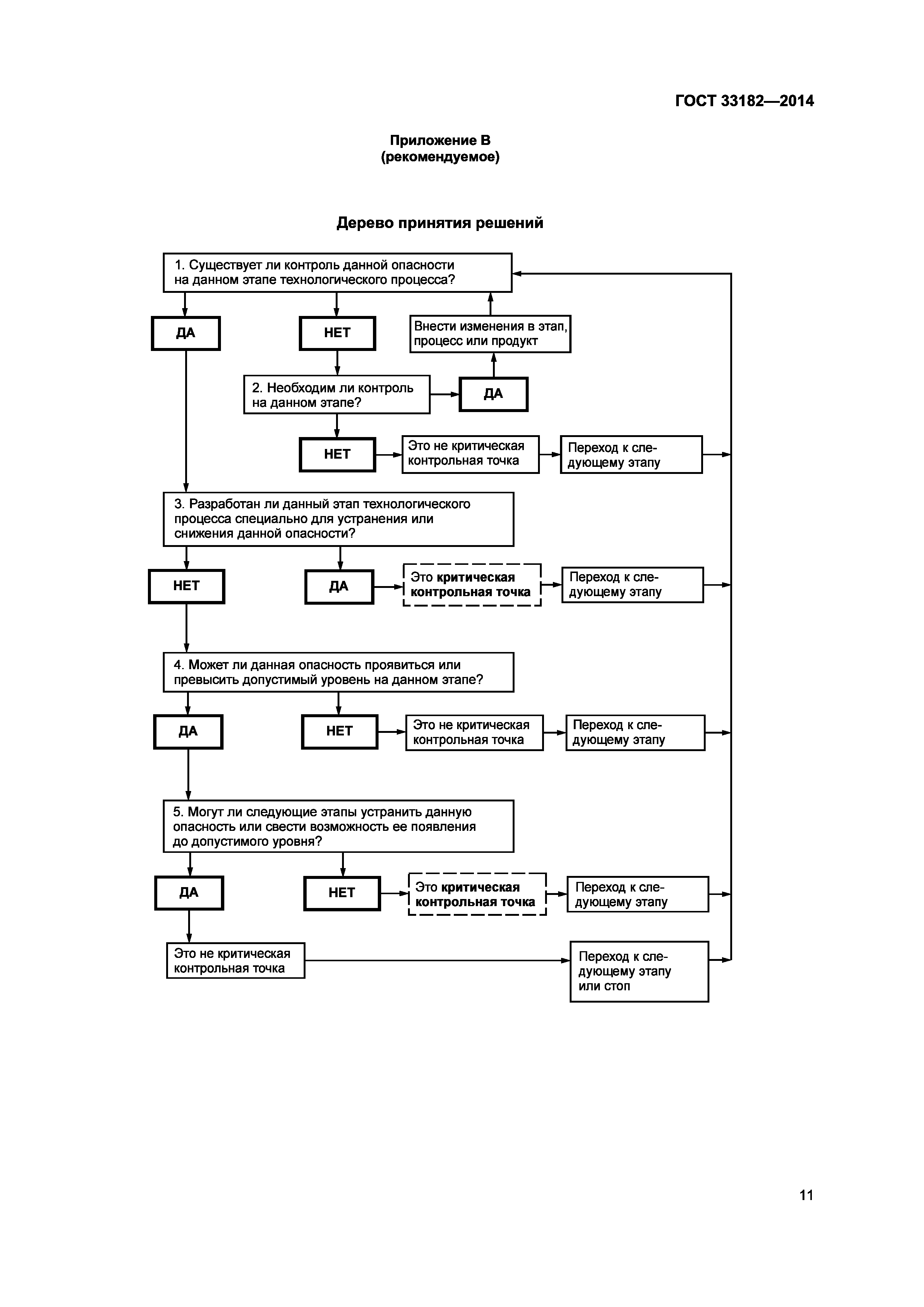
| Оглавление: | 1 Область применения 2 Термины, определения и сокращения 3 Общие положения 4 Порядок разработки системы ХАССП Приложение А (рекомендуемое) Типовые опасные факторы, характерные для мясной и птицеперерабатывающей промышленности Приложение Б (рекомендуемое) Диаграмма оценки рисков Приложение В (рекомендуемое) Дерево принятия решений Приложение Г (рекомендуемое) Форма рабочего листа ХАССП Библиография |
| Разработан: | ФГБНУ ВНИИМП им. В.М. Горбачева |
| Утверждён: | 05.12.2014 Межгосударственный Совет по стандартизации, метрологии и сертификации (Inter-Governmental Council on Standardization, Metrology, and Certification 46) 29.05.2015 Федеральное агентство по техническому регулированию и метрологии (505-ст) |
| Издан: | Стандартинформ (2015 г. ) |
| Нормативные ссылки: |















