Скачать Рекомендации по применению зенитных фонарей со светопропускающими элементами из органического стекла

Дата актуализации: 01.01.2021

Рекомендации по применению зенитных фонарей со светопропускающими элементами из органического стекла

Статус:справочные материалы, мп, тпр
Название рус.:Рекомендации по применению зенитных фонарей со светопропускающими элементами из органического стекла
Дата добавления в базу:12.02.2016
Дата актуализации:01.01.2021
Область применения:Рекомендации могут быть использованы инженерно-техническими работниками проектных и строительных организаций, эксплуатационниками и на заводах-изготовителях конструкций из полимерных светопропускаюших материалов.
Оглавление:Предисловие
1. Общие положения
2. Светопропускающие материалы
3. Конструкции зенитных фонарей
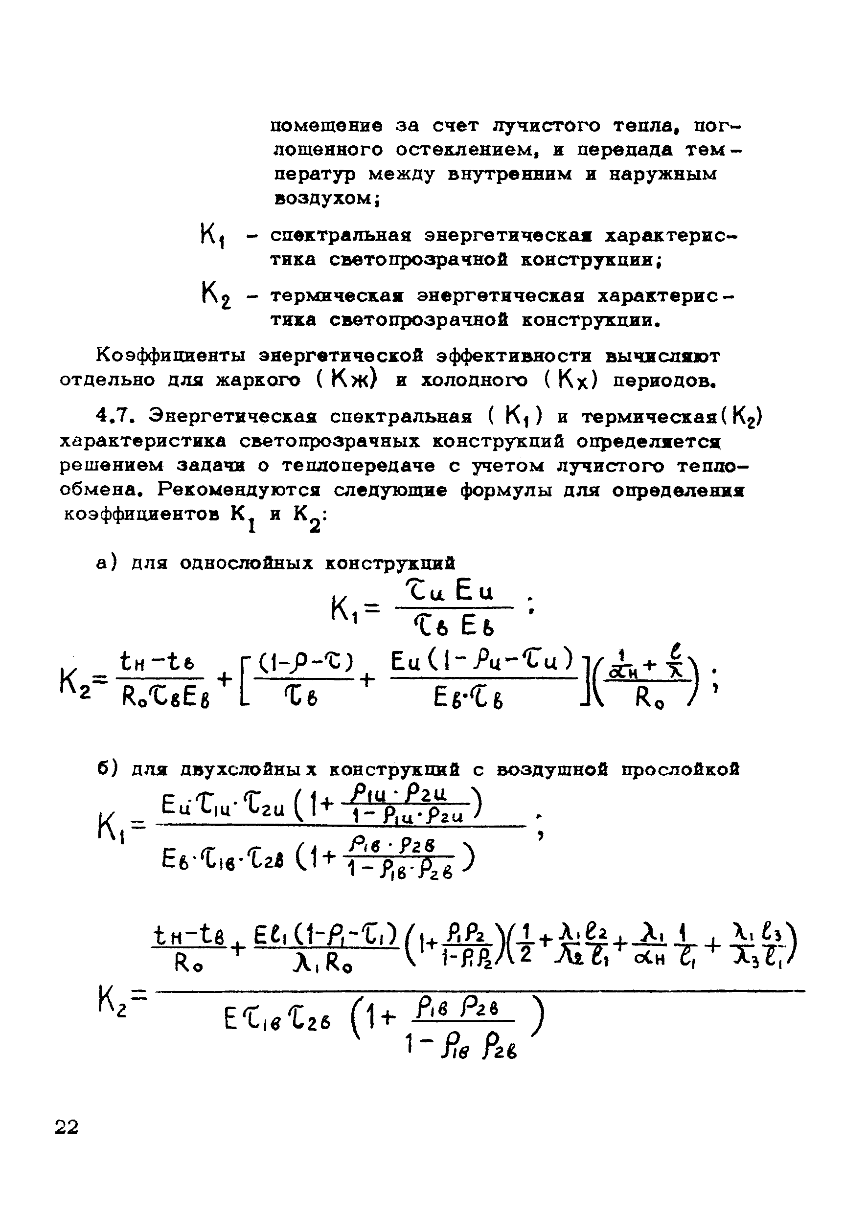
4. Рекомендации по проектированию освещения производственных зданий с применением зенитных фонарей с элементами из органического стекла 20
5. Изготовление, приемка, хранение и транспортирование светопропускающих элементов из органического стекла для зенитных фонарей 43
6. Монтаж зенитных фонарей со светопропускающими элементами из органического стекла
7. Эксплуатация зенитных фонарей со светопропускающими элементами из органического стекла
Приложение 1. Статический расчет светопропускающего заполнения
Приложение 2. Клеи, применяемые при оклеивании бумагой готовых элементов из органического стекла
Приложение 3. Временные технические условия на поставку двухслойных куполов из органического стекла
Разработан: ЦНИИпромзданий Госстроя СССР
Утверждён: ЦНИИпромзданий Госстроя СССР (TsNIIpromzdaniy, USSR Gosstroy )
Список изменений:

Текстовое изменение поправка

поправкапоправкапоправкапоправкапоправкапоправкапоправкапоправкапоправкапоправкапоправкапоправкапоправкапоправкапоправкапоправкапоправкапоправкапоправкапоправкапоправкапоправкапоправкапоправкапоправкапоправкапоправкапоправкапоправкапоправкапоправкапоправкапоправкапоправкапоправкапоправкапоправкапоправкапоправкапоправкапоправкапоправкапоправкапоправкапоправкапоправкапоправкапоправкапоправкапоправкапоправкапоправкапоправкапоправкапоправкапоправкапоправкапоправкапоправкапоправкапоправкапоправка