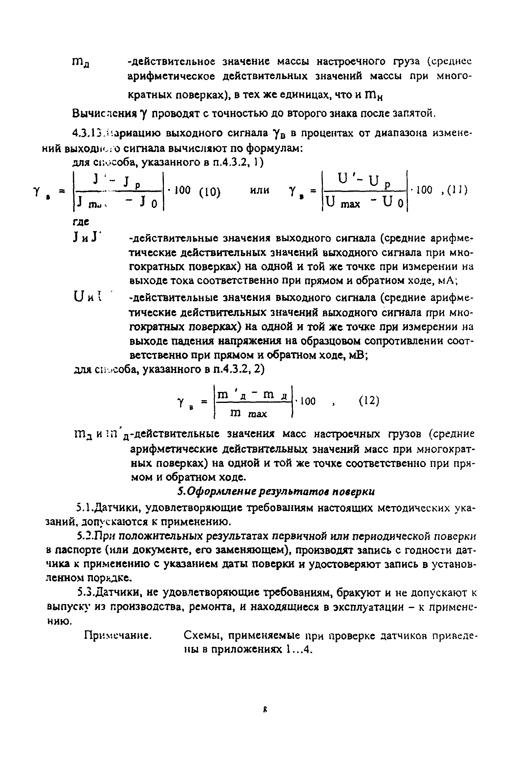
Скачать МИ 1233-86 Государственная система обеспечения единства измерений. Преобразователи измерительные уровня буйковые САПФИР-22-ДУДата актуализации: 01.01.2021
|
| Обозначение: | МИ 1233-86 |
| Обозначение англ: | MI 1233-86 |
| Статус: | действует |
| Название рус.: | Государственная система обеспечения единства измерений. Преобразователи измерительные уровня буйковые САПФИР-22-ДУ |
| Дата добавления в базу: | 01.02.2017 |
| Дата актуализации: | 01.01.2021 |
| Область применения: | Методические указания распространяются на измерительные преобразователи уровня буйковые Сапфир-22ДУ, Сапфир-22ДУ-Ех различных моделей, предназначенные для непрерывного преобразования измеряемого параметра - уровня жидкости (границы раздела жидких сред) - в стандартный токовый сигнал, и устанавливают методы и средства первичной и периодической поверок датчиков с пределами допускаемой погрешности от плюс-минус 0,5 до плюс-минус 1,5 процентов |
| Оглавление: | 1 Операции поверки 2 Средства поверки 3 Условия поверки и подготовка к ней 4 Проведение поверки 5 Оформление результатов поверки Приложение. Схемы включения датчика |
| Нормативные ссылки: |











