Скачать Предложения по совершенствованию технологии устройства клееных стыков сборных железобетонных конструкций пролетных строений и опор мостов при отрицательных температурах

Дата актуализации: 01.01.2021

Предложения по совершенствованию технологии устройства клееных стыков сборных железобетонных конструкций пролетных строений и опор мостов при отрицательных температурах

Статус:справочные материалы, мп, тпр
Название рус.:Предложения по совершенствованию технологии устройства клееных стыков сборных железобетонных конструкций пролетных строений и опор мостов при отрицательных температурах
Дата добавления в базу:12.02.2016
Дата актуализации:01.01.2021
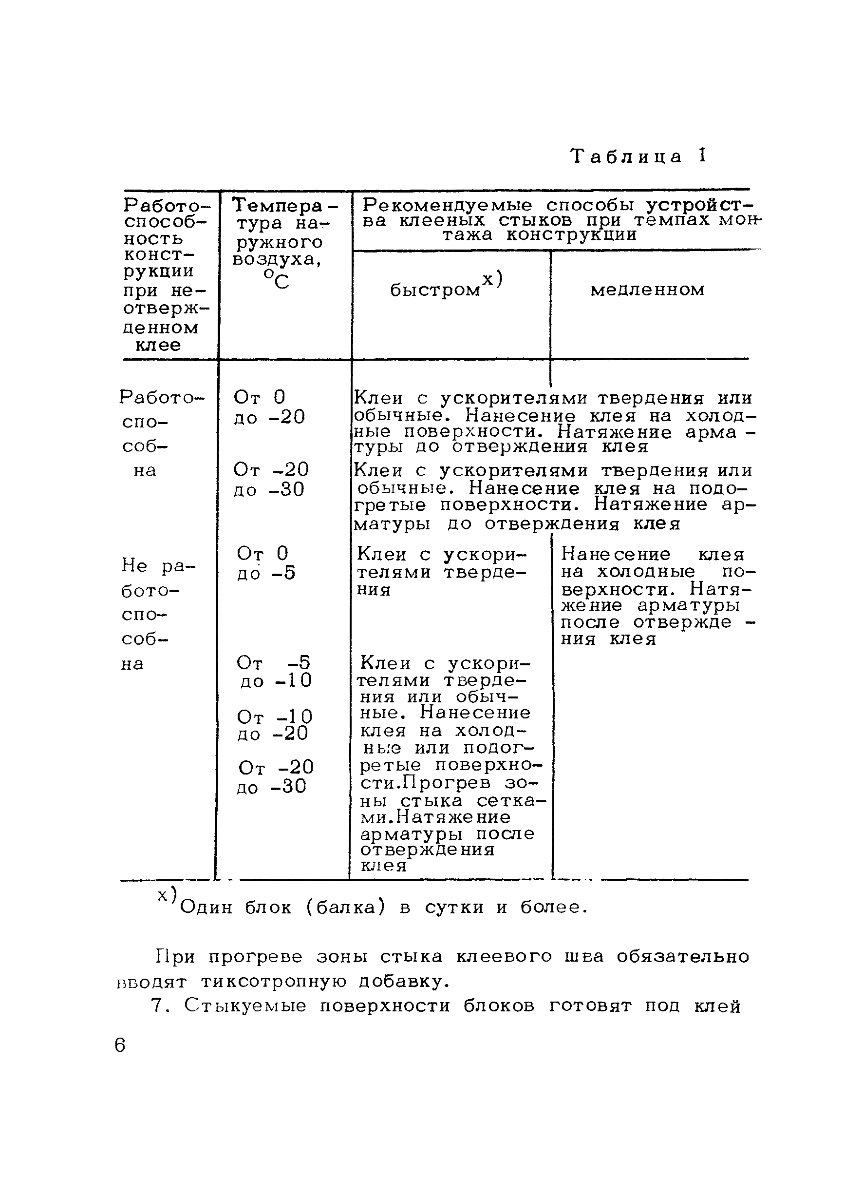
Область применения:Предложения содержат рекомендации по технологии устройства клееных стыков при отрицательных температурах с напряжением высокопрочной арматуры до и после отверждения клея.
Оглавление:Особенности устройства клееных стыков при низких положительных и отрицательных температурах и составы эпоксидных клеев
Приготовление и нанесения клея на стыкуемые поверхности блоков
Устройство стыков с обогревом клея электросетками
Приложение 1. Теплотехнические расчеты, связанные с обогревом клееных стыков составных конструкций
Приложение 2. Оборудование для электропрогрева конструкций
Приложение 3. Пример расчета количества тепла и оборудования, конструирование нагревательных элементов (сеток, спиралей) при электропрогреве клееных стыков
Разработан: СоюздорНИИ
Утверждён: Союздорнии (Soyuzdornii )
Нормативные ссылки: