Скачать Методические рекомендации по проектированию и возведению противоналедных устройств на автомобильных дорогах Сибири

Дата актуализации: 01.01.2021

Методические рекомендации по проектированию и возведению противоналедных устройств на автомобильных дорогах Сибири

Статус:справочные материалы, мп, тпр
Название рус.:Методические рекомендации по проектированию и возведению противоналедных устройств на автомобильных дорогах Сибири
Дата добавления в базу:12.02.2016
Дата актуализации:01.01.2021
Область применения:Предусматривается применение устройств, исключающих или ослабляющих активизацию природных и возникновение новых наледей, вызванных строительством дорожных сооружений.
Оглавление:Предисловие
Конструкции и методы проектирования противоналедных устройств
Строительство, ремонт и содержание противоналедных устройств
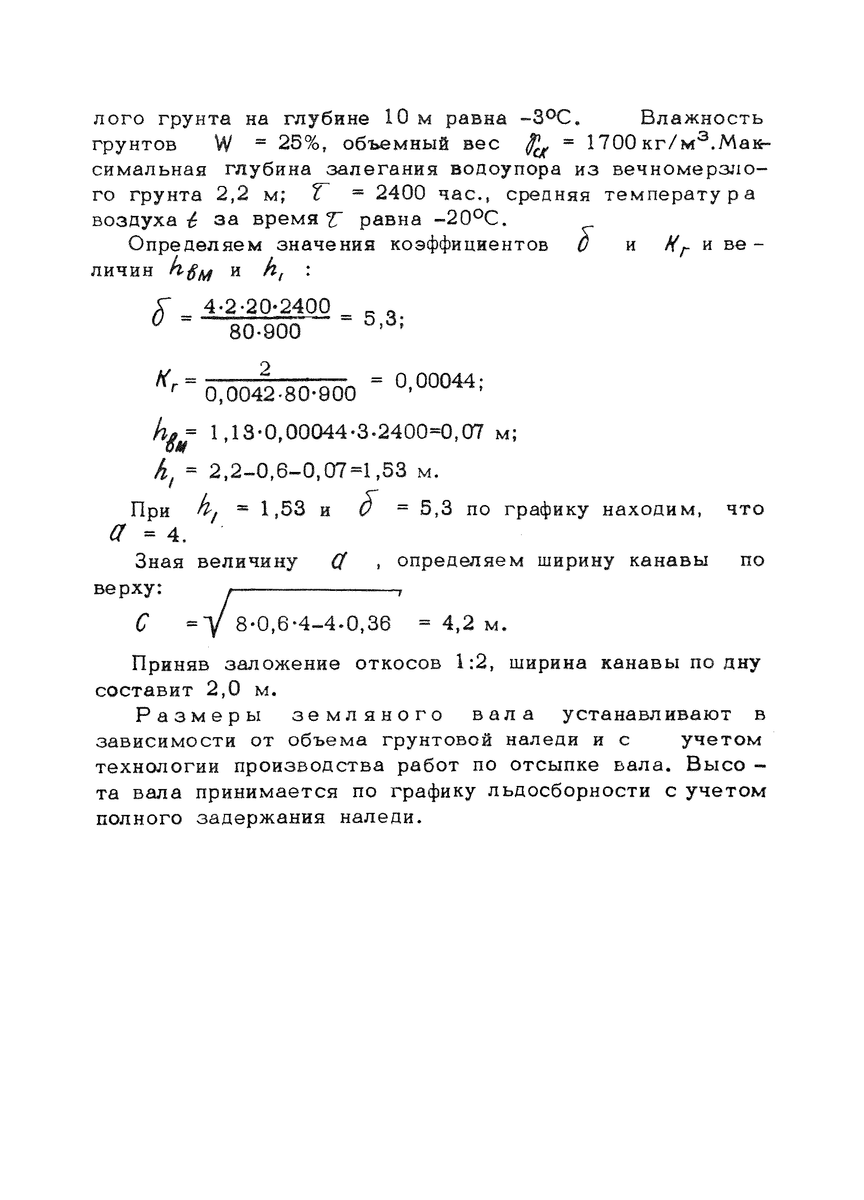
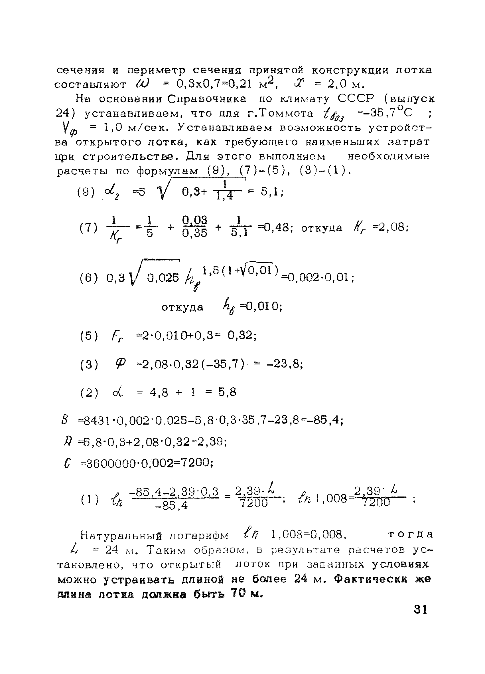
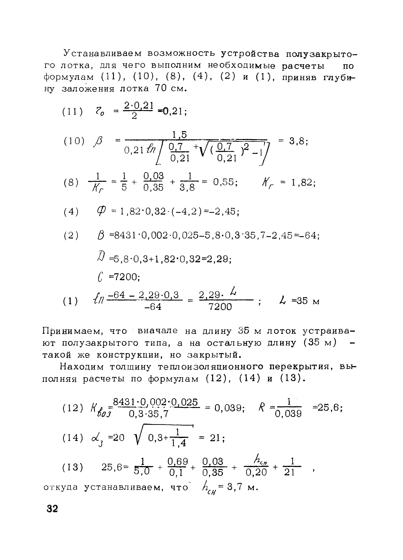
Приложение 1. Расчет устройств для безналедного пропуска водотоков
Приложение 2. Рекомендации по проектированию и расчету мерзлотных грунтовых поясов
Приложение 3. Расчет наледного пояса
Разработан: Союздорнии Минтрансстроя
СибЦНИИС
Омский филиал Союздорнии
ВОЛАТТ
Утверждён:20.09.1971 Союздорнии (Soyuzdornii )
Издан: Союздорнии (1971 г. )