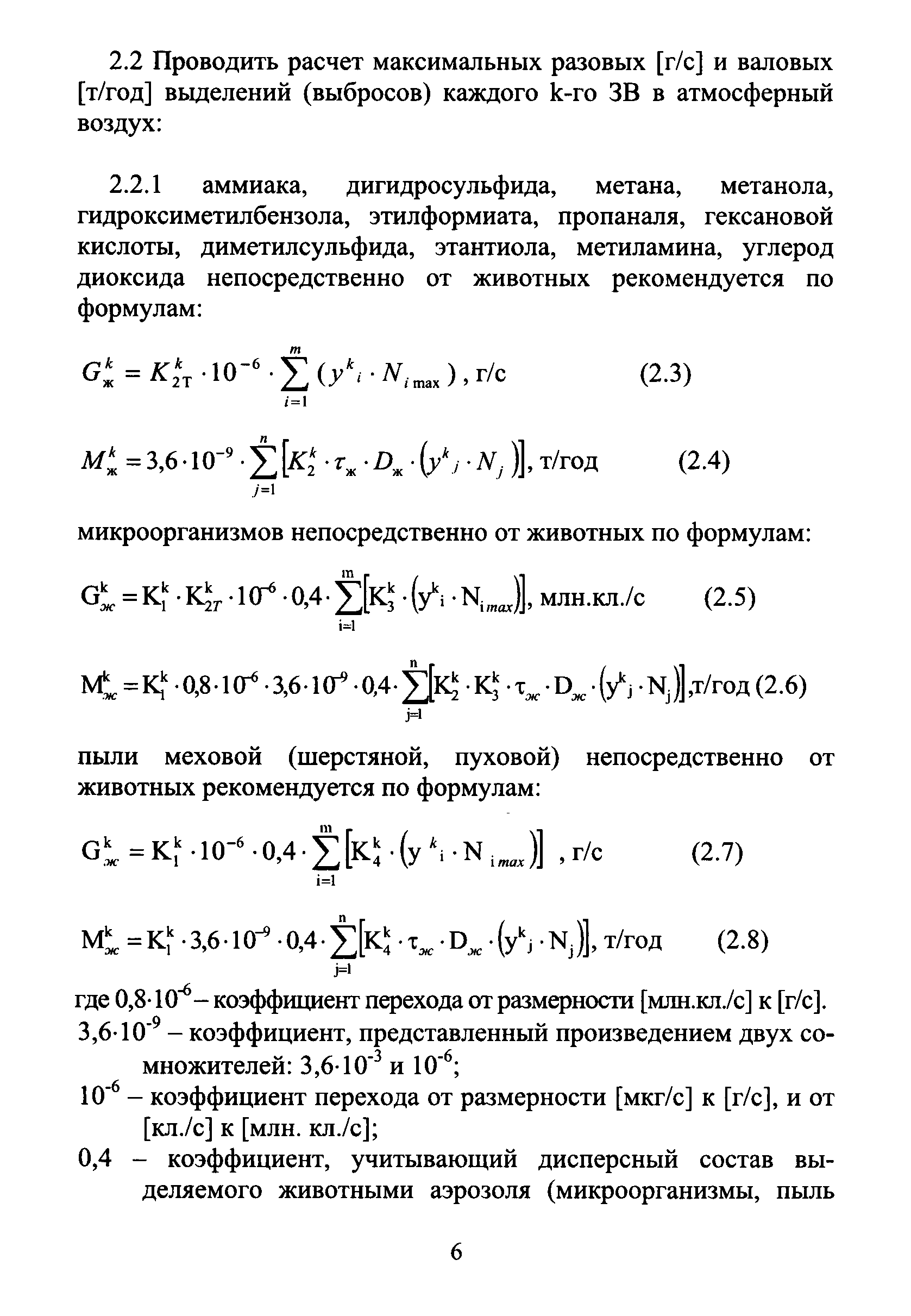
Скачать Временные рекомендации по расчету выбросов загрязняющих веществ в атмосферный воздух от объектов животноводства и птицеводстваДата актуализации: 01.01.2021
Временные рекомендации по расчету выбросов загрязняющих веществ в атмосферный воздух от объектов животноводства и птицеводства| Статус: | утратил силу | | Название рус.: | Временные рекомендации по расчету выбросов загрязняющих веществ в атмосферный воздух от объектов животноводства и птицеводства | | Дата добавления в базу: | 12.02.2016 | | Дата актуализации: | 01.01.2021 | | Дата введения: | 01.01.2014 | | Дата окончания срока действия: | 01.09.2015 | | Область применения: | Документ предназначен для предварительной оценки (по базовым удельным показателям) и детального расчета (по удельным показателям, откорректированным на соответствие фактическим нормам кормления животных в каждой возрастной группе) выделений (выбросов) вредных (загрязняющих) веществ (ЭВ) в атмосферный воздух от объектов животноводства (непосредственно от домашних, лабораторных, сельскохозяйственных и экзотических животных, содержащихся на крупном комплексе или в подсобном хозяйстве, на птицефабрике, небольшой ферме (в том числе птицеводческой) или в зоопарке, и продуктов их жизнедеятельности), с учетом климатических особенностей в местах их расположения. | | Оглавление: | Введение 1. Основные (приоритетные) загрязняющие вещества или группы загрязняющих веществ, выделяющихся непосредственно от животных и продуктов их жизнедеятельности 2. Порядок расчета выбросов загрязняющих веществ непосредственно от животных и навоза (по величинам удельных выделений) Приложение 1. Удельные показатели выбросов загрязняющих веществ в атмосферный воздух непосредственно от животных Приложение 2. Алгоритм корректировки базовых удельных показателей на соответствие фактической средней живой массе | | Разработан: | ОАО НИИ Атмосфера
| | Утверждён: | ОАО НИИ Атмосфера
| | Издан: | ОАО НИИ Атмосфера (2013 г. )
|
                           
|